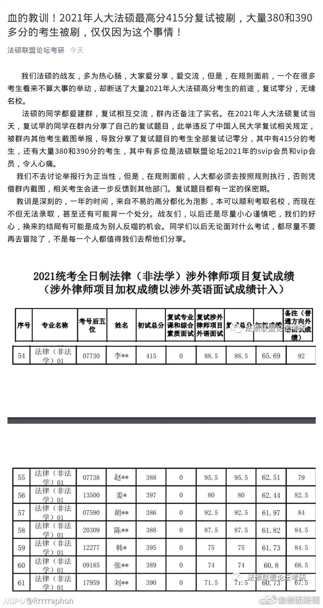
人大回应多名考生复试0分:确有存在

【#人大回应多名考生复试0分#:确有存在】4月7日,中国人民大学发布了法学类研究生的拟录取名单,34名考生复试成绩0分,其中包括初试第一的高分考生。有网友爆料称,多名被判0分的考生系涉嫌“泄题”,考完后在群聊中透露复试试题和流程,而此时复试仍在进行中。对此,中国人民大学法学院一工作人员表示,确有0分考生存在的情况,但并不清楚是否是因“泄题”导致的处罚。#人大法硕复试30余人成绩0分#https://t.cn/A6ctJkUY

人大回应多名考生复试0分:确有存在休闲区蓝鸢梦想 - Www.slyday.coM

人大回应多名考生复试0分:确有存在休闲区蓝鸢梦想 - Www.slyday.coM

人大回应多名考生复试0分:确有存在休闲区蓝鸢梦想 - Www.slyday.coM

人大回应多名考生复试0分:确有存在休闲区蓝鸢梦想 - Www.slyday.coM

相关推荐

  • 友情链接:
  • PHPCMSX
  • 智慧景区
  • 微信扫一扫

    微信扫一扫
    返回顶部

    显示

    忘记密码?

    显示

    显示

    获取验证码

    Close