
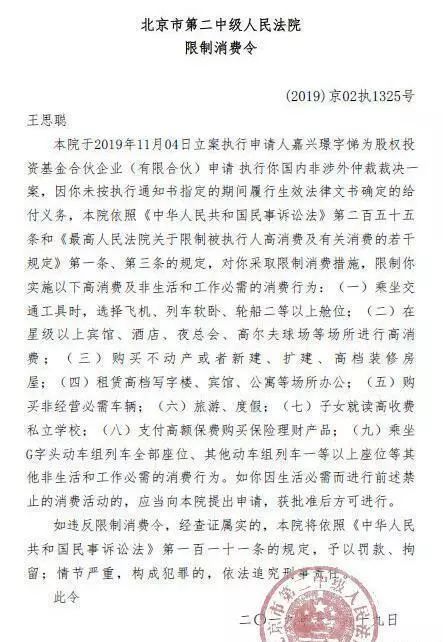
王思聪于11月4日被北京市第二中级人民法院列为被执行人,执行标的1.5亿余元。之后,中国执行信息公开网查询显示,法院已在11月19日向王思聪下达了限制消费令。北京市二中院新闻办负责人说:“截止到目前,因王思聪未按执行通知书要求履行还款义务,故我院已对被执行人采取限制消费措施,并查封王思聪名下的房产、车辆、银行存款等财产。”曾经王思聪被限制高消费的时候还有网友调侃到,王思聪有私人飞机,不用坐头等舱,家里有万达酒店,也不需要住星级酒店,出入更是有豪车如今,他的名下财产都被查封了,不仅是私人飞机、豪车,就连银行存款都而无法使用了。法院限制消费令提到,因王思聪未按执行通知书指定的期间履行生效法律文书确定的给付义务,法院依照《中华人民共和国民事诉讼法》第二百五十五条和《最高人民法院关于限制被执行人高消费及有关消费的若干规定》第一条、第三条的规定,对王思聪采取限制消费措施。“限制你实施以下高消费及非生活和工作必需的消费行为。”法院在限制消费令中列明:(一)乘坐交通工具时,选择飞机、列车软卧、轮船二等以上舱位;(二)在星级以上宾馆、酒店、夜总会、高尔夫球场等场所进行高消费;(三)购买不动产或者新建、扩建、高档装修房屋;(四)租赁高档写字楼、宾馆、公寓等场所办公;(五)购买非经营必需车辆;(六)旅游、度假;(七)子女就读高收费私立学校;(八)支付高额保费购买保险理财产品;(九)乘坐G字头动车组列车全部座位、其他动车组列车一等以上座位等其他非生活和工作必需的消费行为。如你因生活必需而进行前述禁止的消费活动的,应当向本院提出申请,获批准后方可进行。如违反限制消费令,经查证属实的,该院将依照《中华人民共和国民事诉讼法》第一百一十一条的规定,予以罚款、拘留;情节严重,构成犯罪的,依法追究刑事责任。

视频:北京二中院通报,王思聪名下所有财产被查封
