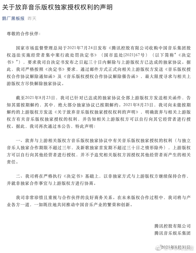
休闲区 重要声明!腾讯放弃音乐版权独家授权权利 2021-09-01 11:03 0 197 0 Share 【重要声明!#腾讯放弃音乐版权独家授权权利#】国家市场监督管理总局于2021年7月24日发布《腾讯控股有限公司收购中国音乐集团股权违法实施经营者集中案行政处罚决定书》(国市监处[2021]67号)(以下简称“《决定书》”),要求我司自决定书发布之日起三十日内解除与上游版权方已达成的独家协议。据此,我司严格按照《决定书》要求,通过邮件方式正式向相关上游版权方发送《音乐版权授权合作协议解除通知函》及《音乐版权授权合作协议解除催告函》,最大限度寻求与相关上游版权方尽快解除独家协议。 相关文章腾讯音乐:放弃音乐版权独家授权权利丁磊回应腾讯放弃音乐版权独家授权:非常期待腾讯音乐高管谈放弃独家版权:“对订阅量影响不大”腾讯音乐放弃音乐版权独家授权权利,丁磊对唱片公司张开欢迎双臂腾讯声明放弃音乐版权独家授权权力,在线音乐如何律动后版权时代?丁磊谈腾讯放弃音乐版权独家授权权利:准备了充足资金与版权方开展合作丁磊谈腾讯放弃音乐版权独家授权权利:振奋人心 充满期待腾讯将关停 MOO 音乐,12 月 31 日正式停止服务 标签:声明 · 权利 · 版权 · 腾讯 · 音乐 0