60岁老人凌晨王者五杀,官方审核确为本人,仿佛看到40年后的自己

《王者荣耀》是大家都很喜欢玩的一款游戏,不过这款游戏的玩家年龄基本上都是十几岁到三十多岁的人。近日一位60岁老人凌晨王者的视频引起了很多网友们的关注和热议,一度有网友质疑,这是未成年人拿家里老人的账号操作的!


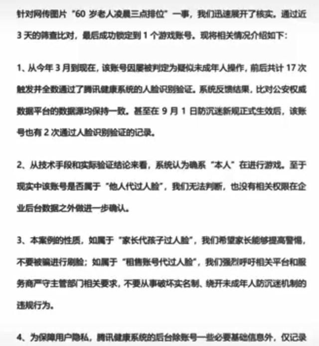
该账号曾多次被判定,疑似是未成年人操作,对此官方对这一账号共计进行了17次人脸识别,从技术手段和事迹验证结论来看,系统认为确实是本人在进行游戏操作!看到官方的回应后,很多网友们都表示,没想到这款游戏普及性这么高,连60岁的爷爷奶奶也玩这款游戏,而且还能玩到凌晨3点多钟!


虽然游戏好玩,但是老人家的休息更加重要,建议官方对60岁以上老人游戏时间进行限时!还有网友表示,很明显就是未成年人禁止进入游戏之后,家里的小孩拿大人手机玩游戏,还有网友在评论区中表示,奶奶一晚上得被叫起来多少次人脸验证啊!放过老人家吧!不过也有网友表示,有可能确实是游戏上瘾的老人,仿佛看到了40年后自己的样子!对此你们怎么看呢?

