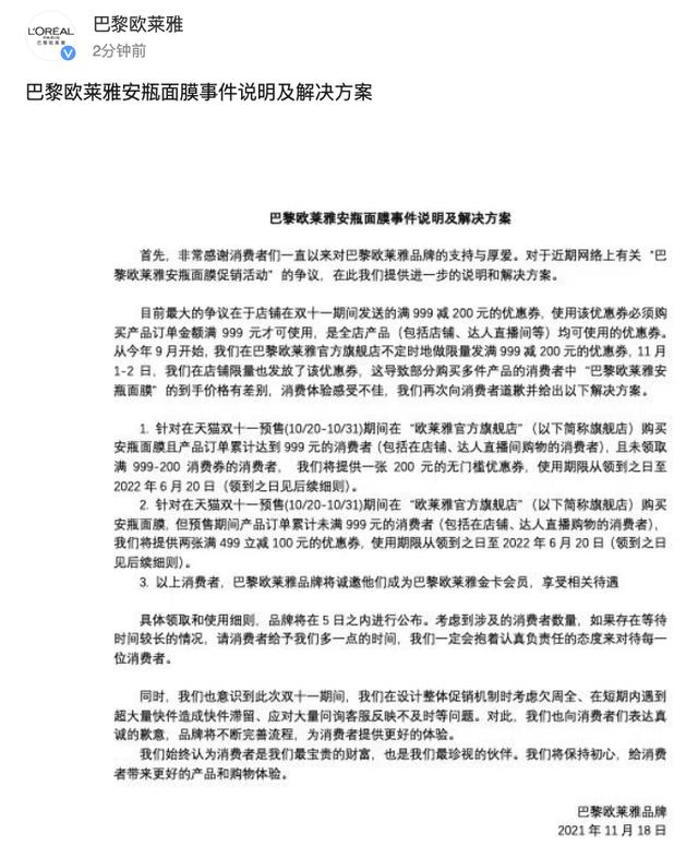
据“巴黎欧莱雅”微博消息, 11月18日晚间,巴黎欧莱雅针对部分购买多件产品的消费者中“巴黎欧莱雅安瓶面膜”的到手价格有差别,消费体验感受不佳,再次向消费者道歉并给出以下解决方案:
1.针对在天猫双十一预售(10/20-10/31)期间在“欧莱雅官方旗舰店”(以下简称旗舰店)购买安瓶面膜且产品订单累计达到999元的消费者(包括在店铺、达人直播间购物的消费者),且未领取满999-200消费券的消费者,将提供一张200元的无门槛优惠券,使用期限从领到之日至2022年6月20日(领到之日见后续细则)。
2.针对在天猫双十一预售(10/20-10/31)期间在“欧莱雅官方旗舰店”(以下简称旗舰店)购买安瓶面膜,但预售期间产品订单累计未满999元的消费者(包括在店铺、达人直播购物的消费者),将提供两张满499立减100元的优惠券,使用期限从领到之日至2022年6月20日(领到之日见后续细则)。
3.以上消费者,巴黎欧莱雅品牌将诚邀他们成为巴黎欧莱雅金卡会员,享受相关待遇。
巴黎欧莱雅称,具体领取和使用细则,品牌将在5日之内进行公布。考虑到涉及的消费者数量,如果存在等待时间较长的情况,“请消费者给予我们多一点的时间,我们一定会抱着认真负责任的态度来对待每一位消费者”。

