据“徐州发布”官方微博消息,11月25日,徐州市接协查通报,1名上海市11月25日核酸检测阳性人员密切接触者现在徐州市,经市疾控中心核酸检测为阳性。为快速阻断疫情传播,保障广大师生生命安全和身体健康,现就当前徐州市各级各类学校(含幼儿园、托幼机构、培训机构)疫情防控工作通告:#徐州全市暂停线下教学# 。11月26日—11月28日,徐州全市各级各类学校停课;实习实训活动一并停止;校外培训机构暂停线下培训活动。复课时间另行通知。停课期间,各校要进一步严格实行封闭管理,无关人员一律不得进入校园;有寄宿生的学校,寄宿生在校封闭管理,并做好管理服务工作。全市教育系统所有线下聚集性活动一律暂停。对与新冠肺炎确诊病例或无症状感染者活动轨迹有时空伴随的人员进行赋黄码,按照“苏康码”黄码进行管理。
据徐州发布微博11月25日晚间消息,徐州市新型冠状病毒感染的肺炎疫情防控应急指挥部通报,11月25日,徐州市泉山区接协查通报,对上海市11月25日核酸检测阳性人员(目前已确诊)的密切接触者进行核酸检测,结果阳性,迅速转定点医院隔离观察诊治,目前经专家诊断为无症状感染者。据徐州地铁微博消息,根据市新型冠状病毒感染肺炎疫情防控应急指挥部11月25日晚通知,因疫情防控需要,徐州地铁即刻起暂停运营,所有车站不再接纳进站乘客。恢复运营时间另行通知。
26日凌晨,央视记者从江苏徐州警方了解到,根据防控疫情需要,2021年11月26日6时起,徐州周边徐州南、徐州西、柳新、吕梁、东探收费站入口关闭,出口正常通行,徐州、徐州东、徐州北、汉王、彭城五个收费站正常开通,高速入口查验48小时核酸检测证明,请配合疫情防控工作,提前准备核酸检测报告。
11月26日凌晨,总台记者从江苏省徐州市疫情防控应急指挥部了解到,根据新冠肺炎疫情精准防控工作要求,为及时有效阻断新冠肺炎传播途径,徐州市“苏康码”赋黄码和转码管理相关事项进行公告,具体内容如下:
一、赋黄码对象
对与无症状感染者活动轨迹有时空伴随的人员进行赋黄码,按照“苏康码”黄码进行管理。
二、黄码转绿码方式
1.被赋予黄码人员需7天内去指定机构进行3次核酸检测(每次间隔24小时),14天健康监测期满前48小时内再进行1次核酸检测,如结果均为阴性,可自动转为绿码。符合转码条件未能自动转码的黄码人员,凭相关证明向所在地社区(村)、街道(乡镇)登记,并申请黄码转绿码事宜。
2.如市民发现黄码赋码不准确,可及时向所在社区(村)报告、登记,由社区汇总逐级审核转码。
三、其他注意事项
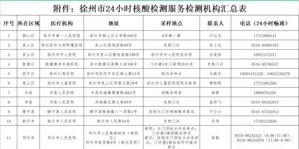
为及时有效地为符合黄码转绿码条件的人员提供服务,特设立“苏康码”黄码人员核酸检测专用采样点,具体点位详见附件。
“苏康码”黄码人员请主动向所在社区(村)登记,遵守相关防疫规定,除封控区范围内人员、集中隔离或居家隔离观察期未满人员外,其他黄码人员,需到黄码专用采样点进行核酸采样检测。全程严格做好个人防护,不乘坐公共交通工具,与他人保持1米安全距离。
凡应检未检造成疫情传播的,依法追究责任。

栏目主编:张武 文字编辑:李林蔚
