四川疾控:“黄码”或“风险人群时空伴随人员”应立即就近核酸检测 途中请勿乘坐公共交通工具
四川在线记者魏冯
11月6日,省疾控中心发布提示,当出现“黄码”时,或收到短信提示您为“风险人群时空伴随人员”,应第一时间向社区或居(村)委会、单位、入住酒店报备,戴好口罩,立即到就近核酸检测机构接受检测,途中请勿乘坐公共交通工具。在此期间,不出入酒店、商场、超市、电影院、KTV、酒吧等人员密集的公共场所,不乘坐公共交通工具(飞机、火车、大巴等)出行。
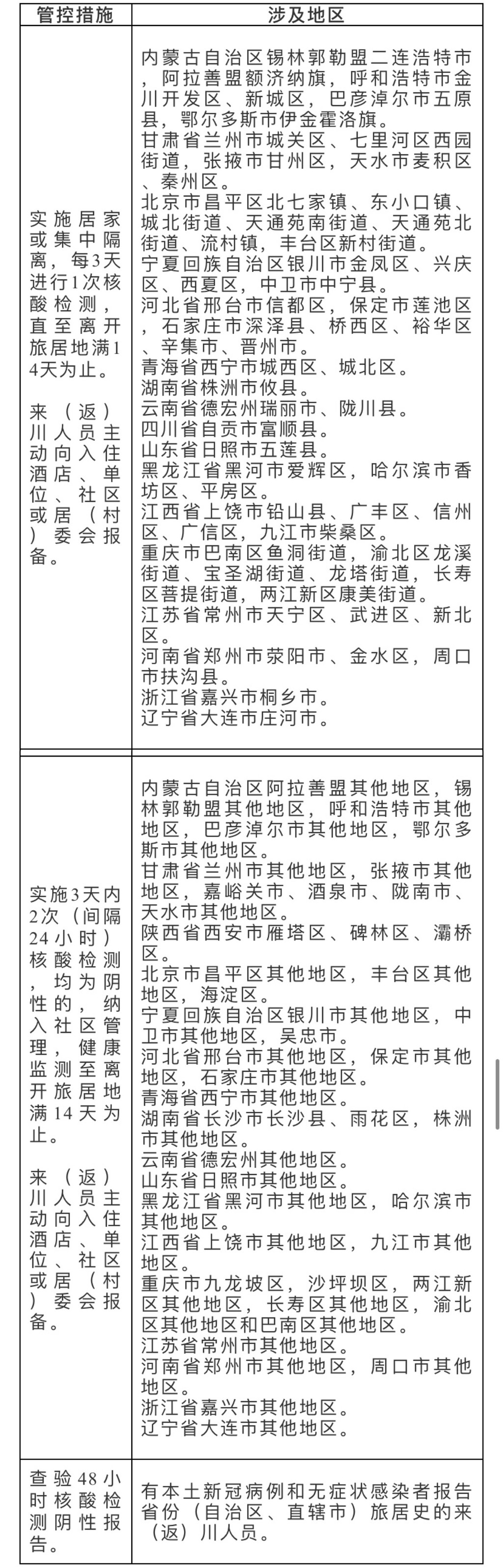
管控措施
11月3日,省公安厅召开厅党委(扩大)会议,会议强调全面扎紧扎密社会面整体防控措施,加强通道口岸和重点行业场所管控、重点部位秩序守护、交通秩序维护,严格大型活动审批,层层筑牢安全稳定防线。对个人隐瞒中高风险地区旅居史、拒不配合疫情防控、造谣滋事、哄抬物价等违法犯罪行为,要坚决依法严肃查处。
11月5日,四川省教育厅、四川省市场监管局、四川省民政厅、四川省公安厅联合发出《关于切实做好校外培训机构新冠肺炎疫情防控工作的通知》。有被确定中、高风险地域的县(市、区),必须一律停止区域内所有线下校外培训行为;没有中、高风险地域的县(市、区)要认真研究校外培训疫情防控措施,严格控制培训时间、人数,或者暂停培训行为,坚决杜绝因培训引发疫情的事件发生。
11月5日,成都市财政局印发了《关于进一步加强健康码黄码人员核酸检测保障工作的通知》,明确从即日起至全市所有区域调整为低风险为止,健康码黄码人员核酸检测费用由市级财政全额承担。
11月4日,四川省应急指挥部农村工作组召开全省农村地区新冠肺炎疫情防控视频调度会议。会议要求对全省农村地区疫情防控再把脉、再排查、再部署、再落实。要严格落实农村疫情防控各项措施,严管棋牌室、麻将馆,严控坝坝宴,严防疫情“城市包围农村”。倡导红事缓办、白事简办、宴席尽量不办。对本地有疫情发生的地方,严禁举办农村坝坝宴等聚集性活动。
据四川在线报道,鉴于现阶段新冠疫情防控态势,成都等地文博场馆调整了开放和服务措施,请公众及时关注入馆要求。

专家建议
密切关注疫情动态及病例活动轨迹信息。一旦发现您的健康码出现“红码”时,应立即向属地社区或居(村)委会、单位、入住酒店报告,做好个人防护,就地等待转运管理;出现“黄码”时,或收到短信提示您为“风险人群时空伴随人员”,应第一时间向社区或居(村)委会、单位、入住酒店报备,戴好口罩,立即到就近核酸检测机构接受检测,途中请勿乘坐公共交通工具。在此期间,不出入酒店、商场、超市、电影院、KTV、酒吧等人员密集的公共场所,不乘坐公共交通工具(飞机、火车、大巴等)出行。
核酸采样点排队,保持一米安全距离,全程佩戴好口罩。在咽拭子采集过程中可能出现咽部不适,切记不要对着医护人员或者其他人咳嗽、打喷嚏。采集完样品后立即清洁双手,戴上备用口罩。将废弃口罩投入指定医用垃圾桶,立即有序离开核酸采样点。如当天接种新冠疫苗,需24小时之后进行核酸检测,以避免因接种疫苗影响检测结果。
本轮多起疫情通过餐饮场所传播。疫情期间,公众要减少聚餐;如需在外就餐,要选择通风及卫生条件好的餐厅,错峰用餐,配合做好测温扫码等防控措施;尽量减少碰触餐厅公共设施,保持1米距离,使用公筷公勺或实行分餐制;尽量通过扫码等非接触方式点餐和付费。
做好个人防护和健康监测。坚持勤洗手、多通风、常消毒、戴口罩、保持社交距离等良好习惯。如出现发热、干咳、乏力、咽痛、嗅(味)觉减退、腹泻等不适症状时,应及时前往发热门诊就诊,就医途中全程做好个人防护,避免乘坐公共交通工具。请务必向医务人员如实报告个人接触史、旅居史和活动史。
今年冬季影响我国的冷空气活动频繁,发生极端寒潮事件的可能性大,目前正处于流行性感冒等呼吸道传染病高发季节,在注意添衣保暖的同时也需警惕新冠与流感叠加风险,接种疫苗是预防新冠和流感的有效方式,请符合条件的人员及时接种疫苗。
国内部分地区来(返)川人员管控措施

