12月3日上午,国务院新闻办公室召开发布会,介绍北京冬奥会和冬残奥会最新筹办进展。北京冬奥会和冬残奥会运行指挥部调度中心执行主任闫成介绍,北京2022年冬奥会计划于2月4日开幕,2月20日闭幕;冬残奥会计划于3月4日开幕,3月13日闭幕。目前各项准备工作已经就绪。

闫成介绍,在场馆和基础设施方面,12个竞赛场馆全部完工,通过国际冬季单项体育组织认证,全面具备办赛条件。
在赛会服务保障方面,餐饮、住宿、医疗、交通等赛会服务,坚持“三个赛区,一个标准”。
在疫情防控方面,把疫情防控放在首要位置。国际方面,与国际奥委会、世界卫生组织等各利益相关方成立了疫情防控专项工作组;国内方面,与国家卫健委、北京市、河北省共同组建了北京冬奥会医疗卫生协调小组和疫情防控专班,成立了专家组,共同制定冬奥会疫情防控总体指导意见、防控工作总体方案和“一场一策”“一馆一策”的防疫措施。
中国人民银行定于2021年12月21日发行第24届冬季奥林匹克运动会纪念钞一套,包括冰上运动项目纪念钞和雪上运动项目纪念钞各1张。
一、第24届冬季奥林匹克运动会纪念钞图案
(一)冰上运动项目纪念钞图案。
1.正面图案。
正面主景为花样滑冰运动员图案,上方为中华人民共和国国徽、“中国人民银行”行名,左侧为第24届冬季奥林匹克运动会会徽,右侧为光彩光变乐谱图案、面额数字“20”与汉字“贰拾圆”,下方为动感全息图案、透明视窗、盲文面额标记和冠字号码。
2.背面图案。
背面主景为第24届冬季奥林匹克运动会竞赛场馆“冰立方”图案,上方为“中国人民银行”汉语拼音,蒙、藏、维、壮4种民族文字的“中国人民银行”字样及面额,“第24届冬季奥林匹克运动会纪念”和面额数字“20”,右侧为面额数字“20”、汉语拼音字母“YUAN”,下方为年号“2022年”和行长章。

(二)雪上运动项目纪念钞图案。
1.正面图案。
正面主景为自由式滑雪运动员图案,上方为中华人民共和国国徽、“中国人民银行”行名,右侧为第24届冬季奥林匹克运动会会徽、面额数字“20”与汉字“贰拾圆”,下方为动感全息图案、盲文面额标记和冠字号码。
2.背面图案。
背面主景为第24届冬季奥林匹克运动会竞赛场馆“雪如意”图案,上方为“中国人民银行”汉语拼音,蒙、藏、维、壮4种民族文字的“中国人民银行”字样及面额,“第24届冬季奥林匹克运动会纪念”、年号“2022年”和行长章,左侧为面额数字“20”、汉语拼音字母“YUAN”,下方为光彩光变雪花图案、雪山长城图案与面额数字“20”。

二、第24届冬季奥林匹克运动会纪念钞面额、规格、材质和发行数量
第24届冬季奥林匹克运动会纪念钞每张面额均为20元,每张票面长为145毫米,宽为70毫米。冰上运动项目纪念钞为塑料钞,雪上运动项目纪念钞为纸钞。第24届冬季奥林匹克运动会纪念钞发行数量为2亿套(含留存历史货币档案4万套)。各省、自治区、直辖市分配数量如下:

三、第24届冬季奥林匹克运动会纪念钞发行方式
第24届冬季奥林匹克运动会纪念钞采取预约兑换方式发行。具体发行工作安排如下:
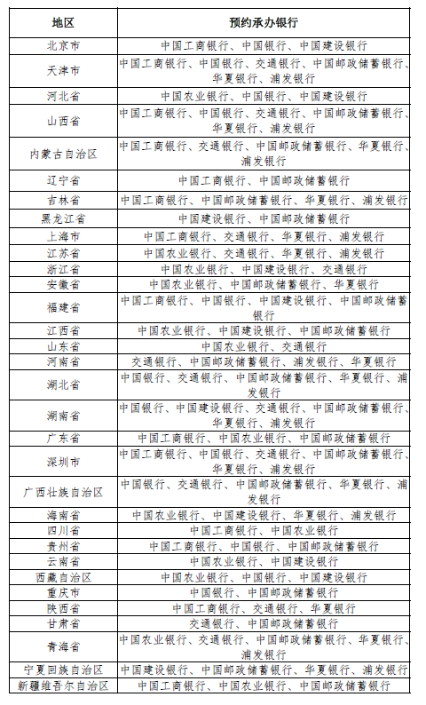
(一)承办预约兑换工作的银行业金融机构
中国工商银行、中国农业银行、中国银行、中国建设银行、交通银行、中国邮政储蓄银行、华夏银行、浦发银行(以下统称预约承办银行)共同承担第24届冬季奥林匹克运动会纪念钞的预约兑换工作。各地区具体安排如下:

(二)各地预约分配数量公布
2021年12月13日前,中国人民银行分支机构将向社会公告当地第24届冬季奥林匹克运动会纪念钞的分配数量等信息;预约承办银行将在其官方网站公布第24届冬季奥林匹克运动会纪念钞预约兑换网点和每个网点的可预约数量等信息。
(三)预约安排
预约承办银行于2021年12月14日至12月16日办理第24届冬季奥林匹克运动会纪念钞的预约业务。公众可通过预约承办银行官方网站等线上渠道或在营业时间内前往预约承办银行公布的预约兑换网点进行预约登记。
(四)预约兑换限额
第24届冬季奥林匹克运动会纪念钞以套为单位进行预约、兑换,每套包括冰上运动项目纪念钞和雪上运动项目纪念钞各1张。每人预约、兑换限额为10套。
(五)身份证件要求
第24届冬季奥林匹克运动会纪念钞预约、兑换的有效身份证件必须为第二代居民身份证原件。
公众在预约承办银行网点办理现场预约的,须持本人有效第二代居民身份证原件;代他人办理现场预约的,须提供代办人和被代办人的有效第二代居民身份证原件,且被代办人数不超过5人。
(六)预约核实期安排
2021年12月19日至12月20日为预约核实期。预约核实期内,未通过核查的公众可持预约登记使用的第二代居民身份证原件,前往预约登记的预约承办银行网点办理撤销重复预约记录及保留兑换资格业务。具体办理流程见《中国人民银行公告》(〔2019〕第26号)。
公众如代他人办理撤销重复预约记录及保留兑换资格业务,须提供代办人和被代办人的有效第二代居民身份证原件。
(七)兑换安排
第24届冬季奥林匹克运动会纪念钞于2021年12月21日至12月27日办理预约兑换。公众可按照约定的时间,持在预约系统中登记的有效身份证件,前往约定的预约承办银行网点办理预约兑换业务。人民银行各分支机构可根据新冠肺炎疫情防控要求,对当地兑换时间进行调整并另行公告。
公众如代他人办理第24届冬季奥林匹克运动会纪念钞预约兑换业务,须提供代办人和被代办人的有效第二代居民身份证原件,且被代办人数不超过5人。
(八)预约兑换信息公布
中国人民银行、预约承办银行将在第24届冬季奥林匹克运动会纪念钞预约和兑换期的每个工作日,在其官方网站公布全国各地区网上预约、现场预约及预约兑换进度。中国人民银行上海总部,各分行、营业管理部、省会(首府)城市中心支行、深圳市中心支行将在第24届冬季奥林匹克运动会纪念钞预约和兑换期的每个工作日,在其官方网站公布辖区各地市网上预约、现场预约及预约兑换进度,在第24届冬季奥林匹克运动会纪念钞发行期间公布全国各省(区、市)监督举报电话。欢迎公众查询并监督。
四、第24届冬季奥林匹克运动会纪念钞公众防伪特征
(一)第24届冬季奥林匹克运动会纪念钞——冰上运动项目纪念钞公众防伪特征
1.动感全息。
位于票面下方。改变观察角度,正反面均可见动态立体面额数字、多彩动感核心图形。防伪特征效果见图1。

(垂直观察)

(倾斜观察)

(动态立体面额数字)
图1 动感全息防伪效果示意图
2.透明视窗。
位于票面下方。透光观察视窗,其防伪特征效果见图2。
图2 透明视窗防伪效果(透光观察)示意图
3.光彩光变图案。
位于票面正面右侧。改变观察角度,“乐谱”图案的颜色在绿色和蓝色之间变化,并可见一条亮光带上下滚动。防伪特征效果见图3。
图3 光彩光变图案防伪效果示意图
4.雕刻凹印。
票面正面国徽、“中国人民银行”行名、第24届冬季奥林匹克运动会会徽、运动员图案、面额数字“20”、汉字“贰拾圆”、盲文面额标记均采用雕刻凹版印刷,触摸有凹凸感。防伪特征效果见图4。
图4 雕刻凹印防伪效果示意图
(二)第24届冬季奥林匹克运动会纪念钞——雪上运动项目纪念钞公众防伪特征
1.动感全息。
位于票面正面下方。改变观察角度,可见动态立体面额数字、多彩动感“长城”和浮雕“灯笼”组合图案。防伪特征效果见图5。

(垂直观察)

(倾斜观察)
图5 动感全息防伪效果示意图
2.光彩光变图案。
位于票面背面下方。改变观察角度,“雪花”图案的颜色在绿色和蓝色之间变化,并可见一条亮光带上下滚动。防伪特征效果见图6。
图6 光彩光变图案防伪效果示意图
3.雕刻凹印。
票面正面国徽、“中国人民银行”行名、第24届冬季奥林匹克运动会会徽、运动员图案、面额数字“20”、汉字“贰拾圆”、盲文面额标记均采用雕刻凹版印刷,触摸有凹凸感。防伪特征效果见图7。
图7 雕刻凹印防伪效果示意图
4.冬奥会吉祥物图案水印。
位于票面正面面额数字下方。透光观察,可见第24届冬季奥林匹克运动会吉祥物“冰墩墩”图案的多层次水印。防伪特征效果见图8。
图8 冬奥会吉祥物图案水印防伪效果示意图
5.面额数字白水印。
位于票面正面面额数字左下方。透光观察,可见透光性较强的面额数字“20”。防伪特征效果见图9。
图9 面额数字白水印防伪效果示意图
五、第24届冬季奥林匹克运动会纪念钞与现行流通人民币职能相同,与同面额人民币等值流通。
中国人民银行
2021年11月30日
