
1905电影网讯 12月22日,国家广播电视总局官方网站发布了科技司关于对《电视剧母版制作规范》广播电视和网络视听行业标准报批稿进行公示的通知(以下简称《通知》)。
《通知》表示,按照广播电视和网络视听行业标准制定程序要求和计划安排。国家广播电视总局组织相关单位编制《电视剧母版制作规范》行业标准,如有异议,可于公示期间向国家广播电视总局科技司提出,并明确提出异议的事实依据、真实姓名、工作单位和联系方式等。

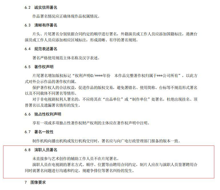
在《通知》中“演职人员署名”一栏,写明“未直接参与艺术创作的辅助工作人员不在片尾署名”以及“演职人员在电视剧的署名方式、顺序、位置等由聘用合同约定,制片人应在与演职人员签署聘用合同时就署名问题进行沟通和约定,规避争排位等署名纠纷的发生。”
