先是向996开炮,随后增加生育假,互联网平台在员工福利“内卷”的道路上越走越远。
阿里巴巴14日在“阿里巴巴集团招聘”官方微信号上宣布,启动“阿里巴巴暖心计划”,除率先响应国家号召延长产假、新增育儿假外,还推出了7天全薪陪伴假、20天全薪长期服务假。同时新增交通补贴以倡导绿色错峰出行,提高员工集体出游(Outing)费用标准。此外,阿里巴巴还将试行灵活办公制度,允许员工每周最多一天可自由选择办公地点。
消息发布后,网友留言的画风是这样的,还有阿里同学趁机发起了招聘小广告。

早在今年7月,阿里已升级了此前率先推出的员工免息贷款置业计划,并推出员工与子女一同享有的百万级医疗保险。而此次阿里推出的7天全薪陪伴假或是互联网公司首创的假期类型。据公告称,该假期的目的是希望员工留出更多时间陪伴家人。
此外,为响应国家号召,阿里延长了产假,并为子女3周岁以内的员工提供10天全薪育儿假,以方便员工照顾和陪伴年幼子女。与此同时,阿里巴巴还推出了长期服务假,工作每满10年即可享受20天全薪假期。

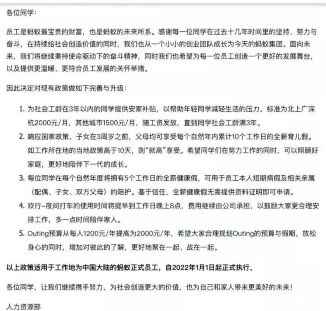
蚂蚁集团也不甘落后。记者从接近蚂蚁集团人士处获悉,在此之前,蚂蚁已经提前“内宣”了福利升级计划,从2022年1月1日生效。
内容包括:“为社会工龄在3年以内的同学提供安家补贴,以帮助年轻同学减轻生活的压力。标准为北上广深杭2000元/月,其他城市1500元/月,随工资发放,直到同学社会工龄满3年。”
“响应国家政策,子女在3周岁之前,父母均可享受每个自然年内累计10个工作日的全薪育儿假。如工作所在地的当地政策高于10天,则‘就高’享受。”
“每位同学在每个自然年度将拥有5个工作日的全薪健康假,可用于员工本人短期病假及相关亲属(配偶、子女、双方父母)的陪护。基于信任,全薪健康假无需提供资料证明即可申请”等等。

看到这里,腾讯不服气了——这明明是在“抄我们作业”。
今年以来,腾讯先后宣布推出安居计划Plus方案、专属退休福利,以及全面升级员工“职业里程碑”关怀方案。具体内容包括:腾讯员工可从公司最高申请到90万元免息借款资金支持,用于在个人工作地或社保所在地购置首套房;新增5年、15年、法定退休三大节点,配套长期健康险、终身健康险等福利权益,护航员工职业发展等。
在脉脉上,关于今年腾讯应届生招聘待遇提升的内容也成为热门话题。
同样提升了应届生招聘待遇和力度的还有京东。记者从京东方面确认,今年,京东集团向2022届高校毕业生发放的offer中,薪资较去年同期最高增长35%,其中对技术人才的投入尤为突出,应届博士生年薪可达200万元。
在取消了996等加班制度之后,互联网大厂开始“拼”员工关怀制度。有不少互联网从业人员纷纷向记者表示,希望更多的企业可以学习起来,让增加员工福利的“内卷”来得更猛烈一些吧!
编辑:邱 江
