钱江晚报·小时新闻记者 章然 见习记者 许紫莹
物业经理瘫倒在地,大声叫嚷着“你们打我了,你们打我了……”周围,是面面相觑的小区业主和民警。
这是11月16日晚上发生在杭州市天运花园小区的一幕。
那天晚上,物业人员和业主代表之间发生争执,甚至报了警,大家在派出所度过了一夜。
冰冻三尺非一日之寒。这个小区业主和物业之间到底发生了什么,闹到如此地步?
11月23日下午,钱江晚报小时新闻记者来到了天运花园小区了解相关情况。
物业服务满意度调查显示:小区业主想换物业

天运花园小区,房龄已有20多年。小区物业是德丰物业,从2018年开始服务这个小区。
2018年1月,天运花园第二届业主委员会与德丰物业服务集团有限公司签订了物业服务合同,合同有效期3年,到2020年12月31日终止。
今年,小区还没有再签订新的正式的物业管理服务合同,目前德丰物业仍继续服务这个小区。
今年6月30日,天运花园第五届业主委员会成立。
成立之初,业委会对1300多户业主进行了物业满意度调查,内容分为服务质量测评和小区道路修筑测评,前一项业主满意度32%,后一项业主满意度25%。
可以说,大部分业主都对目前的物业服务表达了不满。
基于此,业委会想要更换物业。
正是在这个打算更换物业的过程中,业委会和物业之间产生了种种矛盾。
矛盾中最突出的是三点:分别关于小区道闸、小区内部道路整修和天运路道路停车费。
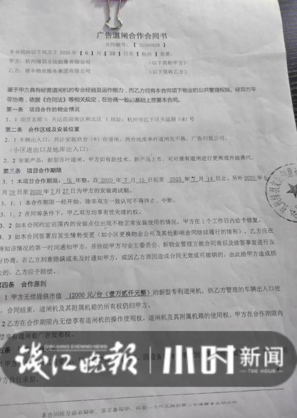
】小区道闸整修前,突然冒出个“双份合同”
首先是双份道闸合同的问题。天运花园小区分为东西两个区,有多个出入口,道闸系统年久失修,第五届业委会上任后,就打算进行道闸更换升级。在进行工程竞标前,突然获悉:德丰物业已经签订过合同,涉及其中部分道闸。


“我们第五届业委会提出想更换道闸系统后,德丰物业一直参与准备工作,开过数次协调会,从没提及过‘已有合同’。直到9月16日招标会当天,德丰物业突然才说:之前已经签订过两份合同。”第五届业委会主任姚女士告诉小时新闻记者,这两份合同是两份广告道闸合同书,乙方都是德丰物业服务集团有限公司,有效期皆为5年。
一份签订时间是2019年11月5日,甲方为浙江立彬传媒有限公司,双方约定“在天运花园东区小区路面出入口安装1台道闸”。
另一份是2020年7月15日签订的,甲方为杭州绿羽文化创意有限公司,双方约定“共计安装9台道闸,两台地库单杆道闸先不换,广告归甲方”。
业委会感到震惊:之前从未听过这个事,是毫不知情。
业委会质疑,道闸是业委会出钱养护的,是属于全体业主的资产,物业只是代为管理。在业委会不知情的情况下,物业有权利签订这两份合同吗?当天的招标没能顺利进行。
后来,到9月18日,在获得德丰公司总部营运部经理伊成承诺前述两份合同无效的情况下,业委会继续进行道闸升级事宜,并和一家公司签订了合同。没想到,在11月15日动工那天,却遭遇了德丰物业经理盛军的阻拦。当天,业委会请区物管局、住建局、街道信访、社区介入协调,谈了一个半小时后,德丰总公司那边同意动工。
】小区内部道路整修,质量堪忧
“2018年德丰物业进驻小区前,向业主承诺,会花150万元修一条小区内部道路,所以我们才选择了他们。”姚主任说,但是德丰物业入驻后,修路的事一直拖着,直到2020年11月才动工,今年春节前完工,路的质量也实在是不行。没用多久,好多地砖就发生了破损。“破破烂烂的根本不像是一条新修的路。”

小区业主顾先生对道路质量比较内行,拿着新修道路的砖块送去检查,“当时去余杭的一家单位检测,当场就把检测发到业主群,砖块试压的时候全坏了,都是不合格的。然后,业委会、物业及业主代表又一起送砖块去方圆公司检测,数据也是不合格。”



(▲业委会提供的路面地砖检测报告)
“车都不敢开,怕压坏了。”小区业主这样评价新修的小区道路。
而且,直到现在,业主们都表示没有看到过这条道路的验收报告。
】今年的天运路停车费,一直没返还
另外,小区内部有一条天运路,连接着东区和西区,路边划出车位供小区业主和附近居民停车。
目前,天运路的道路维修、养护都由业主们出资,收益则归小区业主所有。小区业主委托德丰物业代收这条路上的停车费用,约定每隔半年返还给业主。

之前的停车费返还都按时进行。但2021年的出了状况。
业委会今年8月就给德丰物业总公司发函,催要2021年上半年他们代收的停车费,“但直到现在还没有把停车费还给我们,只给我一个数字,说是有31.9万。”
业委会提出了几点诉求,1、为保障全体业主利益,维护业主的知情权,需要德丰公布这三年来所有的停车数据。2、对小区新修道路进行善后,质量不过关该重修还是返修,需要物业来承担。3、尽快返还代收的停车费。
针对业主质疑,德丰物业也有话说

小时新闻记者找到了德丰物业。
对于小区业委会提出的这些质疑和诉求,天运花园物业服务中心的项目经理叶峰做出了回应和解释。
关于道闸问题。
叶锋说:“2019年和2020年签订的那两份道闸合同,是之前的第四届业委会参与的,他们都知道的。当时小区道闸和闸杆坏了,我们就告知业委会说不能用了,要装新的,第四届业委会说可以,我们才签订了合同。而且,两份合同里装道闸的地点是在小区的不同位置,所以并不冲突。”
对11月15日德丰物业阻拦业委会新装道闸这事,叶峰表示:“这届业委会的做事速度太快了啊,有很多事情我们这边还没有弄好,还是有很多争议的。”
关于新修小区道路问题。
叶峰说:“当时签合同的时候,德丰物业承诺花150万对天运花园小区进行改造,包括绿化等各种项目在内,其中包含了这个新修道路。
那时候是第三届业委会,想要修路的时候,当时发起业主投票,结果没有通过,所以一直没有施工。后来到第四届业委会上任后,业主们投票同意了,所以是到2020年11月才开始修路。”
“天运花园东西区内部所有的小区道路砖路,都是德丰物业新修的,原材料、旧材料运输加上人工开支一共花了200多万,东区外墙维修投入了40多万,绿化、修补小区门口的大理石块也花了不少钱。如果后续新的物业公司来了,该给我们的钱,是要付给我们物业公司的。”
至于新修的小区道路质量问题,叶峰辩解说:因为道路是去年冬天修的,砖块有保质期,“所以现在是边用边养护”。
关于天运路停车费返还问题。
叶峰解释:“当时约定,德丰负责管理,但涉及到的4位保安和2位保洁人员的开支是由业委会承担。这几年业委会换了好几届,最短的几个月就换下来了,所有人员的开支都没有给过我们,都是我们垫付的。现在财务那边应该已经在对接了,要先把我们垫付的人工费用扣掉,看停车费还剩下多少,再打给业委会。”
社区介入协调,希望能尽力促成矛盾解决
对于叶峰代表德丰物业做出的回应和解释,业委会主任姚主任表示:打交道这么多次,说真的,已经耗尽了我们的信任。我们业委会态度很明确,要更换掉这家物业公司,已经在走流程了。不过这个过程可能要很长一段时间,可以说,现在是处于比较艰难的过渡期。
天运花园现在小区和物业之间的矛盾已经闹得这么凶,想要协商达成一致很不容易。
小时新闻记者随后联系了小区所在的天运社区。社区王书记表示:关于这个小区业委会和物业之间的矛盾,社区一直关注着。目前正在联合街道努力协调,11月16日当晚发生冲突后,派出所也介入了调查。“我们是站在中立的角度上,协调双方之间的矛盾,希望能促成这件事情得到顺利解决。”
来源:钱江晚报
