元宇宙产业主要上市公司:目前国内元宇宙行业相关的上市公司有腾讯、百度、中青宝、丝路视觉等。
本文核心数据:中国元宇宙产业相关政策汇总、中国元宇宙商标申请数量、中国元宇宙发展历程、中国元宇宙产业代表企业布局
Facebook、微软均表示专注元宇宙领域
从 2021 年元宇宙第一股于纽交所上市以来,各大企业在元宇宙领域的布局出现在了科技圈和大众视野中。2021 年 7 月,Facebook 宣布进军元宇宙。2021 年 10 月 28 日,Facebook 创始人扎克伯格表示将 Facebook 的公司名称更改为 Meta,并将 Facebook 的同名服务降级为该公司的子公司之一,与 Instagram 和 WhatsApp 并列,而不是总体品牌。随后 2021 年 11 月,微软在 Ignite 会议上宣布将推出新的 Mesh for Microsoft Teams 软件,待该平台上线后,不同地理位置的人可获得协作和共享全息体验,实现加入虚拟会议、发送聊天、协作处理共享文档等更多功能。2021 年全球元宇宙产业代表性事件如下:
元宇宙:随着区块链技术发展而逐步建构
元宇宙是随着区块链技术成熟而逐渐构建起来的。在区块链 1.0 时代,主要体现为分布式账本和去中心网络形式,目标是实现货币的去中心化与支付手段。随着以太坊的出现,区块链 2.0 时代随之到来,区块链 2.0 是区块链在金融 , 智能合约方向的技术落地。之后出现了去中心化应用和去中心化金融,推动了更大的产业改革。NFT 行业的出现为 DeFi 领域带来了创新。与此同时,NFT 作为元宇宙的底层架构,将会是元宇宙未来发展的关键所在。
据《元宇宙通证》中介绍,元宇宙六大支撑技术分别是区块链技术、交互技术、电子游戏技术、人工智能技术、网络及运算技术和物联网技术。其中 NFT、DeFi、公链速率、智能合约、DAO 社交体系、去中心化交易所、分布式存储等区块链技术是支撑元宇宙经济体系中最重要的技术。
国内元宇宙布局历程
国内较早布局元宇宙业务的公司包括腾讯、网易、字节跳动等。早在 2020 年初,腾讯便已参投 Roblox1.5 亿美元 G 轮融资,并独家代理 Roblox 中国区产品发行。字节跳动分别于 2021 年 4 月和 6 月投资了元宇宙概念公司 " 代码乾坤 " 和买下 Pico。2021 年 11 月,百度更是宣布将于年底在元宇宙中举办 Create AI 开发者大会。
国内代表企业元宇宙布局现状
腾讯属于国内入局较早的企业,参与元宇宙的策略主要是通过投资的方式实现。截至 2021 年,腾讯已通过投资等方式配备了大量的平台公司,硬件方面如 VR/AR 技术与平台 ( Epic 的虚幻引擎、Snap ) ,软件方面则更是覆盖了人们玩游戏、购物、学习和社交等多种需求。米哈游作为一家游戏公司,主要元宇宙应用包括成立逆熵工作室、与瑞金医院合作研究脑接口技术的开发和临床应用等,近日米哈游表示将投资首个元宇宙社交软件 soul。字节跳动、网易也纷纷布局元宇宙领域,字节跳动主要是通过并购 pico、光舟半导体等方式布局,网易则是通过开发沙盒游戏、投资虚拟社交平台 IMVU 等方式。具体布局如下:
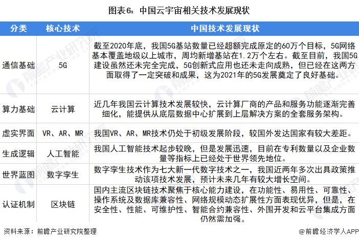
元宇宙相关技术逐渐成熟
从我国相关技术发展现状来看,我国在 VR、AR、MR、数字孪生等方面技术发展较晚,有望在未来迎来进一步的提升:
2021 年我国不断出台政策引导和扶持区块链等元宇宙相关技术的发展。2021 年 3 月," 十四五 " 规划中首次将 " 区块链 " 纳入国家五年规划,明确被列为数字经济重点产业,这对依赖区块链技术的元宇宙产业是一个利好消息。推动技术发展的利好政策可为未来元宇宙产业的发展奠定技术层面的基础。
国内企业加速入局元宇宙市场
自 2021 年 3 月起,国内企业开始注册元宇宙相关商标。2021 年 7 月之前我国元宇宙相关商标注册量保持在 25 项以下,2021 年 8 月申请量首次突破 50 项。2021 年 9 月,随着阿里巴巴、中青宝等公司入局,元宇宙商标申请量达到峰值,为 344 项。2021 年 10 月申请量有所放缓但仍保持在较高水平。而在 2021 年 11 月,仅 8 天就有 22 项元宇宙相关商标提出申请。
注:2021 年 11 月数据截至 2021 年 11 月 8 日。
2021 年我国元宇宙相关领域投资事件频发。相关领域包括 VR、区块链、云服务、虚拟人、NFT 等。除专业投资机构外,投资企业所处行业大多集中在电子信息和游戏领域,代表企业有腾讯、莉莉丝等。从投资轮次来看,大多集中在天使轮,说明大部分项目仍处于起步阶段,但投资金额保持在较高水平。具体投资事件如下:
起步期的元宇宙产业仍存在一定风险
由于我国元宇宙产业如今还处于起步阶段,具有不成熟、不稳定的特征,未来的发展还需在技术发展、制度创新等多方面的共同促进作用下健康发展。目前存在的部分风险包括技术层面的算力风险、隐私风险,还包括沉迷风险、知识产权风险及舆论泡沫风险。
以上数据参考前瞻产业研究院《2020-2025 年中国互联网产业发展前景与领先企业分析报告》,同时前瞻产业研究院还提供产业大数据、产业研究、产业链咨询、产业图谱、产业规划、园区规划、产业招商引资、IPO 募投可研、招股说明书撰写等解决方案。
来源:前瞻网
