中国宁波网2021-12-23 14:55
12月23日0—13时,西安市新增28例本土新冠肺炎确诊病例。自12月9日以来,西安市累计发现本土确诊病例234例(雁塔区97例、碑林区27例、长安区20例、未央区18例、高新18例、西咸新区16例、灞桥区13例、莲湖区11例、鄠邑区11例、国际港务区2例、新城区1例)。
宁波往返西安航班已全部取消
12月23日,记者从宁波栎社国际机场了解到,受疫情影响,12月23日、24日、25日,宁波往返西安航班目前已确定全部取消,后续航班计划,航空公司与机场将根据疫情变化及出行需求作调整。

宁波机场工作人员提醒旅客,目前从宁波机场进出港旅客均需出示起飞前48小时核酸阴性检测证明,无法出示或检测过期旅客,请及时调整行程。(宁波晚报记者 范洪)
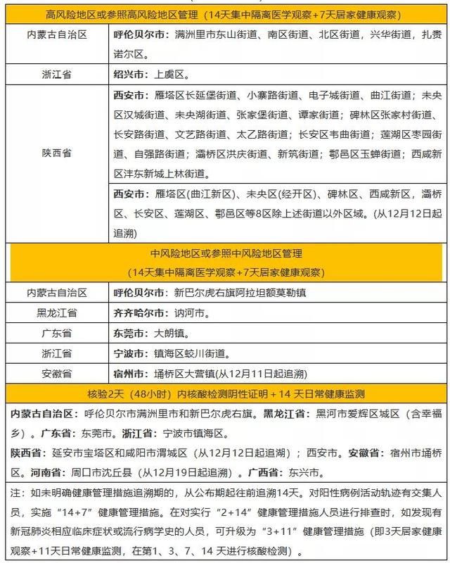
疫情中高风险地区划分情况表
(截至12月22日)

