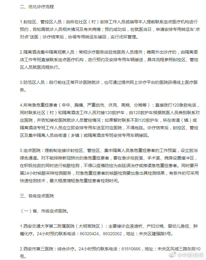
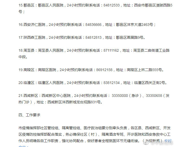
【西安:#西安不得以核酸证明作为就医接诊限制#[话筒]】#院方回应西安又一孕妇被拒诊流产#陕西西安1月7日发布关于进一步明确各类人员就医流程的通知,明确工作职责,引导患者合理就医:全市各社区(村)、西安急救中心和各医疗机构均不得以查验核酸48小时阴性证明作为进出小区就医、转送病人和接诊的限制。接诊医疗机构要严格落实首诊负责制。患者到达接诊医院后,凡无48小时核酸阴性证明的,同步采集核酸后,即可正常就诊。如确需转诊,须在稳定患者生命体征的前提下,由接诊医院负责联系转诊医疗机构。任何医疗机构不得以任何理由推诿、拒诊患者。#西安独居孕妇深夜临盆警察签字担保#(央视新闻)




中新经纬 “中新经纬”是中国新闻社创办的财经新媒体,致力于为海内外用户提供最权威的实时财经资讯。
