齐鲁晚报·齐鲁壹点记者 怀晓
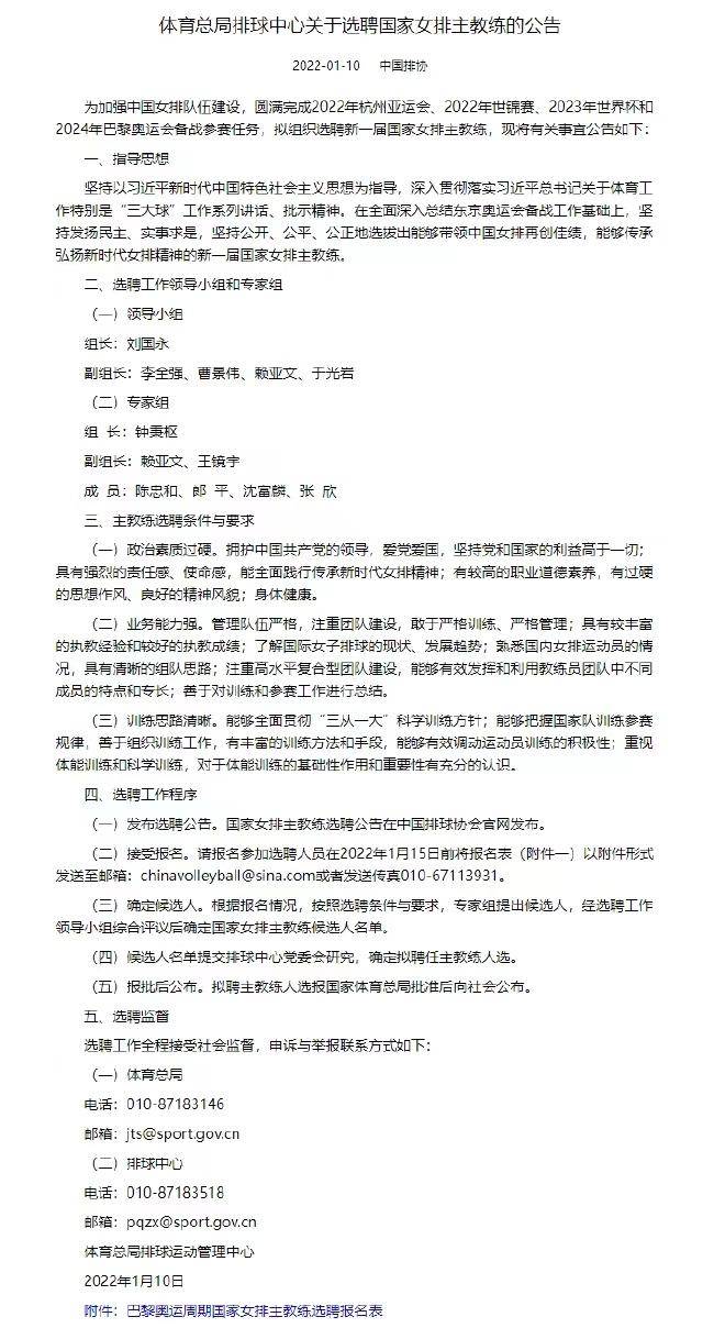
北京时间1月10日,国家体育总局排球运动管理中心发布《关于选聘国家女排主教练的公告》。该公告说明,“为加强中国女排队伍建设,圆满完成2022年杭州亚运会、2022年世锦赛、2023年世界杯和2024年巴黎奥运会备战参赛任务,拟组织选聘新一届国家女排主教练”。按公告要求,报名参加选聘人员需在2022年1月15日前提交报名表。

为了客观公正地展开选帅程序,根据排管中心发布的公告,此次选聘国家女排主教练设有领导小组和专家组。领导小组组长:刘国永(国家体育总局副局长),副组长:李全强(国家体育总局排球运动管理中心主任)、曹景伟(国家体育总局竞技体育司副司长)、赖亚文(国家体育总局排球运动管理中心副主任)、于光岩(国家体育总局排球运动管理中心副主任)。
专家组组长:钟秉枢(原首都体育学院院长/排球教练学博士),副组长:赖亚文(原中国女排领队兼教练/国家级教练)、王镜宇(新华社体育部主任记者/国际排联市场与传媒委员会委员),成员:陈忠和(原福建省体育局副局长/原中国女排主教练/国家级教练)、郎平(原中国女排主教练/国家级教练)、沈富麟(原国家男排主教练/国家级教练/上海排球队总教练)、张欣(天津体院副院长/排球博士/国际裁判)。
值得一提的是,原中国女排主教练郎平成为选帅专家组的一员,这也意味着她不会重返中国女排的帅位。由此,中国女排选帅正式进入倒计时,预计2022年春节前,新一届中国女排主教练将诞生,同时国家队教练团队,以及中国女排集训大名单将对外公布,正式开启2024年巴黎奥运会周期征程。
