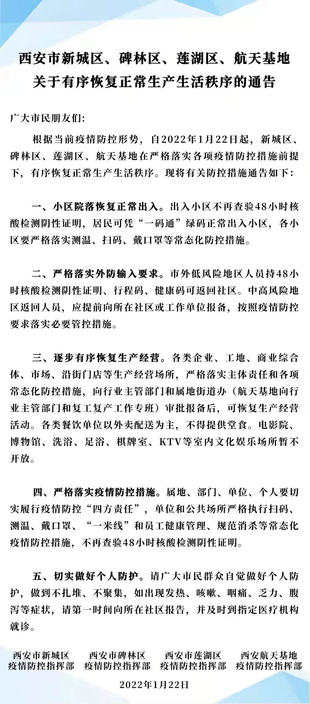
2022年1月22日(星期六)下午5:00,西安市政府召开西安市统筹推进疫情防控和经济社会发展系列新闻发布会,邀请市疫情防控指挥部、市民政局、市人社局、市农业农村局等单位有关负责同志介绍相关情况。

1月20日新增3例不属于社会面病例
截至今天中午12时,本轮疫情累计报告本土确诊病例2053例,累计已有1667例出院转为康复监测,目前在院治疗386例,均为轻型或普通型,病情平稳。
1月10日,本轮疫情实现社会面病例清零,社区传播风险得到控制。1月18日我们实现了首次确诊病例0新增,1月20日新增的3例病例,均在落实管控人员和闭环管理人员中发现,不属于社会面病例。21日,我们再次实现确诊病例0新增。
目前,我市高风险地区从最高时的3个降到1个,中风险地区从64个降到2个,已累计解除封控区611个、管控区157个。蓝田县、周至县、阎良区、临潼区、鄠邑区、曲江新区、航空基地、未央区、经开区、浐灞生态区、国际港务区、高陵区、灞桥区、新城区、碑林区、莲湖区、航天基地等17个区县、开发区,已经有序恢复正常生产生活秩序。
预计25日西安市将全部降为低风险地区
按照国务院联防联控机制有关文件规定,经专家组认真研判,如果没有特殊情况,预计1月25日全市将全部降为低风险地区,除个别封控、管控点位外,其他区域都将恢复常态化防控。
但是,在这里我要提醒大家,低风险并不等于零风险,常态化也不等于正常化。国际、国内疫情形势依然复杂严峻,特别是临近春节,人流量加大,我市防内部疫情反弹、防市外疫情输入的压力依然很大。下一步工作的重点:
一是,做好解封解控前的风险排查工作。
目前,全市还有封控区19个、管控区84个。根据防控工作要求,为彻底排除风险,确保人和环境安全,所有封控区、管控区在解封前,还将组织一次核酸筛查和必要的环境采样检测;有的区县、开发区根据本区域末次病例出现时间,还将组织一定区域的全员核酸筛查。请市民朋友们积极配合,做好采样工作,坚决做到不漏一人,让我们共同努力,尽早排除风险隐患,为早日解除封控、管控创造必要条件。
二是,严密抓好外防输入。
目前,除我市外,国内其他省市还有高风险地区17个,中风险地区74个,涉及2个省(河南、广东)、3个直辖市(北京、天津、上海),另外还有一些14天内出现散发病例,但没有划定中高风险地区的县(市)。我们将在“一场五站”、环市公路卡口,继续加大对上述地区来返人员的查验力度,持续加强社区追溯摸排、滚动排查,分类落实管控措施。
请有中高风险地区旅居史的朋友,按照公安、疾控部门发布的通告要求,主动报备。在这里,我也请广大市民朋友,提前联系在中高风险地区的亲朋好友,主动劝其就地过年,尽量不要来返我市;对邻里、朋友家有中高风险地区旅居史人员的,也请大家主动向社区报告。总之,让我们齐心协力、群防群控,切实做好防市外疫情输入工作。
三是,严格落实常态化防控措施。
所有居民小区,正常营业的商场、超市、宾馆酒店、农贸市场等公共场所严格落实扫码、测温、戴口罩、多频次消杀消毒等防控措施,对不戴口罩的人可拒绝进入。
从严管控聚集性活动,减少非必要人员聚集,提倡“红事缓办、白事简办、宴会不办”,非生活必需的棋牌室、网吧、教培机构等聚集性场所暂缓营业。
医疗机构严格执行院感防控、预检分诊、首诊负责制度。零售药店对购买退热、止咳、抗病毒、抗生素药品的人员实行实名登记、查验48小时核酸检测阴性证明。
欢迎广大市民朋友监督疫情防控工作,如发现违反疫情防控工作要求或可能造成疫情扩散传播等问题,请及时通过12345市民热线,或联系属地疫情防控部门进行举报。
22日西安市1地调为低风险地区
2022年1月22日,长安区韦曲街道近14天内无新增本地病例和聚集性疫情。根据国务院联防联控机制关于分区分级防控工作要求和市专家组综合评估,经西安市新冠肺炎疫情防控指挥部同意,自2022年1月22日起,将长安区韦曲街道由中风险地区调整为低风险地区,其他地区风险等级不变。
调整后,截至2022年1月22日,西安市共有高风险地区1个,中风险地区2个。全市其他地区均为低风险地区。
西安市疫情防控指挥部办公室
2022年1月22日
西咸新区沣西新城关于有序
恢复正常生产生活秩序的通告
1月22日,西咸新区沣西新城发布有序恢复正常生产生活秩序的通告。全文如下:
根据当前疫情防控形势,为统筹推进疫情防控和经济社会发展,从即日起,沣西新城辖区内,在从严落实各项常态化疫情防控措施的前提下,有序恢复生产生活秩序。现将有关事项通告如下:
一、恢复群众正常出行。在新城范围内,群众凭“一码通”绿码进出小区(村)、公共场所,不再查验48小时核酸检测阴性证明。各单位、小区(村)要继续严格落实扫码、测温、戴口罩、一米线、消杀等常态化防控措施。
二、落实“外防输入”要求。提倡群众就地过年,中、高风险地区来返人员原则上不返回,确需返回的,需提前向所在村(社区)或工作单位报备,并按有关要求落实必要的管控措施。非中高风险地区来返人员要查验健康码、行程码和48小时核酸检测阴性证明。
三、有序恢复生活性服务业。商场、超市、各类门店等生活服务性行业,严格落实主体责任和各项常态化疫情防控措施,经行业主管部门批准后有序开业经营。各类餐饮单位(含早点、小吃)暂不恢复堂食,以外卖配送为主。影剧院、网吧、KTV、游戏厅、茶室、各类线下培训机构等室内经营场所暂缓营业。
四、全面恢复生产活动。鼓励各企业、单位在完善“四早”机制,落实疫情防控、符合安全生产要求措施的基础上,经行业主管部门审核指导后,有序恢复生产活动。
五、从严控制聚集性活动。不举行文艺演出、会展、论坛、展销、促销等聚集性活动,继续暂停庙会、集市、广场舞等群众性活动,继续实行“红事缓办、白事简办、宴会不办”,白事一律按规定程序上报审批,落实举办方主体责任,压缩规模、控制人数。
六、切实做好个人防护。请广大群众自觉做好个人防护,做到不扎堆、不聚集,如出现发热、咳嗽、咽痛、乏力、腹泻等症状,请第一时间向所在小区(村)报告,并及时到指定医疗机构就诊。
七、沣西新城管委会恢复正常办公秩序。
西咸新区沣西新城疫情防控指挥部办公室
2022年1月22日
西安高新区除个别区域外
其余全部调整为防范区

1月22日起,西安高新区再次对相关街道区域进行调整管控,经过此次调整后,除了个别区域外,其余全部调整为防范区。
按照国务院联防联控机制和省、市关于新冠肺炎疫情社区防控工作要求,结合高新区疫情防控形势,经高新区新冠肺炎疫情防控指挥部研判,报市疫情防控指挥部备案同意,决定自2022年1月22日起,对部分区域进行调整管控。
经过此次调整后,丈八街道除光电园及周边、夏日景色周边底商、龙记观澜山周边底商、腾飞大厦、丈八南社区、东滩北区外;兴隆街道除邓店南村、大仁东村、早安林庄外;九峰镇星峰村乔家堡外;高新区其他区域全部调整为防范区。
西安灞桥区关于有序恢复
正常生产生活秩序的通告
灞桥区广大市民朋友:
根据当前疫情防控形势,自2022年1月22日中午12时起,灞桥区在严格落实各项疫情防控措施的前提下,有序恢复正常生产生活秩序。现将有关事宜通告如下:
一、社区(村组)恢复正常出入。出入小区不再查验48小时核酸检测阴性证明,市民可凭“一码通”绿码正常出入社区(村组),各社区(村组)要严格落实测温、扫码、戴口罩等常态化防控措施。
二、严格落实外防输入要求。市外低风险地区人员持48小时核酸检测阴性证明、行程卡、健康码,提前向所在社区(村组)报备,可返回。凡属于市外中高风险地区返回人员,严格按照有关规定隔离管控。市民非必要不前往中高风险地区。
三、鼓励与居民生活相关的沿街商铺加快恢复营业。果蔬店、便利店等在规范经营的前提下,可有序出店经营。大型商超可在户外划定一定区域出店经营。各类餐饮单位以外卖配送为主,暂不恢复堂食。电影院、博物馆、洗浴、足浴、棋牌室、KTV等室内密闭场所暂不开放。
四、进一步压实属地、行业部门、单位、个人“四方责任”。支持辖区企业、重点项目等,在落实疫情防控措施并向行业主管部门登记备案后,有序恢复生产活动。各单位和公共场所要严格执行扫码、测温、戴口罩和员工健康管理、规范消杀等常态化防控措施。
五、解除区域内交通管控,公交车、出租车等公共交通全面恢复运力;私家车恢复通行。
六、广大市民群众如出现发热、咳嗽、咽痛、乏力、腹泻等症状,第一时间向所在社区(村组)报告,在做好个人防护的前提下,及时到指定医疗机构就诊,严禁漏报、瞒报、迟报。
七、全区各级党政机关恢复正常办公秩序。
西安市灞桥区
疫情防控指挥部办公室
2022年1月22日
新城区、碑林区、莲湖区、航天基地
关于有序恢复正常生产生活秩序的通告

西安市高陵区关于进一步
做好常态化疫情防控的通告
为巩固疫情防控成果,坚决阻断病毒传播风险,积极稳妥恢复生产生活秩序,根据当前疫情防控形势,现就进一步做好常态化疫情防控有关事项通告如下:
一、恢复群众正常出行。所有小区、村继续坚持出入查验制度,居民在做好“扫码、测温、戴口罩”的前提下正常出入;市外来返人员,要第一时间向社区(村)报备登记,并积极配合落实有关防疫措施。
二、规范交通卡口管理。在高速收费站和跨市道路边界卡口,逐人逐车查验来返高陵人员“一码通”、行程码和48小时内核酸检测阴性证明。
三、有序恢复公共交通。出租车、网约车恢复正常运营,班线客车、公交按照承载量50%限定人数,严格落实扫码、测温、戴口罩、定期消杀等防疫措施。
四、积极恢复市场经营活动。商场、超市、商铺、门店等各类生活服务性行业,在严格落实主体责任和各项常态化疫情防控措施的前提下,经行业主管部门验收备案,加快恢复正常营业。KTV、影剧院、网吧、洗浴、棋牌室、游戏厅、健身房等文化娱乐场所和各类线下培训机构暂不开放。各类餐饮场所以外卖配送为主,暂不恢复堂食。零售药店恢复“一退一止两抗”药品售买告知、承诺及查验48小时核酸检测阴性证明和实名登记工作制度。
五、大力推进企业复工复产。各行业主管部门搭建开复工绿色通道,实行“一企一策”“一企一专人”,督促和指导企业、工地严格落实疫情防控各项措施要求,全面复工复产。
六、严格控制人员聚集活动。广大市民群众要规范做好个人防护,不聚集、不扎堆,不前往中高风险地区。继续坚持“喜事缓办、白事简办、宴会不办”,不得举办大型会议、活动、论坛、演出、展销促销等,不得组织和参与游园、庙会、集市、民俗、广场舞等活动。
以上通告自2022年1月22日0时起执行。
西安市高陵区
疫情防控指挥部办公室
2022年1月21日
西咸新区秦汉新城关于进一步
做好常态化疫情防控工作的通告
为统筹推进疫情防控和经济社会发展,根据当前疫情防控工作形势,自2022年1月22日0时起,在严格落实常态化疫情防控措施的前提下,全面有序恢复秦汉新城生产生活秩序。现就有关事项通告如下:
一、恢复辖区正常出行。辖区居民(村民)凭“一码通”绿码出入社区(村组),不再查验48小时核酸阴性证明。严格落实测温、扫码、戴口罩等防控措施,坚决做到不扎堆、不聚集,保持勤洗手、常通风、一米线、公筷公勺等健康生活方式。非必要不离开秦汉新城,不前往中高风险地区。如出现发热、咳嗽等症状,第一时间向所在社区(村组)报告,到秦汉新城第三医院或西咸新区中心医院发热门诊诊治。
二、严格管控来返人员。西安市外来返秦汉新城辖区社区(村组)、项目工地、企事业单位等人员和车辆,严格查验健康码、行程码和48小时核酸阴性证明。中高风险地区来返人员,严格按照有关规定落实隔离管控等措施。
三、鼓励经营场所恢复营业。鼓励超市、便利店、生鲜店、蔬果店、药店、农贸市场、商贸企业以及孕婴店、理发店、干洗店、烘焙店、快递网点、五金农资销售、银行网点等与居民生活相关的经营场所加快恢复营业,实行“承诺制”,严格落实疫情防控各项措施。各类餐饮单位以外卖配送方式为主,不堂食、不聚集。洗浴店、棋牌室、KTV、网吧、影院等室内场所暂不开放。
四、有序推进复工复产。支持辖区受疫情影响暂停生产建设的工业企业、重点项目和仓储物流等在明确主体责任、落实疫情防控措施、实行人员闭环管理的基础上,采取“审核备案制”,经行业主管部门审核备案后,有序恢复生产活动。
五、完善核酸服务体系。为满足辖区群众因工作、就医,滞留人员因离市等需要核酸检测服务的需求,在秦汉新城第三医院、慧聚予果医学检测实验室(文创大厦一楼)、周陵卫生院、渭城卫生院、窑店卫生院、正阳卫生院、韩家湾卫生院设置7个24小时核酸采样检测点,辖区群众可根据需要前往检测。
六、持续做好服务保障。为保障辖区居民日常生活和春节期间的需求,在保持现有物资保障渠道不变的基础上,加大各类物资供应力度,持续做好群众就医、滞留人员返乡等各项服务保障工作。
七、切实压实各方责任。进一步压实属地、部门、单位、个人“四方责任”,落实“早发现、早报告、早诊断、早隔离”要求,构建全社会共同防控体系。各级各部门要在加强自身防护的同时,强化工作监管,督促经营主体严格落实疫情防控、安全生产主体责任。各单位和公共场所要严格执行扫码、测温、戴口罩、“一米线”、员工健康管理和规范消杀等常态化防控措施,不断巩固疫情防控成果。
八、秦汉新城管委会恢复正常办公秩序。
以上通告事项自发布之日起执行,如有政策调整另行通知。
咨询电话:
029-33136507(政策咨询)
18966568581(就医服务)
029-33136624(滞留人员离市)
西咸新区秦汉新城新型冠状病毒感染的
肺炎疫情防控指挥部办公室
2022年1月21日
西咸新区沣东新城疫情防控指挥部
关于部分封控区调整的通告
根据西安市指挥部《关于印发西安市新冠肺炎疫情社区防控区域调整方案的通知》(市指发〔2022〕1号)要求,经组织专家研判,报西安市、西咸新区疫情防控指挥部备案,三桥街道西凹里村第三街道、肖里村127号同排和南后一排、阿房一路社区雅居乐锦城小区7号楼以及斗门街道先锋村整村共4个封控区调整为管控区。
以上区域自即日起实行“足不出区、错峰取物”,原则上居家,严格落实各项管控措施。
各防控区域调整依据疫情风险评估结果动态调整。
特此通告。
陕西省西咸新区沣东新城
疫情防控指挥部
2022年1月22日
西安雁塔区封控区清零
1月22日零时起,雁塔区所辖长延堡街道长丰园社区二区4号楼、电视塔社区蓝山国际公寓等12个封控区调整为管控区。至此,雁塔区封控区已清零。
这12个区域包括:长延堡街道(共12个)
长丰园社区(2个):长丰园社区二区4号楼;长丰园一区北院
电视塔社区(3个):蓝山国际公寓;澳城大厦小区;明德八英里小区东仪社区(1个):东仪福利区世家星城社区(1个):世家星城小区G区86号楼4单元、94号楼、2幢华城社区(2个):恒瑞佳园小区1号楼1单元;华城国际小区8号楼 3单元、4单元沙泘沱社区(1个):阳光丽都小区潘家庄(1个):潘家庄
明德门北社区(1个):明德门北社区东北区小区10号楼
这是经过西安交通大学医学部公共卫生学院及市、区级相关专家研判,同时满足《西安市新冠肺炎疫情社区防控区域调整方案》中调整封控的三个条件,予以调整为管控区。
