本文转自:中国经济网
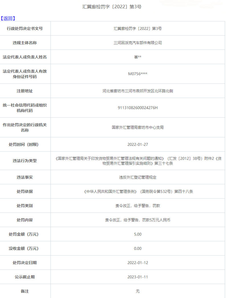
中国经济网北京1月20日讯 国家外汇管理局河北省分局网站近日公布的行政处罚决定书(汇冀廊检罚字〔2022〕第3号)显示,三河因派克汽车部件有限公司存在违反外汇登记管理规定的违法事实,违反了《国家外汇管理局关于印发货物贸易外汇管理法规有关问题的通知》(汇发〔2012〕38号)附件2《货物贸易外汇管理指引实施细则》第三十七条。国家外汇管理局廊坊市中心支局依据《中华人民共和国外汇管理条例》(国务院令第532号)第四十八条,对该公司责令改正,给予警告,罚款5万元人民币。
经中国经济网记者查询,三河因派克汽车部件有限公司成立于1994年8月2日,注册资本760万美元,为INFAC株式会社全资子公司。
《国家外汇管理局关于印发货物贸易外汇管理法规有关问题的通知》(汇发〔2012〕38号)附件2《货物贸易外汇管理指引实施细则》第三十七条:符合下列情况之一的业务,企业应当在货物进出口或收付汇业务实际发生之日起30天内,通过监测系统向所在地外汇局报送对应的预计收付汇或进出口日期等信息:
(一)30天以上(不含)的预收货款、预付货款;
(二)90天以上(不含)的延期收款、延期付款;
(三)90天以上(不含)的远期信用证(含展期)、海外代付等进口贸易融资;
(四)B、C类企业在分类监管有效期内发生的预收货款、预付货款,以及30天以上(不含)的延期收款、延期付款;
(五)同一合同项下转口贸易收支日期间隔超过90天(不含)且先收后支项下收汇金额或先支后收项下付汇金额超过等值50万美元(不含)的业务;
(六)其他应当报告的事项。
对于第(一)、(二)、(四)项,企业还需报送关联企业交易信息。
对已报告且未到预计进出口或收付汇日期的上述业务,企业可根据实际情况调整相关报告内容。
《中华人民共和国外汇管理条例》(国务院令第532号)第四十八条:有下列情形之一的,由外汇管理机关责令改正,给予警告,对机构可以处30万元以下的罚款,对个人可以处5万元以下的罚款:
(一)未按照规定进行国际收支统计申报的;
(二)未按照规定报送财务会计报告、统计报表等资料的;
(三)未按照规定提交有效单证或者提交的单证不真实的;
(四)违反外汇账户管理规定的;
(五)违反外汇登记管理规定的;
(六)拒绝、阻碍外汇管理机关依法进行监督检查或者调查的。
以下为原文:

(责任编辑:何潇)
