刚刚发布!河北1地部分区域封控 | 北京新增12例本土确诊病例 | 一场婚宴关联11例阳性!1地最新通报
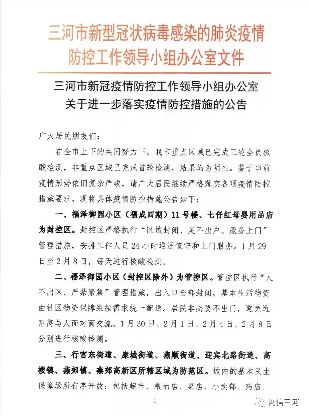
廊坊三河市发布最新通告



北京市新增本土新冠肺炎确诊病例12例
1月29日,北京召开第279场疫情防控新闻发布会。会上通报,1月28日16时至1月29日16时,北京市新增本土新冠肺炎确诊病例12例,均来自管控人员。奥密克戎变异株关联疫情无新增感染者。
北京朝阳区、大兴区各新增一个中风险区
经北京市疾控中心评估,按照《北京市新冠肺炎疫情风险分级标准》,北京市即日起将朝阳区安贞街道安贞里社区安贞里三区4号楼、大兴区西红门镇宏福园小区定为中风险地区。
截至目前,北京市有高风险地区1个,为丰台区玉泉营街道万柳园小区;有中风险地区9个,为朝阳区安贞街道安贞里社区安贞里三区4号楼、丰台区新村街道怡海花园恒丰园、南苑街道南庭新苑北区、玉泉营街道亿朋苑一区、玉泉营街道黄土岗村、玉泉营街道万柳西园社区、王佐镇翡翠山社区、房山区长阳镇北广阳城大街8号、大兴区西红门镇宏福园小区。全市其他地区均为低风险地区。
浙江杭州通报最新疫情情况
1月29日下午,浙江省政府新闻办举行第102场新冠肺炎疫情防控工作新闻发布会,会上通报了最新新冠肺炎疫情情况。
1月29日0—14时,浙江省杭州市报告新增本土确诊病例4例,均来自集中隔离点密接人员检测发现。自1月26日以来,本轮疫情浙江省累计报告本土确诊病例44例,均在杭州市。
44例病例中,婚宴关联病例11例
杭州本轮疫情的首发病例是杭州滨江慧而特公司的员工,通过主动就诊在1月26日凌晨确诊,疫情通过慧而特公司1月19日297人的企业年会、公司员工居住活动小区及周边商铺物业、22日多名高风险人员参加的一场244人的婚礼、企业员工返乡过年等途径传播。
44例病例中,慧而特公司员工19例,职工家属/同住室友关联病例10例,婚宴关联病例11例,其他密接人员4例。
44例病例中,男性22例,女性22例;年龄最大的为70岁,最小为3岁,年龄中位数为39岁。病例临床分型均为轻型。集中隔离发现34例,主动就诊3例,居家隔离发现3例,管控区筛查发现4例。其中主动就诊3例病例为疫情早期报告病例,管控区筛查4例均来自慧而特公司相邻的长江西苑小区。
国家卫健委:不得随意禁止外地群众返乡过年
1月29日,国务院联防联控机制召开新闻发布会,介绍节日期间疫情防控工作有关情况。

国务院联防联控机制综合组对执行防疫政策再次提出明确要求,概括起来就是“五个不得”:
不得随意禁止外地群众返乡过年;
不得随意扩大限制出行范围;
不得将限制出行的范围,由中、高风险地区扩大到所在地市及全省;
不得对低风险地区返乡群众采取强制劝返、集中隔离等措施;
不得随意延长集中隔离观察和居家健康监测期限。
国务院联防联控机制综合组开设“春节返乡路”公众留言板,设在国家卫生健康委官网首页。群众在返乡途中遇到的“层层加码”等问题,可在留言板反映,相关部门将认真核实、督促整改。
来源:网信三河、浙江发布、北京日报客户端、央视新闻
