近日,北京朝阳区第二实验小学的两名老师在课堂上侮辱学生,并且鼓动全班孩子鼓励孩子的视频被热传。
似乎是孩子在别人表演的时候捂耳朵,然后被老师揪出来单独挨训,但是眼尖的网友发现,并非只有1个孩子捂耳朵,有好几个孩子都捂了耳朵,显然是因为伴奏音乐声音过于大的缘故。而老师却单揪着一个孩子教训,显然有失公允。而且之后鼓动着别的孩子们孤立这个小女孩儿,简直让人匪夷所思。

这段视频从拍摄角度来看,显然是老师自己拍摄的,而这两个老师又把视频上传到了家长群,让人们得知了此事。
之后,学生家长估计也很生气,在群里直接回怼老师,一般家长大多不敢做的事情做出来了。这位家长说:不反对对孩子批评教育,但是同为人母,换位思考,如果您的孩子被这么对待,您会怎么想?一直说的讨厌,踢桌子,用手指的行为,反正给我的感受非常非常不好。这个家长连用两个非常,足见怨气很深。

假如不是这两个老师把视频传到家长群呢?这两个老师会不会仍然采用这种方法进行自己的教育。而会不会有很多老师都是采取这种精神”暴力“的教育方式来管理孩子呢?

师德师风,确实应该抓抓了。虽然目前官方已经发出了通报,两名教师停止了工作,并且学校给了孩子和家长道歉,但是这两名老师未来的处理却牵动非常多网友的心。

这次虽然也有少数为老师叫屈,但绝大多数的网友都认为应该将其开除出教师队伍,避免未来变本加厉的对待孩子。
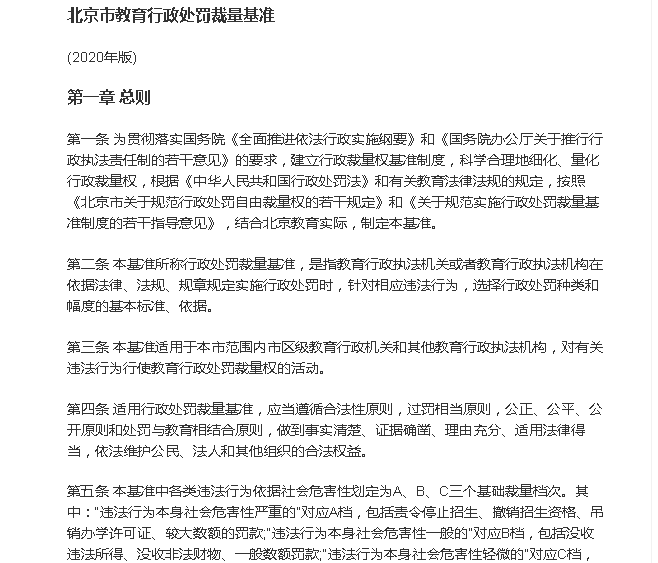
其实对于这两个教师的处置,如果按照规章来进行的话,必然是会开除出教师队伍的,而且还会取消教师资格的。在2020年7月21日,北京市教委曾发布《北京市教育行政处罚裁量基准》。其中明确规定,教师有弄虚作假、骗取教师资格的行为以及品行不良、侮辱学生,影响恶劣的行为,依据《教师资格条例》第十九条的规定,上述违法行为撤销教师资格。

只要严格执行,这两个教师跑不掉。有人说不要把这个事情扩大化,给全国所有的老师打上标签,放心不会的,看看高校中的禽兽教师们有多少,网友也没有给高校教师都打上标签,但是无论如何此事都应该引起大家的重视,建立起监督机制,杜绝此类事情的发生,否则,像这种把证据自己公布出来的蠢老师,不多。
图源网络,侵删。
和你一起看教育趣闻,分享教育理念,了解学科知识,高考中考报名。
期待您的关注、分享和评论
