“居民可购买试剂自测新冠病毒抗原”
冲上微博热搜!

不少粉丝在问:
这是什么意思?该如何自测?
赶紧来看
↓↓↓
小布从国家卫健委了解到,为进一步优化新冠病毒检测策略,服务疫情防控需要,经研究,国务院应对新型冠状病毒肺炎疫情联防联控机制综合组决定在核酸检测基础上,增加抗原检测作为补充,并组织制定了《新冠病毒抗原检测应用方案(试行)》。

方案规定了抗原检测的适用人群:
一是到基层医疗卫生机构就诊,伴有呼吸道、发热等症状且出现症状5天以内的人员;
二是隔离观察人员,包括居家隔离观察、密接和次密接、入境隔离观察、封控区和管控区内的人员;
三是有抗原自我检测需求的社区居民。
《方案》规定
社区居民有自我检测需求的
可通过零售药店、网络销售平台等渠道
自行购买抗原检测试剂进行自测
抗原检测阳性的,不论是否有呼吸道、发热等症状,居民应当立即向所在社区(村镇)报告,由社区(村镇)联系急救中心按照新冠肺炎疫情相关人员转运工作指南,将居民转运至设置发热门诊的医疗机构,进行核酸检测。
抗原检测阴性的,无症状的居民可密切观察,需要时再进行抗原检测或核酸检测;有症状的居民,建议尽快前往设置发热门诊的医疗机构就诊,进行核酸检测;如不便就诊,则应当居家自我隔离,避免外出活动,连续5天每天进行一次抗原自测。
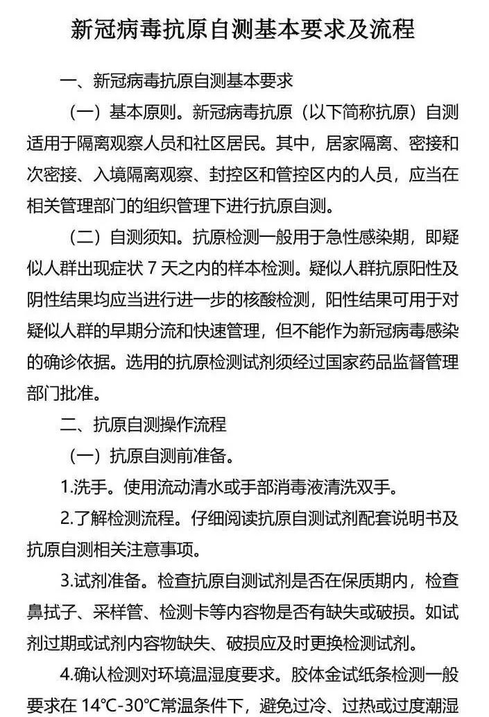
居民自己如何进行新冠病毒
抗原检测?
操作流程看过来
↓↓↓




