赛柏蓝器械从多处消息源确认,厦门海沧区多数居民均已经收到防疫工作人员上门发放的自测试剂盒。
快速落地:抗原自测铺开
3月12日,国家药监局发布新冠抗原检测试剂盒批准变更。据央视新闻消息,国家药监局批准南京诺唯赞、北京金沃夫、深圳华大因源、广州万孚生物、北京华科泰生物的新冠抗原产品自测应用申请变更。自此五款新冠抗原自测产品正式上市。


就在3月11日,国家卫健委发布《新冠病毒抗原检测应用方案(试行)的通知》,决定在核酸检测基础上,增加抗原检测作为补充,并组织制定了《新冠病毒抗原检测应用方案(试行)》。
根据《方案》,到基层医疗卫生机构就诊,伴有呼吸道、发热等症状且出现症状5天以内的人员;隔离观察人员,包括居家隔离观察、密接和次密接、入境隔离观察、封控区和管控区内的人员;有抗原自我检测需求的社区居民,属于抗原检测适用人群。
基层医疗卫生机构在接诊有呼吸道、发热等症状且出现症状5天以内的人员时,具备核酸检测能力的机构,应当首选进行核酸检测;不具备核酸检测能力的,进行抗原检测。
居家隔离观察、密接和次密接、入境隔离观察、封控区和管控区内的人员,由相关管理部门(如社区、村镇、隔离点等)做好组织管理。在隔离观察期按照现行的有关防控方案要求开展核酸检测,并在前5天每天进行一次抗原自测。
社区居民有自我检测需求的,可通过零售药店、网络销售平台等渠道,自行购买抗原检测试剂进行自测。
赛柏蓝器械获悉,3月11日晚间,厦门市海沧区居民已经收到免费上门派发的新冠抗原检测试剂,开展新冠抗原自测。

(图片来源:微博@麻阵雨)
赛柏蓝器械了解到,3月11日晚,厦门市疾病预防控制中心发布消息,厦门市海沧区根据外省协查函,对在厦1名密切接触者进行排查,核酸检测结果为阳性,即转运至定点医院诊治,诊断为新冠肺炎确诊病例(普通型)。厦门市、海沧区两级应对疫情工作指挥部立即组织开展流调排查、隔离管控、核酸检测、社区防控等应急处置工作。
抗原检测试剂灵敏度如何?
上海新冠肺炎临床救治专家组组长、复旦大学附属华山医院感染科主任张文宏在接受媒体采访时表示,在中国抗疫第一阶段,我们通过核酸检测快速战斗实现「清零」,但最近大家也发现,奥密克戎变异株出来后,整体上病毒传播速度在加快,全国不同地区出现比较多的病人。
「检测速度如果仅仅依靠核酸,就会有一定困难。」张文宏说,因为核酸需要借用机器,而且采样的要求、机器的扩增都有非常专业的一套体系。
他表示,抗原检测因为没有扩增,敏感性要略微低一点,但一旦检测出阳性,就会具有很强的价值。就像在家用验孕棒检测是否怀孕一样,抗原检测能居家进行检测,而且速度很快,在条件比较差的医院也能检测,费用也比较低。
张文宏进一步表示,未来,我们如果面对更大规模国际开放带来的输入性病例,就是在跟病毒比时间。病例发现得越早、传播得越少、隔离速度越快,最终就可以更快速实现社会面「清零」。
事实上,在近期香港疫情中,抗原检测已经起到很大作用。香港大学医学院教授、病毒学家金冬雁在接受中新经纬采访时表示,在香港疫情中,抗原检测、核酸检测共同实施,现在每天找到的病例甚至多于核酸检测。「采用抗原检测更多是在初筛,如果选择得当,抗原检测试剂的灵敏度和特异性都是非常好的。」
金冬雁同时也提出,抗原检测试剂准入门槛比较低,欧盟认证的标准也不高,市场上抗原检测产品质量良莠不齐。一定要加强质量控制和监管。
如何定价?
今年两会期间,全国政协委员黄爱龙提出《关于构建「以居家自测为主的大规模抗原快速检测+有针对性的小范围精准核酸检测」相结合的常态化疫情防控模式》的提案。
据黄爱龙介绍,2021年以来,全国已有部分地区开展了「居家自测」的大规模抗原快速检测应急演练。以重庆为例,重庆医科大学先后与重庆璧山区、高新区开展过演练,应急演练期间,共发放1.6万份抗原快速检测试剂,收集有效数据15022人,8小时完成率高达75.11%;通过自主研发的人工智能系统识别为阴性的15017人,与专业技术人员复核的一致性为99.97%。
价格方面,黄爱龙分析说,合理区间出厂价大约1人份5元,2人份8-10元,终端售价不超过20元/人份,远低于目前在香港销售产品价格。不过,就目前而言,抗原检测的成本受生产规模、原料来源等因素的影响,目前成本上涨幅度较大,关键原材料供不应求。
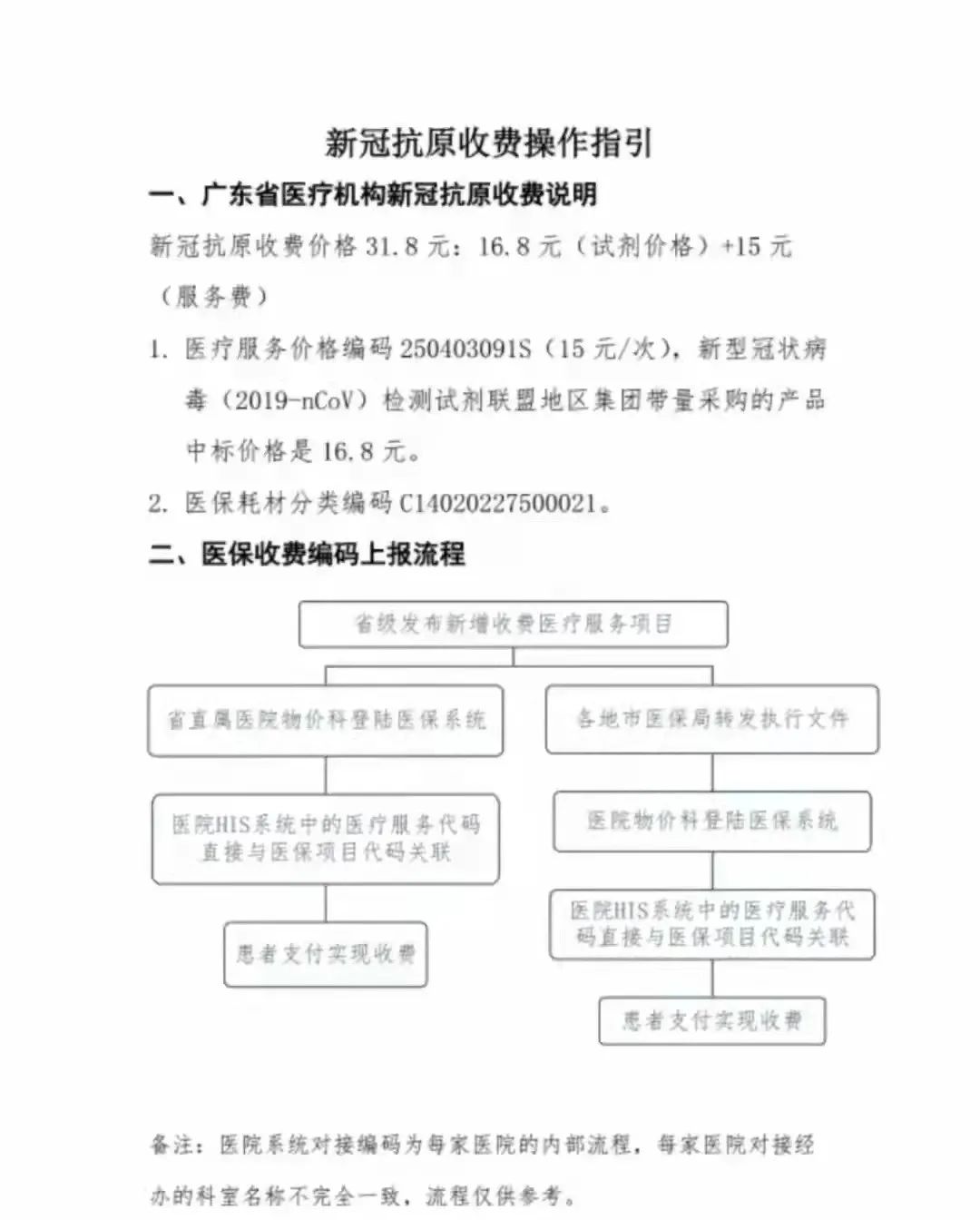
此前,广东省曾发布新冠抗原收费操作指引,新冠抗原收费价格31.8元,其中试剂价格16.8元,服务费15元。

此次发布的《新冠病毒抗原检测应用方案(试行)》中也提出,基层医疗卫生机构配备抗原检测试剂纳入集中招标采购,可通过省级集中招釆,不断降低检测试剂价格,减轻检测费用负担。
资本市场沸腾,谁是大势?
3月11日,抗原检测相关消息传出后,新冠检测概念股直线拉升。可孚医疗、博拓生物、奥泰生物、万孚生物、亚辉龙涨幅超20%,东方生物、诺唯赞、硕世生物、之江生物、热景生物也涨超10%。
(图片来源:澎湃新闻截取Wind数据)
新冠病毒抗原检测的口子在全国打开,市场影响究竟多大?
中泰证券在研报中指出,目前海外新冠抗原自检试剂盒的发放频次在人均2-10次不等。国内新冠抗原自检试剂盒出厂单价大约1-1.5美元。
国内抗原自检试剂盒正式放开后,参考海外政策按照最低频率假设每月2次,预计国内新冠抗原自检试剂盒市场单月规模有望达177-266亿元,年市场规模将达到2124-3192亿元。
如考虑到居民、企业自费购买情况,预计新冠抗原检测产品采购需求有望进一步提升。
据了解,香港政府向指定群组免费发放的抗原试剂盒品牌包括亚辉龙、热景生物、万孚生物、雅培等国内外企业共9家。
截至目前,国内企业九安医疗、艾康生物、东方生物已拿到FDA紧急使用授权,热景生物、明德生物、华大基因等多家企业已取得家用自测试剂盒欧盟CE认证。业内人士指出,相关企业在国内拿到产品审批上市文件,便很快可以在内地上市。
