
HAINANJIAOGUANG

01
邓伦偷逃税被处罚并追缴1.06亿元
近期,根据税收监管中的线索,上海市税务局第四稽查局经税收大数据进一步分析,发现邓伦涉嫌偷逃税款,依法对其开展了全面深入的税务检查。
经查,邓伦在2019年至2020年期间,通过虚构业务转换收入性质进行虚假申报,偷逃个人所得税4765.82万元,其他少缴个人所得税1399.32万元。

在税务检查过程中,邓伦能够积极配合检查并主动补缴税款4455.03万元,同时主动报告税务机关尚未掌握的涉税违法行为。综合考虑上述情况,上海市税务局第四稽查局依据《中华人民共和国个人所得税法》《中华人民共和国税收征收管理法》《中华人民共和国行政处罚法》等相关法律法规规定,按照《上海市税务行政处罚裁量基准》,对邓伦追缴税款、加收滞纳金并处罚款,共计1.06亿元。其中,对其虚构业务转换收入性质虚假申报偷税但主动自查补缴的4455.03万元,处0.5倍罚款计2227.52万元;对其虚构业务转换收入性质虚假申报偷税但未主动自查补缴的310.79万元,处4倍罚款计1243.16万元。日前,上海市税务局第四稽查局已依法向邓伦送达税务行政处理处罚决定书。
上海市税务局第四稽查局有关负责人表示,税务部门将持续加强对文娱领域从业人员的税收监管,并对协助偷逃税款的相关经纪公司及经纪人、中介机构等进行联动检查,依法严肃查处涉税违法行为,不断提升文娱领域从业人员及企业的税法遵从度,进一步营造法治公平的税收环境。

02
六连涨!海南这笔钱多了138.95元
2021年,海南连续第6年同步调整企业和机关事业单位退休人员养老金,月人均比上年增加138.95元,全年共发放284.62亿元;城乡居民月人均基础养老金达194元,全年共发放19.33亿元。两项待遇共发放303.95亿元,为广大老年人提供了稳定的生活保障。这是记者3月14日从省社保中心获悉的。
2021年,我省深入开展“全民参保计划质量提升年”活动,全省基本养老保险、基本医疗保险、工伤保险参保总规模达1781.95万人次。其中,参加基本养老保险、基本医疗保险、工伤保险人数分别为658.24万人、938.82万人、184.89万人,同比分别增长4.5%、0.51%、8.5%。各险种参保人数、扩面比例等指标均较大幅度超过国家部委下达的任务指标。全省各项社保医保基金总收入624.3亿元,总支出483.72亿元,当期结余140.58亿元,累计结余742.76亿元。各项基金收支总体平衡、运行平稳,确保了各项待遇按时足额发放。
过去一年,全省参保人共有427.44万人次报销住院、门诊、门诊慢特病医疗费用163.02亿元,实现病有所医。其中,首次实施城镇从业人员大额医疗费用补助政策,参保人在基本医保报销后,可以按照75%-95%的比例再进行补助报销,基本医保加上大额医疗费用补助累计最高支付限额56万元,全年惠及18.55万余人次,基金支出3.24亿元。3946人获得工伤保险待遇保障,基金支出2.24亿元。
在推进跨省异地就医直接结算工作方面,2021年全年跨省异地就医住院医疗费用结算75708人次,结算总费用163755.47万元,其中基金支付110413.58万元。全省229家定点医疗机构门诊费用跨省直接结算,提前1年9个月超额完成国务院任务要求。首批完成高血压等5种门诊慢特病费用跨省直接结算试点任务,全国首例病患在我省实现联网直接结算。
此外,去年我省还深入推进经办服务便捷化改革,22项高频业务实现“跨省通办”;公共服务事项清单中当日即时办结事项52个,占比四成以上,其中“秒办”事项22个,办结时限大幅压缩;108个服务事项“网上办”,网办率达90%,其中25个可“自助办”。政务服务“好差评”数据显示,全年服务好评率达99.8%。

03
海口今年计划再建2万套安居房
3月14日,记者从海口市住建局获悉,海口作为安居房建设试点城市,于2020年开工建设安居房3372套,2021年6775套,目前共开工建设12个安居房项目,提供住房10147套。2022年,海口市计划再开工建设安居房20000套。
据悉,位于海口市主城区核心地段国兴大道美舍河旁的下洋瓦灶棚改地块的美舍仕家项目,是海口2020年首个安居型商品住房项目。由于前期工作准备充分,项目规划方案于去年10月27日就通过了海口市政府专题会审核,从摘牌到开工,仅耗时50天,比原计划提前了近1个半月。
值得一提的是海口美舍仕家项目还是省内首个机器人智能施工项目,在提升建造效率、工程质量的同时也将有效改善施工环境。目前项目进入园林绿化施工、土方回填等工序,预计今年4月底完成。
海口美舍仕家安居房项目。资料图
另据了解,2022年是海南自由贸易港建设攻坚之年、封关运作准备关键之年,做好全年住房城乡建设工作意义重大。目前,海口市住建局将对《海口市安居型商品住房管理办法》进行修订,出台《海口市安居型商品房轮候与配售办法》,确保全省最新的安居房政策有效贯彻实施。与此同时,海口市住建局将加快确定安居房首批审核合格人员名单并向社会公示,回应人民群众的关切问题。
04
事发海口!一女子坠楼身亡,警方排除他杀
近日,有网友向媒体报料称,3月14日7时许,海口市龙华区海垦南路某小区内一女子坠楼身亡,辖区警方已到现场进行处置。

从网友提供的图片中看到,坠楼女子倒在楼体的角落处,外围已被拉起警戒线。
据现场目击者介绍,当天7时许,目击者听说小区内有人坠楼身亡的消息,走近便看到一女子倒在了地上,小区住户第一时间就报了警。

记者从辖区城西派出所了解到,死者姓王,是一名女性,生前患有产后抑郁症,医院诊断为中度抑郁,经现场勘察已排除他杀。目前,该事件还在进一步调查之中。
05
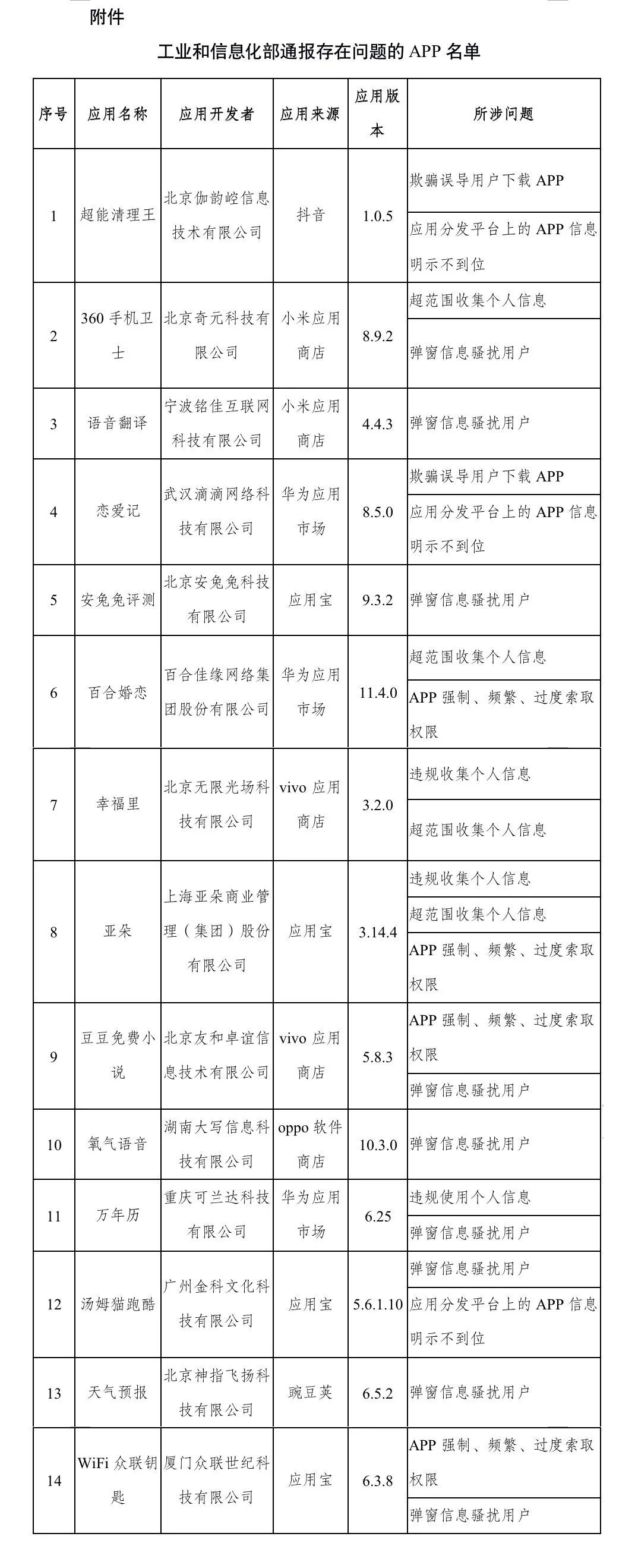
360手机卫士等14款APP被通报
工信部14日发布信息显示,该部开展APP侵害用户权益整治“回头看”,组织第三方检测机构对前期用户反映问题较多的内存清理类、手机优化类APP进行重点检测,并对去年发现问题的APP进行抽测,共发现360手机卫士、超能清理王等14款APP仍然存在问题。上述App应在3月21日前完成整改,逾期不整改或整改不到位的,工信部将依法依规严厉处置。

