3月26日 / 星期六
天气预报
3月26日,贺州、梧州、贵港等市的部分地区有中雨,局部大雨到暴雨,并伴有短时强降水、雷暴大风、冰雹等强对流天气,我区其他地区阴天大部有阵雨或雷雨。
南宁市:阴天有小雨,南转北风2~3级,最低气温20℃,最高气温25℃。

聚 焦
■ 3月25日,据公安部消息,公安部新制修订的《道路交通安全违法行为记分管理办法》将自2022年4月1日起实施。
优化调整记分分值。根据交通违法行为的严重程度,设立一次记12分、9分、6分、3分、1分等五档记分。
降低了部分交通违法行为记分分值,删除了驾车未放置检验标志、保险标志等交通违法行为记分。对于交通违法行为情节轻微,给予警告处罚的,免予记分。
全国推行学法减分措施。对参加道路交通安全法律、法规和相关知识学习且经考试合格,符合扣减记分条件的,可以从已累积记分中扣减记分。
广 西
■ 3月25日,记者从自治区交通运输厅获悉,广西印发《关于加快公路超限检测站及不停车超限检测点建设方案》,提出规划布局43个公路超限检测站等措施,同时,还将规划布局287个不停车超限检测点。
■ 一次贷款时,浙江的胡女士发现,自己竟在南宁欠下50万元债务。她到南宁一查,发现自己曾被“前男友”文某告上法院,被列为失信被执行人。而她根本不认识文某,此前也从没到过南宁。

胡女士的身份证被南宁的文某捡到,被“前男友”起诉,莫名成了“老赖”。南国早报记者 何定坚画
■ 3月25日凌晨3时许,南宁市望州南路金桂花园小区一电动车棚发生火灾,20余辆电动车、自行车付之一炬,两辆汽车车身不同程度受损。火灾未造成人员伤亡。
火灾过后,停车棚内的电动车和自行车被烧成骨架。南国早报记者 颜强摄
■ 3月25日上午,在河池大化瑶族自治县一桥,一辆小型越野车与对向行驶的三轮车相撞,事故造成一人受伤。据初步调查,事发时越野车司机醉酒驾驶。

事故现场。
国 内
■ 3月25日下午,据国务院联防联控机制新闻发布会消息,3月1日-24日,全国累计报告本土感染者已超过56000例,波及28个省。其中吉林省疫情仍处于高位水平。
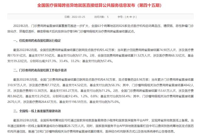
■ 据国家医保局消息,2022年2月,门诊费用跨省直接结算覆盖范围进一步扩大,全国63个统筹地区的826家定点医疗机构启动高血压、糖尿病、恶性肿瘤门诊放化疗等5种门诊慢特病相关治疗费用跨省直接结算试点。

■ 香港特区选举管理委员会3月25日宣布,第六届香港特区行政长官选举将于5月8日举行,提名期为4月3日至4月16日。
■ 3月25日,由重庆至莫斯科的3U3839货运航班,起飞后出现机械故障返航,25日16时07分,飞机在重庆江北国际机场安全降落。
■ 3月23日,黑龙江大庆红岗区卫生计生综合监督执法局局长王某某在落实重点人群核酸检测执法检查过程中,撕毁某理发店卫生许可证。25日,红岗区政府通报,依据相关规定,给予王某某免职等处理。

世 界
■ 世卫组织网站最新数据显示,截至欧洲中部时间3月24日18时58分,全球确诊病例较前一日增加1690016例。德国最新疫情数据显示,德国单日新增确诊病例数首次突破30万例。
■ 当地时间3月24日,美国前总统特朗普对美国前国务卿希拉里·克林顿及其他几名人员提起诉讼,指控他们在2016年的竞选活动中与俄罗斯勾结。
■ 据朝中社当地时间3月25日报道,在朝鲜劳动党总书记金正恩的亲自指导下,朝鲜24日成功进行了“火星-17”型洲际弹道导弹试射。
■ 马来西亚卫生部3月25日表示,截至2019年,马来西亚有过半民众超重,政府将调高含糖饮料税率。
■ 当地时间3月25日,澳大利亚大堡礁海洋公园管理局(GBRMPA)证实,受气候变暖影响,大堡礁正出现“大规模白化”现象。

财 经
■ 近期,银保监会严肃查处一批监管标准化数据(EAST)数据质量领域违法违规案件,对政策性银行、国有大型银行、股份制银行等共21家银行机构依法作出行政处罚决定,处罚金额合计8760万元。
■ 据国家市场监管总局网站消息,梅赛德斯-奔驰(中国)汽车销售有限公司、北京奔驰汽车有限公司自3月25日起召回6万多辆汽车,涉及A级、E级、GLA等车型。
文 体
■ 3月24日,在2022年卡塔尔世界杯亚洲区预选赛12强赛B组第九轮比赛中,中国队凭借朱辰杰下半场打进的点球以1:1战平沙特队。
■ 国际足联近日公布了最新一期女足国家队世界排名。中国女足排名上升3位,来到世界第16位,亚洲范围内排名第4。
■ 3月25日,世界杯预选赛欧洲区上,新科欧洲杯冠军意大利队在主场遭遇北马其顿队91分钟绝杀,0:1输球出局,继2018年世界杯预选赛附加赛不敌瑞典后,连续两届无缘世界杯。
贴 士
■ 生不生病跟血型无关,血型由先天因素决定。而生病的原因是多方面的,大多是后天因素作用的结果。想要少生病,还得从养成健康的生活习惯开始。
