前言:近日,瑞士奢侈品牌Bally陷入了“危机”,被曝5千元衣服利润4千,还以次充好,这到底是怎么回事呢?
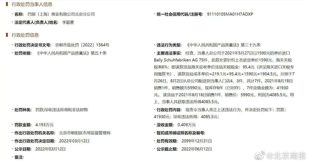
3月28日,国家企业信用信息公示系统官网显示,Bally关联公司巴丽(上海)商业有限公司北京分公司日前被北京市朝阳区市场监督管理局罚款4.1万余元,没收违法所得4085.5元。
行政处罚信息显示,被罚款原因为违反《中华人民共和国产品质量法》第三十九条销售者销售产品,不得掺杂、掺假,不得以假充真、以次充好,不得以不合格产品冒充合格产品。
图片来自网络
经查,上述公司于2021年5月27日以1590元的单价进口Bally女装针织上衣75件,连同海关关税在内,该款货物成本单价为1904.5元。截至2021年8月18日,上述公司下设Bally门店共销售1件,销售额为5990元,其中利润为4085.5元,即违法所得数额。
公开资料显示,Bally由瑞士绅士Carl Bally创立于1851年,以制鞋起家,产品包括奢侈皮鞋、皮带、皮包、钱包和服装。该品牌于1986年进入中国市场,也是首批进入中国的奢侈品牌。截至2021年12月,Bally在中国设有60家精品店,线上开设了官网、微信小程序、天猫旗舰店以及京东旗舰店。
(中国小康网综合网络媒体报道)
