2022年3月28日0时至24时,经市第六医院、省中医药大学附属第二医院哈南分院确诊并报告新增新冠病毒阳性感染者10例。其中,新冠肺炎确诊病例4例,新冠病毒无症状感染者6例。目前均在以上定点医院接受隔离治疗。根据流调结果,现将其主要活动轨迹涉及场所发布如下:
3月21日
16:35 南岗区金天爱心药房(仪兴街52号)
3月22日
15:56 香坊区横道市场(横道街66-68号)
3月23日
12:00 南岗区贝诺蒂烘焙(健兴路125号)
16:00 南岗区顺泰大药房(鲁商店)、翼社区超市(鲁商店)
16:20—20:54 呼兰区甜菜站集资楼(东府路853号)、八珍熟食专卖店(建设路141号)、宇信小区
3月24日
11:46 南岗区哈特购物广场(西大直街118号)
3月25日
10:26 道里区光华小区
11:40 南岗区一亩田生鲜超市(中海文昌公馆)
14:26 香坊区横道市场(横道街66-68号)
14:53 南岗区宜民综合超市(汉广街160-6号)
15:13 道里区麦德龙(职工街1号)
18:20 哈尔滨太平国际机场(上海至哈尔滨MU6072次航班,座位号41K)
3月26日
16:00 道里区菜鸟驿站(群力新城小区中区4号门店)
16:01 南岗区宜民综合超市(汉广街160-6号)
3月27日
07:30—24:00 南岗区哈达公寓楼803栋(学府路279号院内)
对上述场所已严格落实了消毒和管控等措施。
市应对新冠肺炎疫情工作指挥部要求广大市民,在此期间与以上阳性感染者有过接触史或活动轨迹有交集、重合的人员,迅速做好个人防护,立即拨打社区(村屯)或属地疫情防控部门电话,不要外出,配合工作人员进行流调、核酸采样,落实相应疫情管控措施。同时请市民关注官方权威发布,进一步提高防范意识,坚持出门佩戴口罩、勤洗手、保持社交距离、推广分餐公筷,垃圾分类投放,看病网上预约等文明健康生活习惯。为坚决有效阻断疫情传播,切实做好全市疫情防控工作,保障人民群众身体健康和生命安全,市应对新型冠状病毒感染肺炎疫情工作指挥部发布第56号公告,希望广大市民积极配合,严格遵守。
哈尔滨市疾病预防控制中心
2022年3月29日
哈尔滨市各区县(市)
疾控中心咨询电话
道里区疾控中心 51669665
道外区疾控中心 57672096
南岗区疾控中心 86243577
香坊区疾控中心 55694618
平房区疾控中心 86520920
阿城区疾控中心 53722510
松北区疾控中心 88105166
呼兰区疾控中心 57321893
双城区疾控中心 53163181
依兰县疾控中心 57222573
巴彦县疾控中心 57502636
宾 县疾控中心 57914255
方正县疾控中心 57112343
木兰县疾控中心 57083497
尚志市疾控中心 53324184
通河县疾控中心 57435030
五常市疾控中心 55802434
延寿县疾控中心 53067333
哈尔滨市疾控中心 51012320
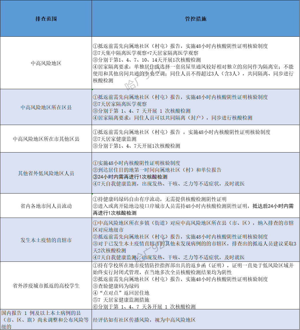
哈尔滨排查管控政策一览表
(截至2022年3月29日9时)
👇


