二七区开展重点人群核酸检测
按照市、区新冠肺炎疫情防控指挥部的统一部署,二七区开展重点人群核酸检测工作。
一、检测频次
自明日(4月3日)起,坚持实施每日1检,视疫情形势变化经研判后适时调整,再行通知,如遇全员核酸检测则合并进行。
二、时间安排
每日9:00开始采样,16:00完成采样工作。
三、检测对象
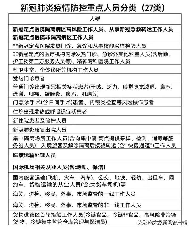
27类重点人群(由各行业监管部门负责通知)。

四、采样方式
采取20:1混检,口咽拭子。
五、采样点信息

六、特别告知
1、接种新冠病毒疫苗不超过48小时人员凭接种证明、已进行核酸检测未超过24小时人员凭有效核酸检测证明可不参加检测。
2、因外出等原因不在郑州市域的,由所在地自行进行检测并向所在单位报备,由各行业主管部门统一上报检测结果。
3、集中(居家)医学观察人员按国家要求常规开展检测,不再参与本轮重点人群集中检测。
4、所有重点人群检测时凭微信或短信参加检测,未收到微信或短信的重点人群也可凭所在单位出具的工作证、采样卡、工作证明等参加检测。
5、参加采样期间做好个人防护,全程佩戴口罩,主动接受检测,并保持一米线以上距离,避免聚集和相互交谈,切实防止采样时交叉感染。
金水区开展重点人群核酸检测
按照市新冠肺炎疫情防控指挥部的统一部署,金水区开展27类重点人群和38类重点场所核酸检测采样工作,具体安排如下:
1.检测频次
自4月3日(明日)起,坚持实施每日1检,视疫情形势变化经研判后适时调整,再行通知,如遇全员核酸检测则合并进行。
2.时间安排
每日9:00开始采样,16:00完成采样工作。
3.检测对象
省疫情防控指挥部对新冠肺炎疫情防控涉及人员按照行业、岗位和场景划分出的27类重点人员。

4.采样点

5.温馨提示
(一)接种新冠病毒疫苗不超过48小时人员凭接种证明不参加检测。
(二)因外出等原因不在郑州市域的,在所在地自行进行检测并向所在单位报备,由各行业主管部门统一上报检测结果。
(三)参加采样期间做好个人防护,全程佩戴口罩,主动接受体温检测,并保持一米以上距离,避免聚集和相互交谈,切实防止采样时交叉感染。
4月3日上午9点,高新区开展重点人群核酸检测
按照市、区新冠肺炎疫情防控指挥部的统一部署,高新区开展重点人群核酸检测工作。
一、时间安排
4月3日9:00开始采样,16:00完成采样工作。
二、检测对象
疫情防控指挥部对新冠肺炎疫情防控涉及人员按照行业、岗位和场景划分出的27类重点人员。(由各行业监管部门负责通知)
三、采样点信息

四、特别告知
1、接种新冠病毒疫苗不超过48小时人员凭接种证明、已进行核酸检测未超过24小时人员凭有效核酸检测证明可不参加检测。
2、因外出等原因不在郑州市域的,由所在地自行进行检测并向所在单位报备,由各行业主管部门统一上报检测结果。
3、集中(居家)医学观察人员按国家要求常规开展检测,不再参与本轮重点人群集中检测。
4、所有重点人群检测时凭微信或短信参加检测,未收到微信或短信的重点人群也可凭所在单位出具的工作证、采样卡、工作证明等参加检测。
5、参加采样期间做好个人防护,全程佩戴口罩,主动接受检测,并保持一米线以上距离,避免聚集和相互交谈,切实防止采样时交叉感染。
4月3日管城回族区开展27类重点人群和38类重点场所核酸检测工作
根据全国、省新冠肺炎疫情防控工作电视电话会议精神,为应对目前严峻的疫情防控形势,经区新冠肺炎疫情防控指挥部研究,决定于4月3日对全区常态化疫情防控条件下 27 类重点人群和 38 类重点场所开展核酸检测工作,现将有关事项通知如下:
一、时间安排
4月3日9:00—16:00
二、采检对象
(一)27类重点人群。省疫情防控办公室《关于报送疫情防控重点人员信息的通知》中所列 27 类重点人群。(附件1)
(二)38类重点场所。《重点场所重点单位重点人群新冠肺炎疫情常态化防控相关防护指南(2021 年 8 月版)》中所列38 类重点场所。(附件2)
接种新冠病毒疫苗不超过48小时人员凭接种证明、已进行核酸检测未超过24小时人员凭有效核酸检测证明可不参加检测。
因外出等原因不在郑州市域的,在所在地自行进行检测并向所在单位报备,由各行业主管部门统一上报检测结果。
三、采检方式
集中(居家)隔离人员采取1:1鼻咽拭子,上门采样;其他重点人员核酸检测采取20:1口咽拭子,集中采样。
四、采样点信息

附件1

附件2



按照市新冠肺炎疫情防控指挥部的统一部署
惠济区启动重点人群核酸检测工作
一、检测时间
2022年4月3日09:00—16:00
二、检测对象
1、全区疫情防控重点人群(见下表)
2、接种新冠病毒疫苗不超过48小时人员凭接种证明、已进行核酸检测未超过24小时人员凭有效核酸检测证明可不参加检测;
3、因外出等原因不在郑州市域的,在所在地自行进行检测并向所在单位报备,由各行业主管部门统一上报检测结果。
4、全区6个封闭式管理高校,入校进行核酸采样。

三、采样方式
全区重点人群采取20:1混检,口咽拭子。
四、采样点信息


中牟县新冠肺炎疫情防控指挥部办公室
关于开展全县重点人群新冠病毒核酸检测的
通告
(2022年24号)
为彻底排查潜在人群感染者,坚决有效阻断疫情传播,切实做好全县疫情防控工作,保障人民群众身体健康和生命安全,按照郑州市统一安排,决定在中牟县域开展重点人群核酸检测,现将有关事宜通告如下:
一、采样时间
2022年4月3日上午9:00开始采样,16:00完成采样工作。
二、采样对象
全县疫情防控重点人群(见附件1)。
三、采样地点
采样点分为固定采样点(见附件2)和流动采样点,请采检对象按照行业主管部门的组织安排,原则上到居住地采样点参加采样,特殊情况在所在地自行进行检测,并向所在单位报备,由各行业主管部门统一上报检测结果。
四、特别告知
(一)本次采检对象凭市疫情防控指挥部统一推送短信、本人工作证或所在单位出具的身份识别相关证明参加检测。
(二)对不参加本轮核酸检测的重点人群,健康码一律标记为黄码,同时按照《中华人民共和国传染病防治法》等相关规定,本人将承担相应法律责任。
(三)请采检对象积极配合采样工作人员做好样本采集工作,对拒不配合、不支持核酸检测工作、扰乱秩序、瞒报、谎报、伪造信息的人员,公安机关将依法从严追究法律责任。
(四)24小时内做过核酸检测、48小时内接种过新冠疫苗的人员不进行核酸采样,但必须提前向所在单位或行业主管部门说明情况,提供证明并做好登记。
(五)请采检对象根据行业主管部门组织安排,携带身份证、外籍身份证明等有效证件,有序前往指定采样点进行采样,确保不漏一人。
(六)请采检对象在参加采样期间做好个人防护,全程佩戴口罩,主动接受体温检测,并保持一米以上距离,避免聚集和相互交谈,切实防止采样时交叉感染。
中牟县新冠肺炎疫情防控指挥部办公室
2022年4月2日


综合二七发布、金水发布、郑州高新发布、管城发布、惠济发布、中牟发布
