本文源自:证券时报
据深圳市人民检察院微信号4月14日消息,深圳市人民检察院发布《周世平、胡玉芳、项旭等十八人涉嫌集资诈骗、非法吸收公众存款罪一案被害人诉讼权利义务告知书》。
据介绍,犯罪嫌疑人周世平、胡玉芳、项旭等十八人涉嫌集资诈骗、非法吸收公众存款罪一案,已于近日由深圳市公安局福田分局向本院移送审查起诉。
侦查机关认定:犯罪嫌疑人周世平伙同胡玉芳、项旭等人在2009年3月至2021年9月期间,利用“红岭创投”“投资宝”网贷平台以及“红岭资本线下理财”项目,通过公开宣传,以保本付息、高额回报为诱饵,向社会不特定公众线上、线下非法集资,集资参与人累计51.68万名,非法集资1395亿元,造成11.96万名集资参与人本金损失163.88亿元。所吸收资金被用于还本付息,收购上市公司,买卖证券、期货,投资股权,对外借贷,部分资金被周世平用于购买房产、偿还个人债务等。
因本案被害人人数众多,根据《中华人民共和国刑事诉讼法》的有关规定,经本院联系,仍有部分被害人无法送达,现采取公告方式告知本案被害人的诉讼权利义务,详见《深圳市人民检察院被害人诉讼权利义务告知书》。

4月14日晚间,上市公司深南股份也发布公告称,公司于今日收到控股股东、实际控制人周世平先生家属通知,公司控股股东、实际控制人周世平先生涉嫌集资诈骗、非法吸收公众存款罪一案,已于近日由深圳市公安局福田分局移送至深圳市人民检查院。

深南股份称,周世平先生于2021年5月辞去公司董事长、法定代表人等相关职务后不再担任公司任何职务,上述事项为控股股东、实际控制人的个人案件,与公司无关,对公司的日常生产经营不构成重大影响。
去年7月,深南股份发布公告曾称,“收到公司控股股东、实际控制人周世平家属的通知,周世平已被深圳市公安局福田分局采取刑事强制措施。”值得注意的是,周世平是曾是国内领先P2P网贷平台红岭创投的创始人。
随后,2021年9月25日,深圳福田警方通报“红岭创投”“投资宝”“红岭资本”涉嫌非法集资犯罪的相关案情。
通报显示,红岭创投电子商务股份有限公司运营的“红岭创投”网贷平台、深圳前海新派金融信息服务有限公司运营的“投资宝”网贷平台、红岭资本管理(北京)有限公司发行的“红岭资本”线下理财项目涉嫌非法集资犯罪活动。为保护投资者权益,惩治犯罪,深圳市公安局福田分局已于近日依法对相关人员涉嫌非法吸收公众存款、集资诈骗罪立案侦查,并对涉案嫌疑人依法采取刑事强制措施。通报称,警方现已全量掌握“红岭创投”“投资宝”“红岭资本”投资人数据和相关财务数据。

2021年10月,深圳福田警方再次通报相关案情。通报显示,警方已查封冻结涉案账户、房产及车辆等资产;警方敦促相关借款人依法履行还款义务。

2021年11月,深圳福田警方再次通报相关案情。通报称,警方对犯罪嫌疑人周某平、项某等74人分别以涉嫌集资诈骗罪、非法吸收公众存款罪执行逮捕;警方已在江苏、广东、湖南、浙江、安徽、四川、北京等省市查封房产一批,冻结关联公司股权、银行账户一批及关联上市公司股票;经警方敦促,目前已有多名公司股东、高管、员工退缴违法所得,多名相关借款人归还借款本息。

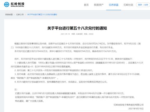
官网最新数据显示,目前平台的最后一次兑付停留在去年9月。去年9月18日,平台发布了《关于平台进行第五十八次兑付的通知》。

通知显示,此前平台已实施五十七次兑付安排,合计已兑付约26.74亿元。为平稳安排兑付,拟于2021年9月22日(周三)10:00进行第五十八次兑付,兑付金额为3000万元,本次兑付将按先本金后收益兑付方案,先行兑付本金。本次兑付后已累计兑付27亿万元,剩余待兑付156.7691亿元。

红岭创投官网数据显示,目前,平台累计代偿金额182.63亿元(不含净值),累计债权转让金额101.95亿元。

