我国教育主管部门一直明确在义务教育阶段“不排名”,以取消竞争化及差异化,为的是实现义务教育阶段的公平。可现实生活中,人们却从小到大一直被“排名”所累。
比如同样是大学本科,一本、二本、三本不仅录取分数上存在着差距,作为学生的“第一学历”,在毕业找工作时也会产生截然不同的影响。

名校毕业生一般都能在择业时掌握主动权,就连校招、社招中,企业也会纷纷为他们递出橄榄枝。可相比较而言,二三本毕业的同学就没这么好的运气了,大家不仅要费心费力修改简历,还得“广撒网”才能有机会捞到一两条“小鱼”。
本科批次之间存在着一条难以逾越的鸿沟
大家都知道,在高考录取环节上,有本科批次和专科之分,而在本科批次上也有一本、二本、三本之分。
在招生的范围上一本批次中的A类和B类院校的录取,采取同一最低分数线的方式,但不互相影响。二本批次虽然也执行相同的本科线,但文科占总录取量的80%,理科占60%,这与一本存在着差距。

在社会认可度方面,一本通常是知名院校,像985、211工程大学等注定是一本的行列。二本虽然在学历上也是本科,但无论是知名度还是软硬件条件都会差很多。而到了三本,社会认可度就更低了,被误认为是专科学校也是常有的事。
可见,本科批次之间一直存在着一条看不见的鸿沟,同学会因为本科批次被亲友或社会区分,实属无奈。
大学有望取消录取批次,二、三本将成为“过去式”?
为了解决这一问题,有关部门经过充分调研,对高考录取规则进行调整,调整后的大学将不再区分二、三本,建议学生们提前了解一下。

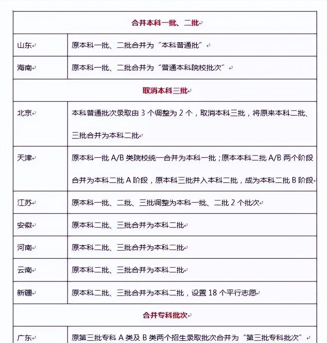
其实高考录取面临重新调整这件事,并不是突然之间就做出了改变,而是早在19年的时候,部分地区作为试点就已经陆续缩小本科批次的差距,像北京、上海、广东等17个省份直接取消了三本批次。
而且北京后来又进行了批次的大整合,整合后只保留了特殊批次、本科批次、专科批次和艺术类批次,随后,山东、辽宁、浙江等省份才陆续进行了批次整合。

随着各省份本科阶段批次整合工作陆续开展,还会有越来越多的省份加入其中,所以全国的二、三本或将成为“过去式”。
取消批次对学生而言利弊并存
同学们初次听到批次整合的确会觉得有些慌乱,特别是对于学习成绩中等的同学来说,会担心整合后分数线“取高”还是“取低”的问题。
其实本科阶段的批次整合对于学生而言有利有弊,同学们要做好充分准备,才能知道该何去何从。

●益处
首先,没有了二本线和三本线,学生只要进入到本科线就都有机会读本科。这种最直接的好处,可以很大程度上减轻学生们的学习和心理压力。
对于家长们而言,也不必花大量的时间和精力去研究如何报考学校了。目前只需要参考以往的录取线和分数线的差值,就可以轻松选择相应的学校或专业。
其次,取消了二本、三本,学生在报考时的容错率就更高了。不再像以往那样小心谨慎地填报,生怕因失误而错过去更好大学的机会。说不定,还可能因为报考时的更多选择,而爆冷去到更好的学校。

以北京为例,合并本科前大家可平行填报6个志愿,而合并后报考学生选择的高校和专业均有所增加,只要考生利用好,会有低分进名校的机会。
●弊端
当然,凡事有利就有弊,对于学霸来说,争夺头部资源需要更加努力,因为竞争者变多了,以往多数学生们会“量力而行”,现在也可能会抱着试试看的态度去尝试了,这是弊端之一。
以前更希望对标一本、二本的老师和家长们,此时也需要重新研究报考战略了,针对学生的实际情况,选择的范围虽然更大了,但往往越是选择得多越容易迷茫,这也存在着一定的弊端。

没有区分,学生们很可能在学习的过程中会失去动力,这对于自我激励能力差的同学来说也是一个弊端。
批次虽然被取消,可在录取分数的参差下同学们仍需努力
总的来说,虽然本科批次将陆续被取消,但同学们可不觉得这是放宽了考本科的条件。恰恰相反,笔者觉得在人才的筛选上或将更加严格。

试想,随着国家教育的不断改革,中考后就将对学生进行分流,有些同学们或将直接进入到中职教育,而继续读高中的同学谁又不会拼尽全力的去学习呢?
逆水行舟,不进则退,同学们无论在何时都不要将全部的希望寄托在政策调整上,而自己的努力才是最关键的。
