深夜利好,增量资金来了!俄罗斯这里进入紧急状态!这个国家央行加息12000个基点!热搜第一:微信上了
深夜利好,增量资金来了!俄罗斯这里进入紧急状态!这个国家央行加息12000个基点!热搜第一:微信上了 2022年06月29日 00:54 金融界网站
本文源自:中国基金报
中国基金报 泰勒
大家晚上好,28日深夜,没有特别大的消息,将就看看吧。
深夜利好:互联互通下ETF交易7月4日开始
6月28日晚,中国证监会、香港证监会一起发布公告,宣布将于2022年7月4日启动互联互通机制下的“ETF通”,两地合资格投资者很快就能跨境投资对方市场的交易所买卖基金(ETF)产品。对双方来说都是增量入场!

首批纳入ETF通的合资格标的共有91只,内地投资者通过沪港通和深港通,分别可买到4只港股ETF,香港投资者通过北向沪深股通,可买到83只A股ETF。
详情大家看基金君发的二条内容。
津巴布韦加息12000个基点
当地时间周一(6月28日),津巴布韦央行宣布将利率提高到创纪录的水平,同时津政府正式将美元重新引入作为法定货币,以平抑三位数的通胀以及稳定不断下跌的汇率。津巴布韦央行将利率从80%提高了一倍多至200%,加息幅度达到12000个基点。
这使其今年累计加息幅度达到14000个基点——全球最高。
津巴布韦央行行长约翰·曼古迪亚表示:“货币政策委员会对近期通胀上升表示高度关注。委员会指出,通胀上升正在削弱消费者的需求和信心,如果不加以控制,将逆转过去两年取得的显着经济收益。”
津巴布韦央行政策制定者一直在释放信号,暗示其可能实施自1980年代以来最激进的紧缩措施,以遏制失控的通胀、防止资本外流和货币疲软。
当地时间6月25日,据津巴布韦统计局表示,截至6月,津巴布韦年通胀率升至191%。因为食品成本上涨了两倍多。津巴布韦元大幅贬值刺激了价格上涨,津巴布韦元今年已贬值超过三分之二,是非洲表现最差的货币。
津巴布韦国内食用油和面包价格飙升。今年5月,通货膨胀率自去年6月以来首次达到三位数,年通胀率超过130%。津巴布韦政府试图通过暂停对食用油、大米、面粉等基本商品征收进口税的方式调节价格。
物价飙涨让民众忆起10多年前的恶性通货膨胀,2009年,当时通胀失控迫使津巴布韦中央银行于2008年发行面额100兆元钞票,如今此钞票已变成收藏标的。
2009年,津巴布韦经历恶性通货膨胀后弃用本国货币津巴布韦元,转为流通美元等外币。由于经济低迷和贸易收支恶化,外币在津巴布韦长期供应短缺。为此,津央行于2016年11月开始发行与美元等值的债券货币,以保持市场流动性。2018年下半年以来,津巴布韦的美元和债券货币官方汇率与黑市汇率出现较大差距,导致物价大幅上涨。2019年2月,津央行开始通过市场手段调节美元与债券货币汇率,不再将两者官方汇率锁定在1比1。发行债券货币以来,津巴布韦一直面临现金短缺难题。2019年11月,津央行发行了首批新津元纸币,面值分别为2元和5元,从而结束了该国10年没有本币的局面。此后,津央行又于2020年5月和6月分别发行面值为10元和20元的新津元纸币,之后在2021年7月发行了面值为50元的纸币。然而,在通胀高企的情况下,市场现金短缺没有得到缓解。
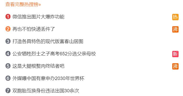
微信推出图片大爆炸功能
28日晚间,微信新功能冲上了热搜第一。不过让基金君不解的是,这个功能不是出了很早吗?

近日,微信安卓平台迎来了 8.0.24 正式版更新,微信里发图可以快速提取文字了。
在微信最新版本中,用户可以直接摁住图片,选择“提取文字”,就可以将图片中包含的文字信息全部提出来。紧接着,可以开始各种各样的下一步的操作,比如,直接进行复制、转发、搜索等;文字网址 、快递单号、手机号、地址、邮箱更是提供了快捷入口,一键打通。“快速提取文字”功能相较以往更方便了。

美股跳水 蔚来遭做空
蔚来汽车美股跌超3%,做空机构Grizzly Research发表报告称蔚来通过夸大收入和提高净利润率来达到目标。


此外,美股跳水。消息面上,消费者信心指数从 5 月份的 103.2 跌至 98.7,低于预估的100。由于美联储试图通过大幅加息来应对飙升的通胀,近期对经济衰退的担忧加剧,数据疲软。世企研还表示,6 月份消费者信心调查的 12 个月通胀预期为 8%,为 1987 年 8 月以来的最高水平。
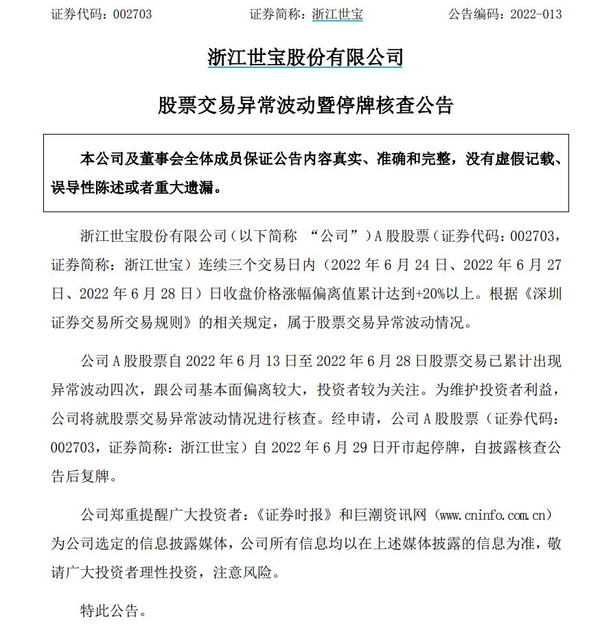
12天11板浙江世宝:连续四次股价异动 进行停牌核查
6月28日晚间,公司再度发布股价异动公告,6月13日-6月28日股票交易已累计四次出现异常波动,与基本面偏离较大,为维护投资者利益,将自6月29日开市起进行停牌核查。

浙江世宝本轮急速上涨开始于6月13日,收获首个涨停以来,该股在12个交易日内收获11个涨停,股价从6月10日收盘价5.23元/股飙升至28日收盘价15.56元/股,在不到一个月时间内,股价翻了近三倍。
浙江世宝主要从事汽车转向器及其他转向系统关键零部件的研发、制造及销售业务,属于汽车零部件行业。

俄乌局势
俄罗斯这里进入紧急状态!
当地时间28日,由于森林火灾不断扩散,俄罗斯远东萨哈共和国宣布进入紧急状态。
据介绍,目前该共和国境内共有近60处森林火灾,当地紧急情况部门共派出了772名消防人员和35台专业设备进行灭火。另据萨哈共和国政府发布的数据,今年截至目前共记录了180次森林火灾,总过火面积约为10.6万公顷。
俄制裁名单再加25人,拜登妻女在列
据俄新社消息,俄罗斯外交部向禁止入境人员名单中新增了25名美国人,其中包括美国总统拜登的妻子和女儿。
俄外交部28日发表的声明称,作为对美国不断扩大对俄政界及社会活动人士制裁的回应,俄向禁止入境名单中新增了25名美国公民,其中包括对确定恐俄路线负有责任的参议员、制订反俄制裁措施的人员以及拜登总统的家人。
