6月21日,河北省公安厅发布《关于陈某志等涉嫌寻衅滋事、暴力殴打他人等案件侦办进展情况的通报》,要点如下:
案发前,犯罪嫌疑人在唐山实施网络赌博洗钱违法犯罪活动
6月7日,陈某亮(男,43岁)等4人从江苏驾车至河北唐山,与陈某志(男,41岁)等人合谋实施网络赌博洗钱违法犯罪活动。
案发前一天,6月9日,陈某志、陈某亮、李某等7人在唐山某酒店实施网络赌博洗钱违法犯罪活动,涉案资金66.03万元。
多人殴打4名女性,警方出警时间公布
6月10日凌晨,陈某志等5人与陈某亮等4人在唐山市路北区某烧烤店聚餐饮酒。其间,2时40分,陈某志对下班后在同店就餐的王某某(女,31岁)进行骚扰,遭拒后伙同马某齐(男,25岁)、陈某亮等人,对王某某、刘某某(女,29岁)等4人进行殴打,2时47分逃离,2时55分4名被害人由120送医。
2时41分接群众报警后,唐山市公安局路北分局机场路派出所民警率辅警于3时09分赶到现场开展处置工作。
受害女子伤情:2人轻伤二级,2人轻微伤
被害人就医后,远某(女,24岁)、李某(女,29岁)经医院检查无需留院治疗后自行离开;王某某、刘某某在普通病房住院接受治疗,目前伤情已好转。6月20日,司法鉴定科学研究院出具了司法鉴定意见书,王某某、刘某某损伤程度为轻伤(二级),远某、李某损伤程度为轻微伤。
公安机关发现犯罪嫌疑人其他违法犯罪线索
公安机关在侦办此案过程中发现犯罪嫌疑人陈某志其他违法犯罪线索:
2015年12月12日,陈某志以追讨索要债务为由,指使刘某、高某、侯某亮、王某对商某凯实施殴打后非法拘禁,经伤情鉴定商某凯为轻伤。
2018年9月23日,陈某志明知他人向其抵债的轿车为盗抢车辆,仍指使么某宇、范某松隐瞒事实将该车质押贷款14.8万元。
2022年6月9日,陈某志、陈某亮、李某等7人在唐山某酒店实施网络赌博洗钱违法犯罪活动,涉案资金66.03万元。
上述犯罪嫌疑人已被抓获归案。此外,公安机关还发现陈某志、陈某亮、沈某俊、马某齐、李某等人其他寻衅滋事、聚众斗殴、开设赌场等违法犯罪线索,相关人员是否涉嫌黑恶组织犯罪,目前正在加紧侦查调查。
唐山市公安局对路北分局副局长李某予以免职
在全力推进案件侦办工作的同时,公安警务督察部门会同纪检监察机关及时介入,对出警不及时、执法不规范及严重违纪违法问题开展深入调查,目前已有警务人员接受纪律审查和监察调查,唐山市公安局对路北分局副局长李某予以免职。
通报全文
↓↓
向上滑动阅览

唐山市公安局路北分局局长马爱军等人接受审查调查
河北省纪检监察机关对唐山市某烧烤店寻衅滋事、暴力殴打他人案件及其他相关案件涉及的公职人员涉嫌严重违纪违法问题,依纪依法开展审查调查。
目前,经河北省纪委监委指定管辖,唐山市路北区政府党组成员、副区长,市公安局路北分局党委书记、局长马爱军,正接受廊坊市纪委监委纪律审查和监察调查。经唐山市纪委监委指定管辖,唐山市公安局路北分局机场路派出所所长胡斌、长虹道警务站副站长韩志勇、机场路派出所民警陈志伟、光明里派出所原所长范立峰,正分别接受唐山市曹妃甸区纪委监委、唐山市丰南区纪委监委纪律审查和监察调查。
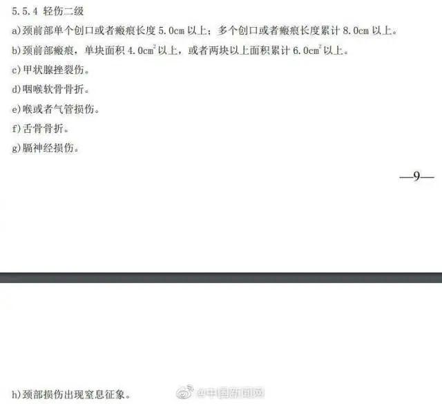
受害者2人轻伤2人轻微伤,什么情况属于轻伤二级
根据通报,被打女子王某某、刘某某损伤程度为轻伤(二级),远某、李某损伤程度为轻微伤。
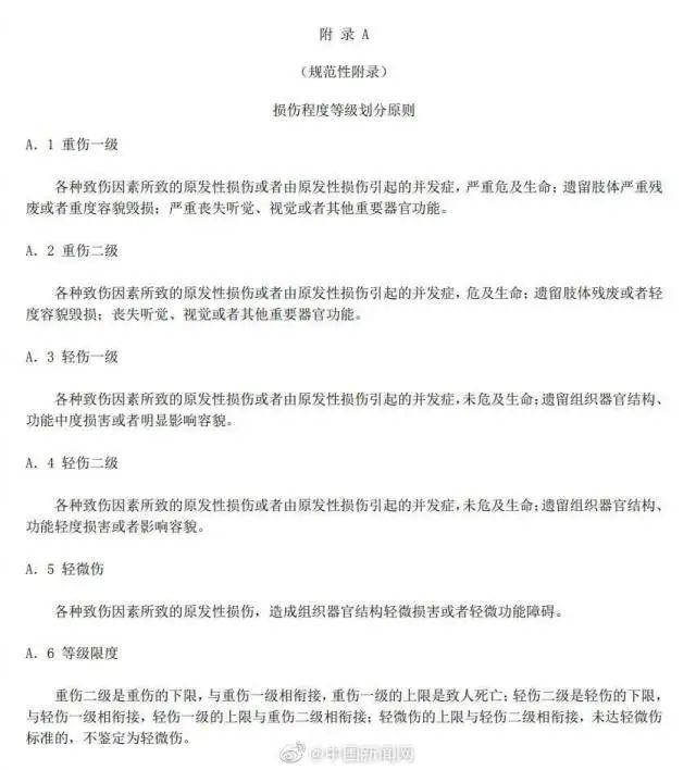
根据最高法、最高检、公安部、国家安全部、司法部等五部门发布的《人体损伤程度鉴定标准》,“轻伤”是指,使人肢体或者容貌损害,听觉、视觉或者其他器官功能部分障碍或者其他对于人身健康有中度伤害的损伤,包括轻伤一级和轻伤二级。轻伤二级,是指各种致伤因素所致的原发性损伤或者由原发性损伤引起的并发症,未危及生命;遗留组织器官结构、功能轻度损害或者影响容貌。
哪些情况属于轻伤二级?
↓↓
向上滑动阅览













事件回顾
6月10日,网友发帖称河北唐山机场路一家烧烤店多人起冲突,疑因男子酒后骚扰女子,后多人对女子进行殴打,引发众多网友关注。
10日下午,唐山市公安局路北分局发布警情通报:2022年6月10日凌晨2点40分许,唐山市公安局路北分局机场路派出所辖区某烧烤店发生一起寻衅滋事、暴力殴打他人案件。唐山路北警方已经锁定嫌疑人,目前正在全力实施抓捕。
10日晚,涉案主要犯罪嫌疑人陈某志、刘某被抓获。当日,两名主要犯罪嫌疑人已被依法刑事拘留,其他犯罪嫌疑人正在全力抓捕中。
11日凌晨,李某瑞等三名涉案人员被抓获。同时,唐山公安机关已组织警力赴外省对其他四名外省籍涉案人员进行抓捕。
11日中午,陈某亮、马某齐等三名涉案人员在某检查站被抓获。
11日下午,唐山警方将在某烧烤店涉嫌寻衅滋事、暴力殴打他人案件中最后一名涉案人员沈某俊抓获。
11日晚,河北廊坊市公安局官方微博发布通报:根据省公安厅指定管辖,发生在唐山市路北区某烧烤店的寻衅滋事、暴力殴打他人案件,由廊坊市公安局广阳分局侦查办理。
12日,河北廊坊市公安局广阳分局发布警情通报:经廊坊市广阳区人民检察院批准,陈继志等9名犯罪嫌疑人已由廊坊市公安局广阳分局执行逮捕。
12日下午,唐山市召开夏季社会治安整治“雷霆风暴”专项行动动员部署大会,唐山市委、市政府决定,从即日起开展为期半个月的夏季社会治安整治“雷霆风暴”专项行动。

来源 | 河北省公安厅官方微博、河北省纪委监委网站、中国新闻网、环球时报等
编辑 | 珠珠
