北京日报微信公众号 | 记者 苏越
8月1日0时至8月3日24时,海南省三亚市累计发现确诊病例23例、无症状感染者2例。均已转运至定点医院隔离救治。
8月4日零时起,三亚市(除海棠湾区域、亚龙湾区域、育才生态区外)进入区域管控状态,企事业单位、公共场所、社区(村、居)等凭24小时内核酸阴性证明或当日核酸采样记录(须有前一天阴性记录)出入。
此外,海南儋州发现3例本土感染者,其中1人曾旅居三亚。

新增本土感染者涉渔港和农贸市场
三亚紧急寻人
8月1日,崖州动车站采样点发现1名人员核酸检测结果异常,经诊断为新冠肺炎确诊病例(轻型),病毒基因三代测序为奥密克戎BA.5.1.3变异株。
该病例活动轨迹涉崖州中心渔港、崖州区港门综合农贸市场、崖州区乾隆居委会溪子园等地,曾于7月30日乘坐C7484(04车厢)从崖州站至白马井站,期间在新州镇参加酒席,并到市场、诊所等地活动,7月31日乘坐C7415(02车厢)自白马井站返回崖州站。
8月2日0时至24时,三亚市本土再增12例确诊病例、1例无症状感染者,大多数感染者活动轨迹涉及崖州中心渔港和农贸市场。
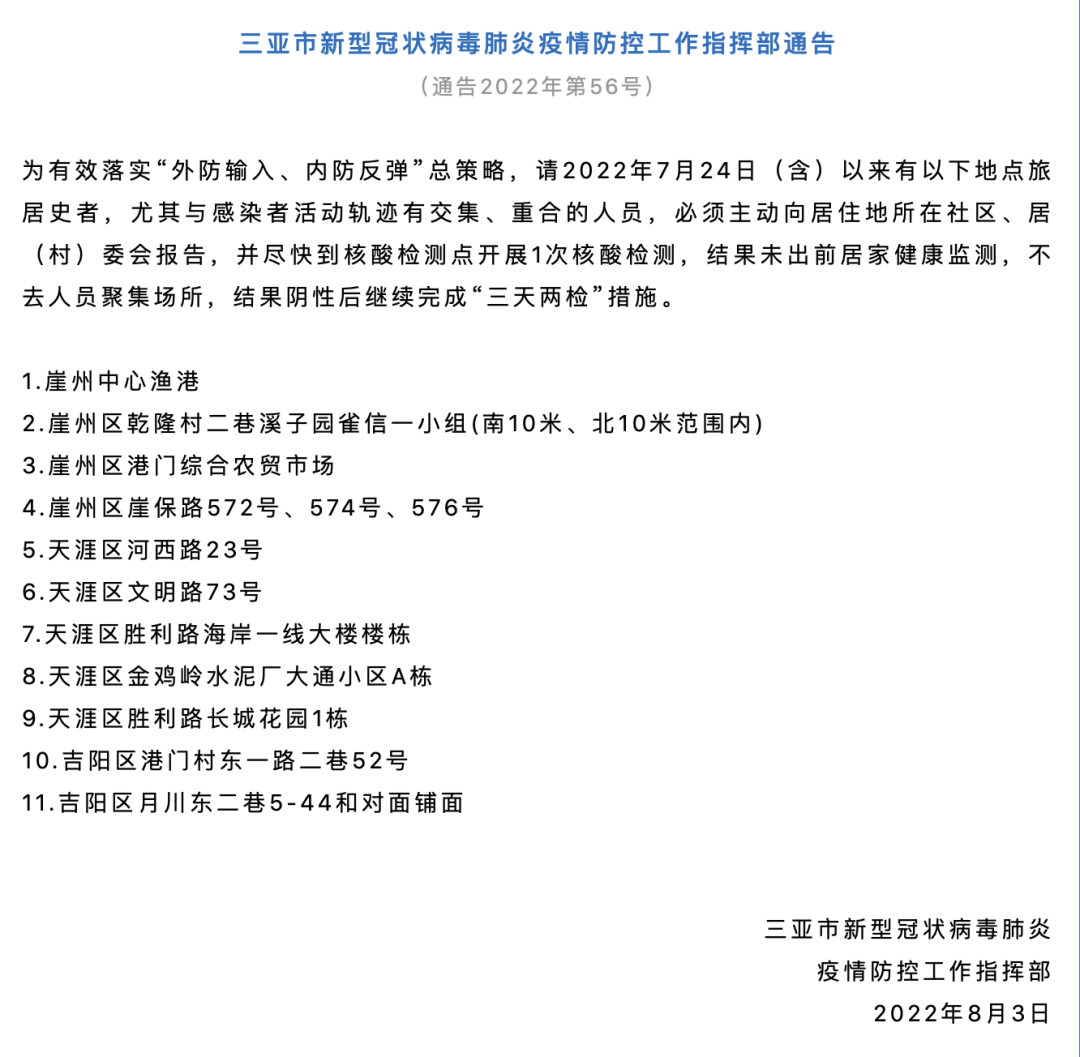
8月3日晚,三亚市发布文章《三亚这些人员,请主动报告!》,请7月24日(含)以来有以下地点旅居史者,尤其与感染者活动轨迹有交集、重合的人员,必须主动向居住地所在社区、居(村)委会报告,并尽快做核酸。

三亚进入区域管控状态
并已启用方舱医院
8月4日零时起,离开三亚市区域需持48小时内两次核酸检测阴性证明。进入海棠湾区域、亚龙湾区域、育才生态区需持24小时内核酸检测阴性证明,或凭进入三亚市的飞机票和火车票;公交车、有轨电车、客运班线、游船、游艇暂停运行;除保障市民生活和城市基本运行的公共服务类企业外,其他单位实施轮休或居家办公,其余各类营业场所暂停营业。
此外,未发生疫情的海棠湾区域、亚龙湾区域、育才生态区区域范围内,保持正常生产生活秩序,实施常态化疫情防控。
据介绍,三亚组织工作专班对全市各类渔船渔民底数和鱼货交易范围进行摸底排查,对全市鱼货交易从业人员、酒店餐厅采购加工人员等重点人群推进全面核酸检测排查。
目前,三亚启用隔离点6个(天涯区4个、吉阳区1个、崖州区1个),共有隔离房间719个,隔离留观495人。8月3日12时,三亚启用方舱医院,提供床位数1828张,分区分别接诊轻症患者和无症状感染者。
海南儋州发现3例本土感染者
其中1人曾旅居三亚
8月2日23时,儋州市在开展重点人员排查中发现1例新冠肺炎确诊病例和2例无症状感染者,已转运至定点收治医院。
其中1例确诊病例有三亚旅居史,于7月30日从三亚乘车返回白马井镇禾能村,当日在同村居民家中参加宴席;2例无症状感染者的居住地和主要活动区域均在白马井镇禾能村。
北京日报(ID:Beijing_Daily)综合央视新闻客户端、三亚发布、直播海南微信公众号等【转载请注明来源:北京日报微信公众号】
