著名旅游城市三亚,正在开启战疫模式。
8月6日凌晨6时起,海南省三亚市实行临时性全域静态管理。海南省三亚市政府副市长何世刚接受采访时介绍,估算大概有8万多名游客留在三亚。据8月6日下午海南省新冠疫情防控新闻发布会最新通报,目前三亚市内约有3.2万人滞留在酒店。
在海南省近期的通报中,将三亚本轮疫情称为“0801”疫情,意思是当地8月1日开始报告的一起新的本土疫情。经流行病学调查和病毒基因测序分析,发现引起三亚“0801”疫情的是新冠病毒奥密克戎变异株BA.5.1.3。BA.5.1.3是我国首次检出。
从8月1日到6日,6天时间内,三亚发现的阳性感染者已超过800例(615例确诊病例+213例无症状感染者)。
1 三亚感染者已超800例
据“三亚发布”7日凌晨消息,8月6日12—24时,三亚市新增160例确诊病例(其中15例为无症状感染者转归)、125例无症状感染者。8月1日0时至8月6日24时,累计发现确诊病例615例、无症状感染者213例。
图片来源:三亚广播电视台视频截图
8月6日,海南省长、省新型冠状病毒肺炎疫情防控工作指挥部总指挥冯飞在三亚先后主持召开三场指挥部视频会议,研究部署做好打疫情防控大仗的各项准备、加快“追阳”速度、做好三亚滞留游客服务、推进三亚市疫情防控措施落实等工作。
冯飞指出,要不遗余力防止疫情扩散外溢,严格落实社会面管控措施,以最快速度阻断疫情传播。
冯飞指出,要做好打大仗的思想准备、人员准备、能力准备,加强方舱医院建设和物资储备,备足隔离场所,提升集中隔离管控能力,坚决打赢疫情防控这场大仗硬仗。
此前的8月5日晚,冯飞还在三亚与国家卫生健康委副主任、国家疾病预防控制局局长王贺胜一行座谈交流。双方围绕核酸检测能力提升、精准开展分区分级管控、疫情防控措施落地落实等方面内容开展交流探讨。
此前三亚已宣布自6日凌晨6时起,全市实行临时性全域静态管理严格限制人员外流,非必要暂不离开三亚,涉旅部门要妥善安置滞留游客,完成为期7天风险排查,离市有关要求根据疫情形势另行通告。全市社区(村、居)、小区、企事业单位实行封闭式管理,居民原则上居家,非必要不出门、不流动、不聚集。保民生、保供应、保城市基本运行和疫情防控相关的工作人员凭证出入。
2儋州、陵水临时性全域静态管理
7日凌晨,海南儋州市疫情防控指挥部研究决定,自2022年8月7日6时起,全市实行临时性全域静态管理。
儋州全体市民要严格遵守静态管理规定,所有乡镇(办事处)、村(社区)、小区实施封闭管理,原则只保留1个出入口。静态管理区域内除核酸检测、医疗救护、应急抢险、城市保供、垃圾处理、行政执法等工作人员外,全体市民非必要一律不外出、不开车、不聚集、不进入公共场所(公共区域)、不进入其他村(社区)和小区。

三亚、儋州是海南4个地级市中的其中两个,截至目前均已宣布全市实行临时性全域静态管理。
8月6日,三亚近邻的陵水黎族自治县也发布通告:自2022年8月6日下午3时起,陵水黎族自治县实行临时性全域静态管理,除保障社会基本运行服务、疫情防控和紧急特殊情况外,全县范围限制人员流动,暂停城市公共交通。恢复时间另行通告。
8月6日0—24时,陵水县新增11例确诊病例,均为轻型;新增无症状感染者8例。8月1日0时至8月6日24时,累计发现确诊病例18例、无症状感染者15例。
根据陵水黎族自治县疫情防控工作需要,按照相关规定,经专家组研判,陵水县疫情防控指挥部决定自2022年8月7日起,新增高风险区12个、中风险区16个。

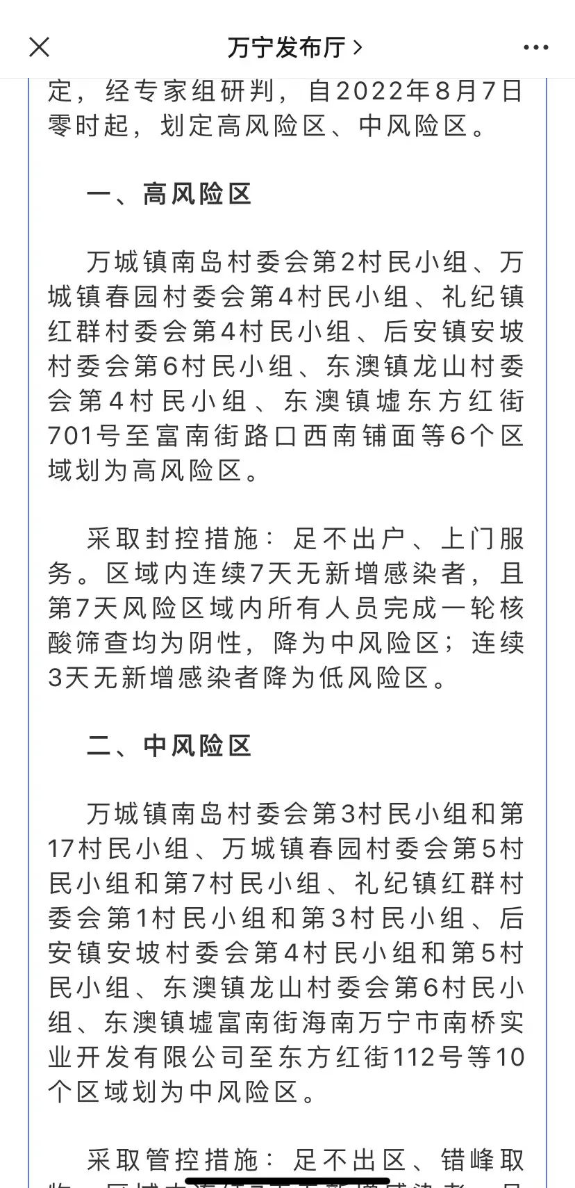
8月6日,海南万宁市也划定了6个高风险区、10个中风险区。

3海口紧急寻人:一感染者多次坐公交
据海口发布微信号消息,8月6日晚,海南省海口市疾病预防控制中心发布寻找某新冠病例在公交车接触人员的通告,经流行病学调查,某新冠病例在海口市有多次乘坐公交车史。

具体如下:
8月3日18:19—18:50,乘坐18路公交车(琼A57525)自昌茂花园站至嘉华名都站;
8月4日06:57—07:11,乘坐18路公交车(琼A57533)自嘉华名都站至昌茂花园站;
8月4日18:32—18:50,乘坐K2路公交车(琼A57081)自昌茂花园站至嘉陵大厦站。
请在上述时段乘坐的人员,第一时间向社区(村委会)报备,做好个人防护,开展4天3检核酸检测。
8月6日晚,海口市发现1例新冠肺炎确诊病例(轻型),为三亚市旅居史人员自主报备中发现。8月4日以来,海口市累计发现确诊病例4例(轻型)。
4广东、江苏火速支援海南
据央视新闻,从海南省三亚市委宣传部获悉,8月6日19时34分,搭载着161名广东的医疗队员的CZ6740航班抵达三亚凤凰国际机场。


据介绍,该批医疗队员将立即投身三亚当地的核酸检测工作,还将建立气膜核酸实验室接收核酸标本,助力三亚的核酸检测。
8月6日,江苏省援琼医疗队抵达陵水,并在陵水县应急管理局召开援助工作对接会,研究讨论陵水疫情处置和防控工作。

江苏省援琼医疗队后续将按照各项疫情防控措施要求,协助陵水黎族自治县快速完成重点区域、重点人群核酸检测等各项医疗工作。
5 国家卫健委:昨日新增本土337+399
8月6日0—24时,31个省(自治区、直辖市)和新疆生产建设兵团报告新增确诊病例390例。其中境外输入病例53例(广东19例,北京10例,福建8例,山东4例,四川4例,上海3例,江苏2例,黑龙江1例,浙江1例,重庆1例),含6例由无症状感染者转为确诊病例(山东2例,广东2例,浙江1例,福建1例);本土病例337例(海南297例,内蒙古12例,广东12例,重庆5例,浙江3例,广西3例,北京1例,江苏1例,河南1例,湖南1例,贵州1例),含29例由无症状感染者转为确诊病例(海南26例,北京1例,浙江1例,贵州1例)。无新增死亡病例。无新增疑似病例。
当日新增治愈出院病例153例,其中境外输入病例55例,本土病例98例(广西41例,甘肃24例,四川14例,广东7例,上海3例,山东3例,安徽2例,海南2例,北京1例,河南1例),解除医学观察的密切接触者14817人,重症病例较前一日增加1例。
境外输入现有确诊病例597例(其中重症病例2例),无现有疑似病例。累计确诊病例21072例,累计治愈出院病例20475例,无死亡病例。
截至8月6日24时,据31个省(自治区、直辖市)和新疆生产建设兵团报告,现有确诊病例2009例(其中重症病例2例),累计治愈出院病例223651例,累计死亡病例5226例,累计报告确诊病例230886例,无现有疑似病例。累计追踪到密切接触者4722938人,尚在医学观察的密切接触者93522人。
31个省(自治区、直辖市)和新疆生产建设兵团报告新增无症状感染者478例,其中境外输入79例,本土399例(海南186例,浙江69例,新疆52例,河南30例,广西19例,兵团8例,甘肃7例,河北5例,广东5例,内蒙古4例,山东4例,湖南3例,吉林2例,重庆2例,四川2例,贵州1例)。
当日解除医学观察的无症状感染者640例,其中境外输入75例,本土565例(广西258例,甘肃200例,山东48例,上海11例,河南9例,云南9例,吉林7例,安徽6例,广东5例,四川5例,江苏3例,江西2例,湖北2例);当日转为确诊病例35例(境外输入6例);尚在医学观察的无症状感染者5041例(境外输入645例)。
累计收到港澳台地区通报确诊病例5077697例。其中,香港特别行政区360087例(出院68847例,死亡9535例),澳门特别行政区791例(出院777例,死亡6例),台湾地区4716819例(出院13742例,死亡9187例)。
