沈阳市疾病预防控制中心微信公众号8月31日消息,国内疫情仍呈高位发展,多地疫情存在社区传播风险,且外溢风险较高,为进一步贯彻落实“外防输入、内防反弹”总策略和“动态清零”总方针,坚决阻断疫情隐匿传播链条,织密筑牢防控网,切实保障人民群众生命安全和身体健康,对近期疫情传播风险较高的地区按照高风险地区进行严格排查,较昨日新增地区主要有:河北省石家庄,广东省深圳市等疫情传播风险较高的地区。
域外来(返)沈人员健康管理措施进行如下调整:
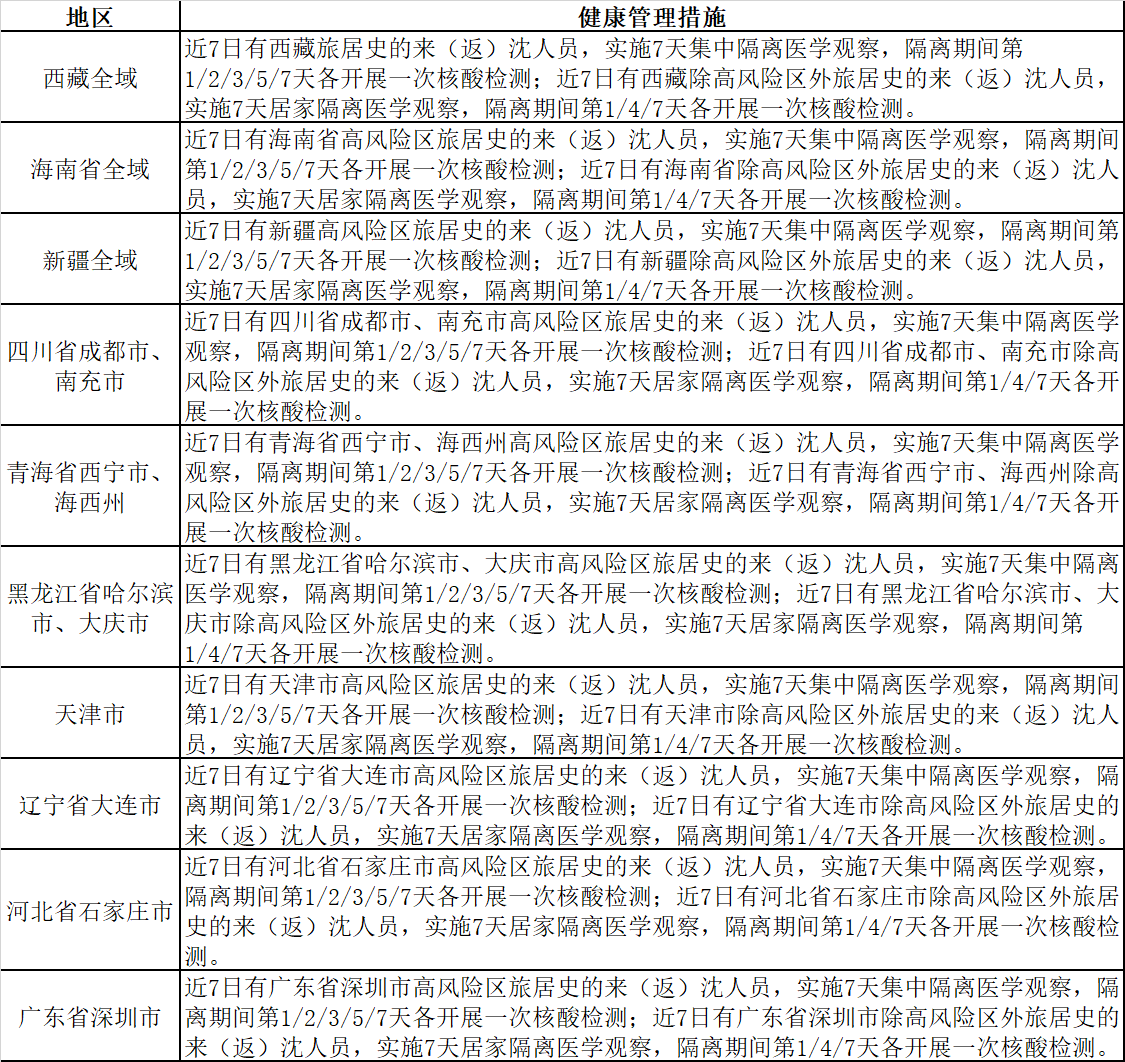
一、对7天内有高风险区旅居史的来(返)沈人员,采取7天集中隔离医学观察;对7天内有中低风险区旅居史、近7天内来自疫情发生地所在县区来(返)沈人员,采取7天居家隔离医学观察,如不具备居家隔离医学观察条件,采取集中隔离医学观察;对非低风险地区的来(返)沈人员,实施“3天2检”的管控措施。
二、沈阳市非隔离和非管控人员在48小时内2次核酸检测阴性后方可离沈。
三、8月30日至9月5日,全市连续开展区域核酸检测。凡居住在沈阳市的群众,采样前在居住地保持原地相对静止,按照各区、县(市)疫情防控指挥部的统一部署和街道(乡镇)、社区(村)的组织安排,有序进行核酸检测,不落一户、不漏一人,参加完核酸采样人员方可上班、上学及安排必要的出行。
四、沈阳市“辽事通”健康码有效时限由72小时调整为48小时。对未按照规定时限参加核酸检测的人员,其健康码将赋“黄码”,如不按规定参加核酸检测,引发疫情传播将依法追究责任。
五、“三站一场”和公路查验点对域外来(返)沈人员全部查验健康码和48小时内核酸检测阴性证明,落实落地即检,免费核酸检测一次,无需等待结果,抵达居住地。有涉疫风险的人员要立即向社区(村)、住宿宾馆和单位报告,配合落实隔离医学观察。
六、广大市民要及时关注疫情防控部门发布的管控通告、健康提示、病例活动轨迹等,配合做好相应的防控措施。如收到协查通知或发现与通报的病例有时空交集,立即主动向所在地社区(村)、单位报告。
七、请市民朋友持续绷紧疫情防控这根弦,养成良好的个人卫生习惯。在高温天气下仍要重视个人防护,在人员密集的公共场所、乘坐公共交通工具时要科学规范佩戴口罩,口罩浸湿后应及时更换。

备注:1.“3天2检”,2次采样间隔至少24小时,2次检测结果出来前原则上居家。确需外出的需报社区同意,做好个人防护,不参加聚会、聚餐,不乘坐公共交通工具,不前往密闭公共场所;2. 如不具备居家隔离条件,采取集中隔离;3. 以往措施与上述措施不一致的,按上述措施执行。
8月30日0—24时,31个省(自治区、直辖市)和新疆生产建设兵团报告新增本土确诊病例349例,其中四川164例、西藏45例、海南36例、广东25例、天津19例、黑龙江13例、青海9例、内蒙古7例、重庆7例、辽宁5例、河南5例、陕西4例、山西3例、北京1例、河北1例、上海1例、浙江1例、湖北1例、甘肃1例、新疆1例;含59例由无症状感染者转为确诊病例,其中海南22例、四川21例、青海5例、西藏4例、河南3例、陕西2例、辽宁1例、浙江1例。
新增本土无症状感染者1326例,其中西藏674例、四川107例、青海84例、辽宁71例、黑龙江69例、甘肃41例、天津38例、河北37例、新疆33例、海南29例、江西27例、湖北27例、河南26例、广东21例、陕西16例、广西7例、重庆5例、内蒙古4例、山东4例、江苏3例、上海1例、安徽1例、湖南1例,无新增本土疑似病例。
广大市民朋友要切实履行个人防疫责任,坚持不前往中高风险地区和有疫情发生地区旅行或出差,来(返)沈途中时刻加强个人防护,乘坐飞机、火车、地铁、公共汽车等交通工具时要全程规范佩戴口罩,尽量减少与他人接触,降低感染风险。域外来(返)沈人员要提前24小时通过“盛事通”APP进行报备,抵沈后在交通场站进行免费的“落地即检”并第一时间向所在属地社区(村屯)和工作单位(或所住宾馆)报告,并按要求分类落实各项管控措施,自觉遵守防疫规定,7日内不聚餐、不聚会、不前往人群密集场所,不探亲访友,外出时做好个人防护。


