新冠疫情让所有人都意识到健康的宝贵和生命的无价,同时也给我们上了一堂生动的公共卫生课。疫苗的重要性不言而喻,许多国家都在积极提高疫苗接种率,在奥密克戎变异株肆虐的当下研发新疫苗,并将其作为控制疫情的“终极杀器”。
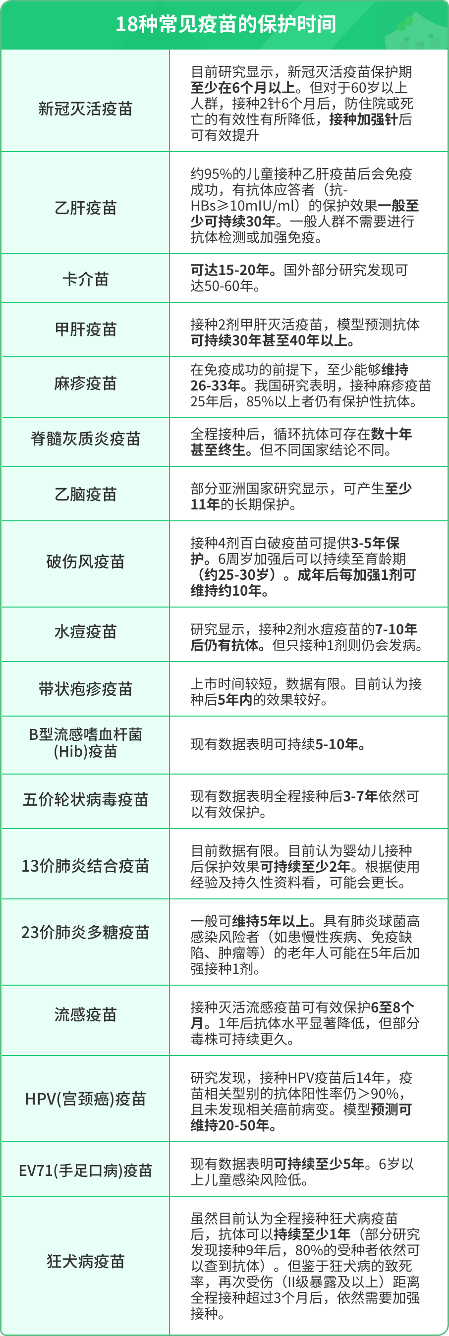
众所周知,疫苗的种类很多,不同时期出于不同的健康维护,都会选择打各种各样的疫苗。很多人在打完疫苗后,希望通过检测抗体来确认是否接种成功。不过即便接种疫苗后未产生足够抗体,或者产生过抗体但转为阴性,也并不意味着没有免疫力。这往往受接种年龄、疾病和健康状况、生活习惯等多方面因素影响。下面介绍18种常见疫苗的保护时间。


众所周知,很少有疫苗是 100% 有效,但许多常规疫苗具有非常高的有效性。有些人尽管接种了疫苗,但仍可能无法获得充分的保护,这可能是因为他们对疫苗中的成分过敏或因为其他健康问题。疫苗的有效性可以告诉我们能够在多大程度上减少接种疫苗者的新增患者,还可以利用它来计算需要多少人接种疫苗才能达到群体免疫。上述表格中的数值是动态、因人而异的,不代表该疫苗产生的抗体 “只能”维持这么久,也不表示每个人“都能”维持这么久。(《全科医学论坛》综合报道)
