之前传的沸沸扬扬的民转公,牵动着多少家长的心,终于水落石出了。
近日,天津市发布2022年各区初中招生入学政策。

有部分初中学校涉及民办转公办,也有新增公立学校。
具体来看各区情况。
和平区:
两所民办初中停止招生:嘉诚中学和兴南中学。
需要解释一下,嘉诚中学只是从2022年秋季学期开始,停止招收初中学生,但是学校本身还在。
兴南中学是除了从今年秋季学期停止招生外,拟终止办学。现有在校生原则转回二南开学校就读,转化学籍,也可以转学至益中就读。
保留三所民办初中:益中学校、双菱中学、建华中学。
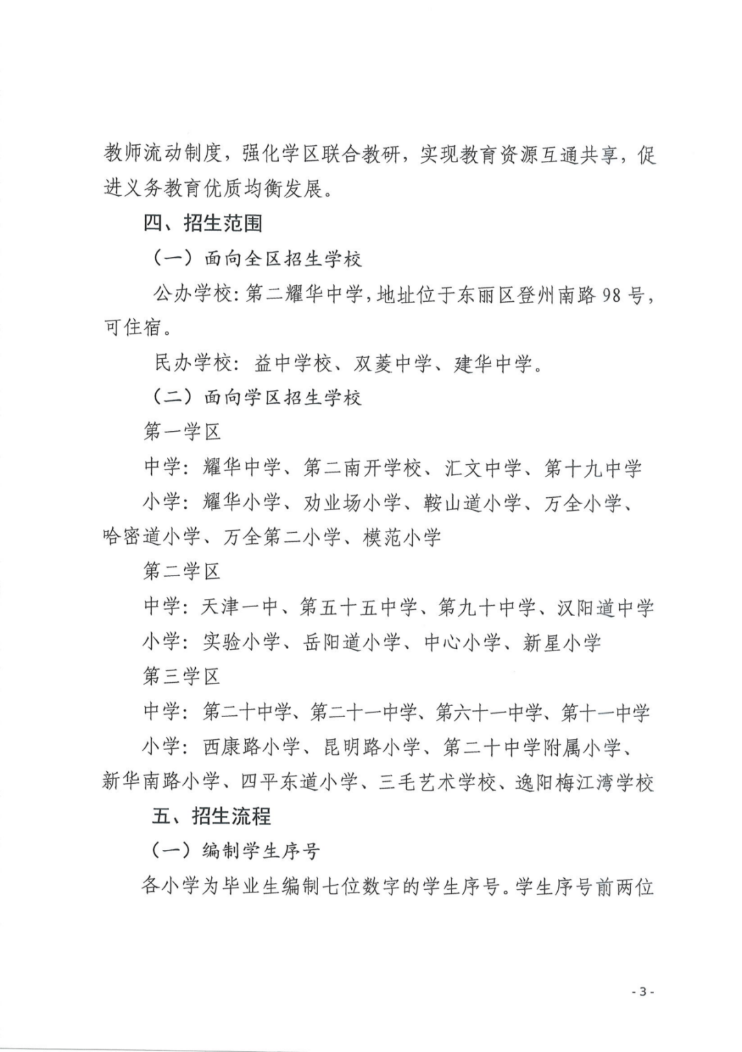
新增一所公办初中:第二耀华中学,地址位于东丽区登州南路98号,可住宿。
以上四所初中皆可全区招生。

小升初时,仍旧采取填报志愿、随机排位方式,根据个人意愿混合填报。
公办初中志愿必须填满,第二耀华中学和民办初中志愿数量不限。
目前和平区的入学新政是,入小学需要提前3年购房,小升初摇号需要提供与入小学一致的房本,否则只能统筹学校,相当于一套房产持有9年。
目前和平区带学区的房源价格居高不下,私产一室,普小价格已经到230万+,重小价格已经330万+,并且房源逐渐减少。
想要在2025年上学的家长,需要在今年831之前完成购房和落户。
同时,文件中还指出:“不断完善学区化办学”。更强调教育资源均衡发展。
河西区:
之前有消息称,五所民办初中(新华圣功、实验求是、汇德、自立、培杰)停办。
只有海河博爱和华星两所民办校继续保留。
今天公布的招生方案中,河西一片新增两所公办初中:觉民中学和卓越中学。
觉民中学位于河西区爱国道5号,卓越中学位于河西区泰山路26号。
据了解,觉民中学和卓越中学前身为民办初中自立和培杰,其前身为第四中学和第四十二中学。
觉民中学和卓越中学全部转入一片区,河西一片初中扩充至六所。

河西一片的小学水平整体较强,也受家长认可。
两所新增初中加入后,可能会增强河西一片的整体选择率,算是利好河西一片。
同时,据了解,三片的四中和四十二中有可能扩招,具体要等官方消息。
目前,河西一片上海道的一室门槛在190万左右,能住的200万了,闽侯路160万的一室也越来越少。
根据文件所示,河西三片的小学中,天津职业技术师范大学附属小学和天津职业技术师范大学附属珠江道小学是新面孔。
小编对比了之前的学区划片,区别于华江里小学和珠江道小学,不知道是不是只有名字变动,具体还要看各校的招生简章。
另外,受关注较多的南开翔宇学校(梅江校区)也发布了招生简章,市内六区学籍均可报名。


南开区:
公办校没有变化,民办学校南开翔宇、育贤中学、津英中学、美达菲学校、日新国际学校、翔宇弘德学校(原翔宇国际)都保持继续招生。

河北区:
公办校没有变化。
民办中学汇森中学、博文中学(原天士力)继续招生。

河东区:
公办校没有变化。
民办停止招生。

这里需要注意,这次河东区学片划分多了个第五学区。
这算是天津铁厂在河北邯郸涉县的飞地,该学片小升初可直升天铁一中。
红桥区:
公办校没有变化。
民办停止招生。

总的来说,这次招生入学政策公布,河西区、和平区变化最大。
停办五所私立初中,剩余两所私立学校。
新增两所公立初中,全部位于河西一片,对河西算是利好。
明年学区季,河西一片预计房价还有上涨空间。
和平区也有两所私立停止招生。其中兴南中学直接停止办学。
虽然和平还有三所私立初中三所私立小学,但之前所属公立校的老师、资源等要回归公立,对这些私立学校未来的发展也形成挑战。
有挑战就有机遇,私立校老师回归公立,就更壮大公立校的师资力量。
也就是说 ,和平三个片区的公立校的教学质量有望比以前再上个台阶,锦上添花了。
和平区还新建一所公立校:第二耀华学校,还是寄宿制。
这给预算有限的家长提供新思路。
家庭可在和平区购买拆间或一室,总价不高,能落户但不居住,小升初报志愿时选择第二耀华学校,这样孩子住在学校,避免了学区房一定要住的问题。
市内其他区变化不大。
