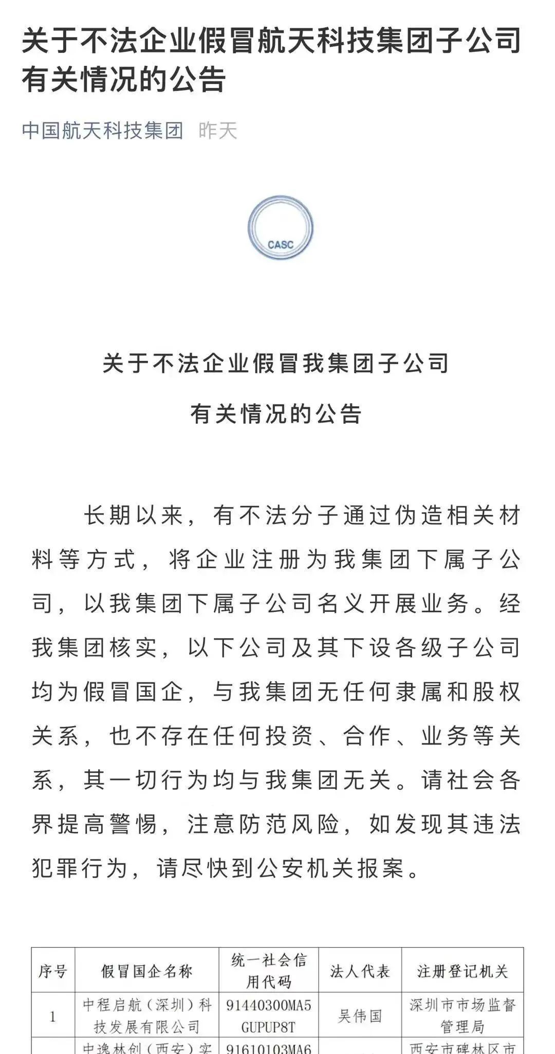
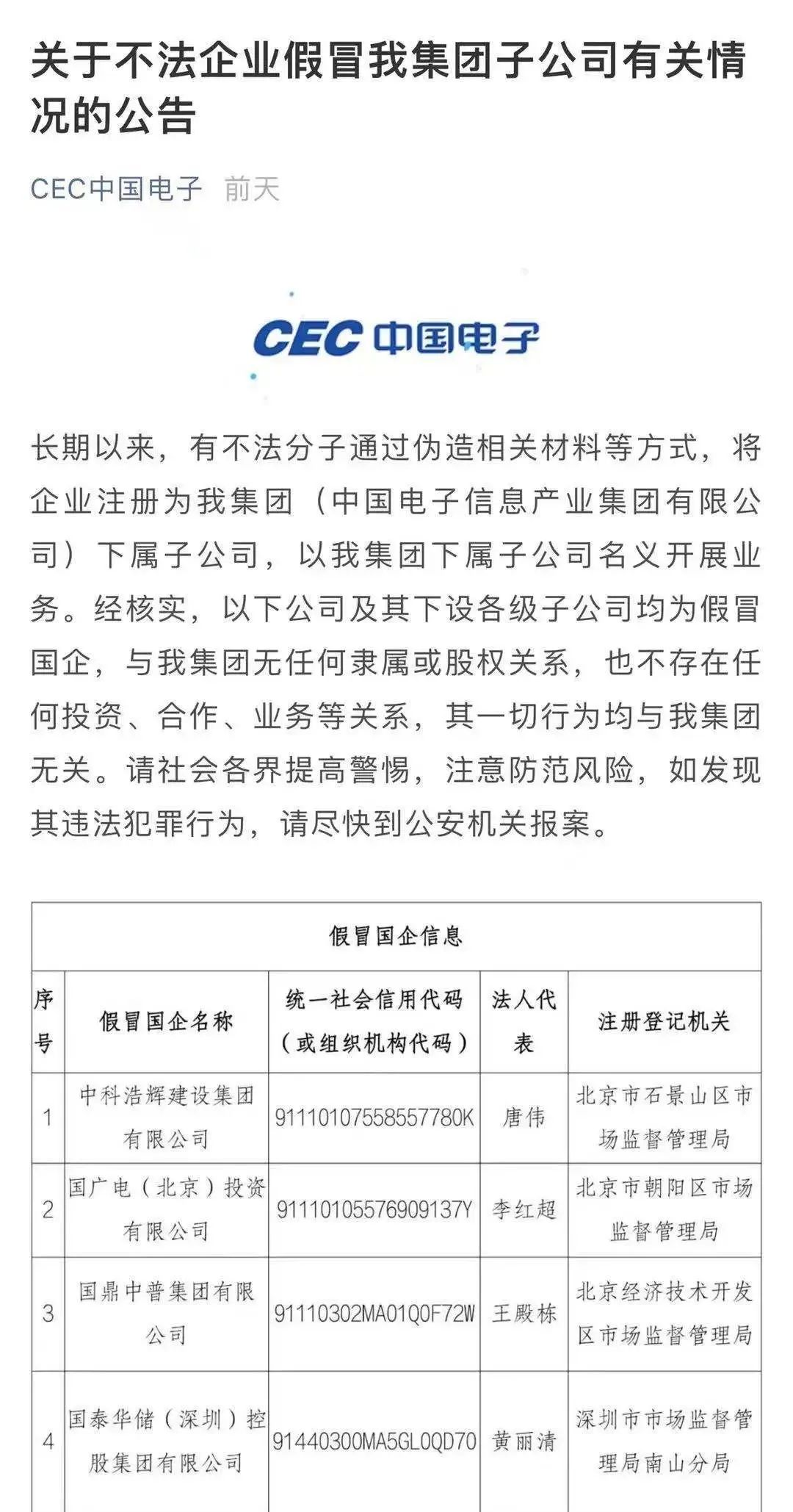
9月20日,国务院国资委网站发布了第二批假冒中央企业名单。

据国资委20日消息:近期,部分中央企业对外公告了一批假冒国企名单,明确有关公司及其下设各级子公司均为假冒国企,与中央企业无任何隶属或股权关系,也不存在任何投资、合作、业务等关系,其一切行为均与中央企业无关。现将中央企业公告的假冒国企名单汇总公布,请社会各界提高警惕,注意防范风险,如发现其违法犯罪行为,请尽快到公安机关报案。而在去年,央企就曾掀起一轮打假潮,350多个“李鬼”被揪出。2021年10月21日,26家中央企业通过官网、微信公众号等多种渠道对外公告了353户假冒国企名单。中央企业集体行动打击假冒国企。
据国资委网站2021年10月22日消息:近期,部分中央企业对外公告了一批假冒国企名单,明确有关公司及其下设各级子公司均为假冒国企,与中央企业无任何隶属或股权关系,也不存在任何投资、合作、业务等关系,其一切行为均与中央企业无关。现将中央企业公告的假冒国企名单汇总公布,请社会各界提高警惕,注意防范风险,如发现其违法犯罪行为,请尽快到公安机关报案。
中央企业公告的假冒国企名单汇总




中央企业公告的假冒国企名单汇总(第二批)














财经国家周刊 离中南海最近的移动财经顾问,预知风向,服务决策,领先市场。提供独家原创和行业观察。
