
许述工作室
执笔 ashes of tme
美军从阿富汗撤军卷铺盖走人时,曾被不少人嘲笑讥讽,似乎阿富汗是美军的第二个越南。其实,我们没有理由高兴。俗话说,“不谋全局者不足谋一域”,美军从阿富汗撤军是个局部动作,更应该看到的是全局——美国正从反恐战争中脱身,转而把中国作为长期的主要战略竞争对手。在俄乌冲突把俄罗斯打回原形的情况下,美国很可能会加速这种战略转变。换句话说,中国未来面临的压力会越来越大。
实际上,美军为实现上述战略转变有多个动作,但不仔细看容易被其迷惑。比如美国国防部公布了2022财年军费预算,表面上军费比上一财年少了一丢丢,海军现役主力舰艇数量也减少了。但认真分析才会发现,美国海军战略调整的方向十分明确——从“由海向陆”转向“海上决战”,也就是奔着“大国竞争”去了……
在上述大背景下,中美两国军事关系持续紧张,美军动辄到台湾海峡和南海挑衅,其中美国海军尤为积极。特别是2022年8月,美国国会众议院议长佩洛西不顾我强烈反对访台,美军在附近海域活动为其“护驾”,对我进行威慑,具体执行该威慑任务的是“里根”号航母打击群。近年来,在东海和南海出现频率最高,最嚣张跋扈的美军,正是这个隶属于第7舰队的“里根”号航母打击群。
为了应对新形势新局面,只有一个硬办法——提升实力。因此,我军在进行脱胎换骨的组织结构转型之后,正在经历跨越式发展进行能力转型,其中特别引人注目的是海军大发展,以航母为代表的先进军舰不断下水服役,令国人备受鼓舞。我国海军武器装备系统的飞速进步肉眼可见,但制胜因素的另一个主要方面——人,即舰艇指挥官的情况则不够明朗。武器装备的重要性毋庸置疑,但人这个因素也绝不能忽视。这方面有过惨痛教训:当年北洋海军纸面实力超过日本海军,为什么惨败?重要原因之一就是指挥官的素质有了进步,但仍配不上先进的军舰。
就美军而言,其先进的军事技术和武器装备给人留下了深刻印象,但同样令人印象深刻的是事故频发,如军舰撞船或起火事件被媒体热炒。追根溯源,有当值军官失职的原因。为“安全”起见,美军甚至任用了一些管理型(而非指挥型)军官出任舰长。研究美国海军舰长群体不难发现,既有十分优秀的指挥官,也有相对平庸的领导者。
印太战区是中美在军事上较劲过招的主要场地,而美军主导该战区的军种是海军——战区司令一直由海军上将把持,战区总部机关的要害位置也主要由海军系统的将领占据。众所周知,第7舰队是美国印太战区海军的前沿部署部队,历史上曾阻止我解放台湾,理论上仍然是我未来彻底解决台湾问题的重要阻碍。持续跟踪第7舰队(特别是“里根”号航母战斗群)舰长群体并对其进行人物画像,至少有3个作用:
(1)有助于我方提前预判,合理应对美方挑衅;
(2)持续跟踪第7舰队舰长的变化情况,有利于探索美国海军针对印太战区军舰指挥官的调整特点和任用规律;
(3)可参考和借鉴美军培养选拔优秀舰长的经验,同时发现和利用其平庸舰长的弱点。
过去,我们关于对手指挥官的情况掌握往往限于一张照片和一页履历,这似乎有些单薄了。本工作室对美军指挥官进行人物画像,相关文字资料平均每人的信息量3000字+,在对印太战区140多名准将以上将领进行画像的基础上,继续延伸至舰长这类校级军官是很有必要的——尽管这个群体由于职务较低等因素,相关信息少得多。
鉴于上述因素,2021年初开始,本工作室聚焦美国海军太平洋舰队第7舰队主要战舰(32艘)的舰长群体,对每个人进行人物画像。考虑到“里根”号航母战斗群最为活跃,每次美方要威慑中国,多由“里根”号航母带领第7舰队部分军舰组成“战斗群”,到中国沿海“挑衅”,因此本工作室又重点紧盯该航母战斗群。
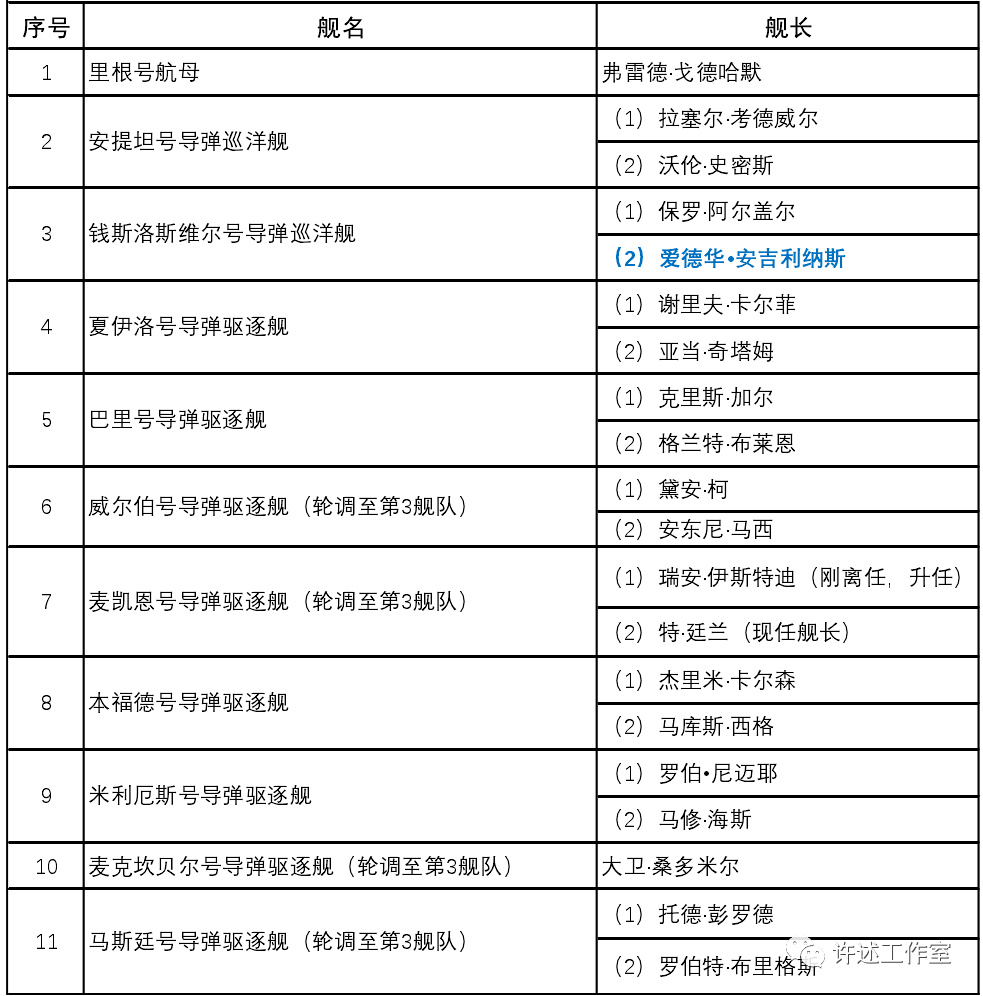
值得注意的是,美国海军舰长易人较为频繁,需要进行持续追踪才有意义,因此本工作室每年9-10月集中对新任舰长进行跟踪,并更新人物画像。2022年9月,第7舰队有5艘军舰换了舰长,我们对这5名新任舰长进行了新的人物画像,此轮舰长易人的军舰包括:第7舰队旗舰即蓝岭号两栖作战指挥舰、钱斯洛斯维尔号导弹巡洋舰、佩拉尔塔导弹驱逐舰、格林湾号两栖船坞运输舰、阿什兰德号两栖船坞登陆舰。

2022年底更新的5名舰长
第7舰队人物画像系列90%的内容为国内中文媒体首见,且分析研判成分较多,原创性较强。这些舰长的成长经历如何?对华态度怎样?指挥管理风格如何?强项优势和主要弱点有哪些?人脉关系怎样?其所率领的军舰与中国发生过什么关系……这些信息对我了解和应对美国海军具有较大的参考价值,希望对研敌、知敌、对敌助一臂之力。
为了进一步引起大家对战前信息搜集和研判工作的重视,再说说甲午海战的一个重要细节。1890年,日本海军参谋部(后来的日本海军军令部)编纂了一份情报手册《清国北洋海军实况一斑》,全书分为10个部分,依次是:舰船、人员、职制、军纪训练、教育、习惯、支给、信号、服装、旗章。“人员”排在第二章,仅次于“舰船”(武器装备)。

日本对清国情报资料之一
值得注意的是,日本海军参谋部在1890年编纂的关于北洋海军的情报资料有近十份,《清国北洋海军实况一斑》只是其中之一,其他如下图所示:

日本对清国情报资料目录1

日本对清国情报资料目录2
日本海军参谋部为什么在1890年一下子编纂了这么多关于北洋海军的情报资料?很大程度上,是受了1886年“长崎事件”的刺激。当时,北洋海军停靠日本长崎进行检修,期间部分官兵下船到妓院寻欢作乐。由于醉酒和语言不通以及日本莫名的“自尊心”等原因,导致上岸的北洋海军官兵与当地警民发生激烈的肢体冲突,双方都出现一些伤亡。清政府虽然在西方列强面前唯唯诺诺,但对弱小的日本并不放在眼里,故对此事采取了强硬态度,军舰炮口对准长崎,作出随时待发状态。最后结果是死伤人员由对方赔偿,但日本支付北洋海军的赔偿金远远超过清政府支付日本的抚恤金,因此被视为日本对清政府进行了赔偿。

长崎事件
经此事件,日本大受刺激,全国一心发展海军,要报复中国,同时对北洋海军展开了密集的情报搜集工作。于是,有了4年后的1890年日本海军参谋部密集编纂出关于北洋海军的一系列情报资料。其中,《清国北洋海军实况一斑》发到了每名日本海军舰长手上………
1891年,北洋海军再次访问日本,值得玩味的是,这次是日本主动邀请,其目的有二:一是安排北洋海军到访日本多个沿海城市(包括马关、神户、横滨等),而且天皇亲自接见北洋海军代表团,以进一步刺激本国民众,为大力发展日本海军造势;二是近距离全方位窥探北洋海军的实力。3年后(1894年),甲午战争爆发,北洋海军输得一败涂地,被刻上历史的耻辱柱,供人反思警醒。
实际上,无论在1894年甲午战争之前还是1937年全面抗战之前,日本对中方的情报搜集工作都非常细致,细致到令人背脊发凉甚至毛骨悚然的地步。典型的例子之一是,日本人经过实地考察测量制作的中国地图,比中国人自己做的地图详尽得多。打个比方,你家里有哪些东西具体在什么位置,一个外人比主人还清楚,你说可怕不可怕?日本当年对中国的战争当然是非正义战争,必须强烈谴责和反对,但如果单从专业的角度看,日本对战争的准备工作十分细致充分,值得借鉴。
那么,大清帝国有对日本笑里藏刀的不良居心有察觉吗?似乎没有,而是得意忘形,只顾高兴。在欧美列强那里当了那么久的孙子,如今可以在日本面前当爷,这种感觉不要太爽,其他的想不到好像也不难理解。因此,大清帝国完全没想到,“孙子”(日本)居然敢对“大爷(自己)动手。结果,在甲午战争前,清政府对日本军事方面的情报搜集工作几乎为零,直到甲午战争爆发,清政府驻日使馆才受令被动开始紧急搜集一些日本军事方面的情报和信息发回国内,但这些情报往往是过时的、零星的、无用的。无论是意识还是能力,清国与日本都相差太远。
实际上,近30年来我们也受过类似刺激,而且至少有三次(尽管是“间接刺激”)——1991年海湾战争,2003年伊拉克战争,2022年俄乌冲突。第一次让我们认识了什么是“高技术条件下的局部战争”,第二次让我们看到了什么是“信息化战争”,第三次让我们见识了什么是“代理人战争”。“间接刺激”之下必须有反应有动作有应对,才能避免受到“直接刺激”。其中,对潜在对手指挥官群体的信息搜集和分析研判是十分重要的一环,所以自2020年以来,本工作室对美国印太战区指挥官群体一直在持续进行分析评估。
美国海军第7舰队主要舰长清单
【部分舰长标记了(1)(2)(3),数字越大表示现任,数字越小是离任】
加粗加蓝的表示本轮集中更新的5名舰长

第7舰队舰长清单列表1

第7舰队舰长清单列表2

第7舰队舰长清单列表3
“许述工作室”创始人简介
许述,曾出版专著《这才是美军》和《兵道》,现成立工作室聚焦美军研究。
