孩子的成长,哪一个阶段最让人害怕?
家长一定会说:青少年时期!
一夜之间,温顺听话的孩子变得叛逆固执、敏感多疑,以自我为中心。
父母的关心,成了烦人的唠叨,甚至被视为打探隐私、管制的行为。
青春期的孩子,总是和父母较着劲。一言不合,孩子就想逃课逃学、离家出走、跳楼自杀...
为什么现在的孩子这么这么叛逆难管?
教育专家指出,孩子的叛逆源于自我意识的萌芽,他需要有自己的意识、感受和思维,于是就开始有叛逆行为。
如果此时,有一个正向有效的积极引导,不仅能让孩子有一个更好的学习环境,还能影响孩子的一生。
就像中国人民公安大学教授李玫瑾所说,青春期孩子的养育,家长不能强硬,它需要一个春风化雨润无声的过程。
于是乎再叛逆的少年,也希望有一个懂自己的人或者声音,与之交流倾诉。
所以今天要推荐你一本被无数作家、教师、家长盛赞的青少年之声——《青年文摘·彩版》。
这本杂志的内容编辑团队便是来自中国家喻户晓,人文底蕴深厚的《青年文摘》。
41年里,《青年文摘》陪伴无数中国青年人,从年轻走向中年,从不谙世事的少年到为人父母。
《青年文摘》,用文字诠释了什么叫做“最好的时光,最真的陪伴”。
从70后的文学启蒙之物,到80后在这里看世界,甚至为90年后一代塑造丰满的青春岁月,它宽慰了无数中国人,拓宽视野,滋润精神。
如今,《青年文摘·彩版》继续扬帆起航,专注助力现代青少年健康成材而打造的新锐读物。
这里有来自文学、艺术、体育、教育、医学、科技、商业、演艺圈顶流等等,从青少年的视角出发,将世界写成一篇篇有趣、有料、有爱、有理想的文章。
以现代青年人喜闻乐见的楷模故事,立高远之志。
如这里有爆火的新东方董老师,五谷丰登的灵魂。
有为热爱而奋斗的冬奥会明星——谷爱凌
还有我们这个时代,应该追崇的偶像翟志刚。
这里汇聚各家观点所长,让青少年读到不同领域的新思想、新观点。
如游戏主播在《毛选》里读到了作战思维、白领读到“职场圣经”、创业者读到“创业指南”,求学之人读到“万里长征的第一步”,有趣又新鲜。
学习不是刷题,而是学会在旷野中生存,此类学以致用的观点。
再如判断取舍,要用量级思维,让你的人生抉择更理性。
如此以新锐的思想,开智慧之识,你还担心孩子以后思维能力跟不上社会吗?
难怪许多人直到长大后,都对这本杂志,曾经给予自己滋养,心怀感恩。
甚至许多班主任都说:“这薄薄一本杂志,包含大千世界,随手翻阅,却收获无限”。
家长圈的口碑更是炸裂式称赞,得到广泛传播和好评。毕竟这可是命中四道高考作文题的杂志呀,偷看了这本杂志的父母,都在分享自己能和孩子说上话的喜悦。
全年24期,涵盖人物、校园、情感、社会、人生、历史、艺术、科普、文学......即便看不进去书的孩子,也能捧起来读得津津有味,在不知不觉丰富自己的思维。
希望阅读后的少年们,能去建立起自己独立的思维判断体系,丰满精神世界,找到自己的方向。
目前《青年文摘·彩版》征订已经开始,每月发行2本,一年共计24期。可跨年订阅,现在下单无需等待来年,即让孩子尽早读到最新杂志。
现在下单,更有比原价更低的优惠,家里订一套,就能让家中那位年少者开拓视野、洞察智慧,建立正确的思维判断体系。
商城优惠¥168 市场参考价¥192
《青年文摘·彩版》的内容,不像那些只专注某一领域的杂志,又或者也不像其他少年报刊那样只针对校园生活。
它每个栏目都是致力于,在阅读中紧跟时代、在开阔视野中启迪思维,于是它将内容分为五大板块:思、智、情、趣、美。
△涵盖人物、时事热点、生活方式、观点立场、青春文学、心理成长、艺术诗歌、历史人文课堂等等。
比宣扬真理更难能可贵的是,用不同的观点碰撞出新思维,反而成了难能可贵的东西。
翻开杂志【立场】,每期有不同的作者、教授、名人,如逻辑思维的罗振宇、南京大学教授毕飞宇、国内知名商业顾问刘润等等,去阐述自己的立场观点,思维、视野远胜一般文学读物。
孩子看一眼标题,就会被深深吸引:
效率是创新的敌人——刘润
对质疑的质疑——张勇
刻意努力为什么不能——罗振宇
舒适不等于快乐——岑嵘
【彩版讲义】更是邀请各行各业的标杆人物,去讲述自己的精彩人生。
如从火锅店打工妹到海底到CEO的杨丽娟的励志人生。
“社恐”明洁仪浪漫的旅行定制师职业
李子俊喜欢莲花,到自己培育新品睡莲参加国际大赛,获得大赛冠军。
数学教授刘攀联合同事、学生,排演20部“数学话剧”
因测试5G网速视频,而成为千万点击量的B站up主,还成为首次采访库克的中国年轻人
【彩版人物】和【两个一百年】分别以现在和过去的楷模故事,帮助孩子树立高远的志向。
如曾经有为拯救中华民族的毛主席、周恩来这些伟人故事;
今有救死扶伤的陶勇、为国争光的杨扬、为中国航空事业奋斗的翟志刚等等。
【理论理论】则让真理越辩越明,道理越讲越清
【生活禅】和【金故事】栏目,以真挚的情感、精彩的故事、匠心的文采去发现生活、反思生活。
“思”的板块里,话题多元且极具吸引性,但内容三观正确,既能让青少年看到人生的多种可能性,也能引导他们如何学会让热爱步入正途。
智的板块通过【非常知识】【世界是个球】【学校那些事儿】【科学岛】去讲述大部分青少年都甚少涉及的知识。
通过科普“复活”一只恐龙的步骤,去探讨克隆技术对于生物的影响。
在《潮牌:一场屠龙与恶龙的游戏》一文中,通过探讨潮牌文化以及背后的商业策略,让年轻人理性对待潮牌消费。
【国宝好好看】【历史课】简直是将华夏五千年的“牛人”、国宝一一介绍给孩子们,既增长了见识,还能当作语文写作的小素材积累起来。
每一个故事都好吸引人,这些都是语文考试经常会见到的古代“牛人”。
王勃——大唐最灿烂的流星
冯梦龙:不知真假,一笑而过
欧阳修:真正勇敢者的一生
苏东坡:我是最早使用“呵呵”的人
谢灵运:南北朝娱乐圈的顶流
而那些天南地北的国宝,你躺在家里的沙发就能如数家珍:人物御龙帛画、睡虎地秦简牍、越王勾践剑......
那些还没参加高考的孩子,一定得读一读【学校好好看】,每一期都会介绍一个大学,看看哪间学校你最想上?
中国最好吃又最会跳舞的大学
动物园里里上大学是何种体验?
治愈系的校园是哪一家?
你知道哪家大学,胆敢把恐龙化石放在自家校园?
如何不出国门上纽约大学?
商城优惠¥168 市场参考价¥192
新刊订阅活动期间,即10月31日前下单,还可获得独家赠品:
定制帆布包1个+《青年文摘·彩版》4期(随机)
目前的教育环境里,都忽略了青少年的真正烦恼——比如情感,我们的教育里几乎不包含情感教育。
但《青年文摘·彩版》,却是青少年有知识、有耐心的良师益友。
因为它教会孩子们有效处理自己的情绪、如何与同龄人建立平等、友爱而持久的关系,如何表达爱,如何化解悲伤。
孩子不愿和父母讲述的迷茫、困惑,都能在这里得到回应和指引,比如:
如何克服面对人群的紧张情绪?
如何面对高考前排山倒海的作业?
如何成为不被困在讨好里的人?
如何不被情绪所左右?
在【成长心理课】版块,对于读者的提问,还邀请专业心理咨询师,让孩子在真实的故事中找寻答案。
这样的方式,既能保护孩子的隐私,又能让孩子敞开心扉,得到真挚的建议。
最打动我的是,这本杂志并不回避青葱少年的喜欢和爱慕,还专门设立一个【锦瑟】的栏目,去讲述少男少女纯真的情感故事。
这个栏目很好第引导孩子接纳自己的真实情感、教会他们理性处理自己的情感与学习、生活的关系。
每期杂志还会邀请青少年喜闻乐见的明星,去讲述自己的奋斗青春。
毛不易、檀健次、时代少年团这些青春偶像、实力歌手,也有像刘烨、吴京这样的实力演员,每一篇故事都相当精彩。
滋养精神的同时,这本杂志还紧贴年轻人的时代。
网络“潮言”信手拈来。
年轻人吃什么、玩什么、去哪里,它比少年们更清楚,那些不懂孩子的父母都要看过来。
星座、漫画、脑筋急转弯、智力问答一项都不缺,学习知识之余,还能放松一下心情。
你大概也想不到,这本杂志还能教穿搭,满足青少年爱美之心。
在艺术画作中,感受美的历程;在匠心的文采里,展现中文旖旎之美。
于是在【艺术好好看】栏目,它花了大力气将徐悲鸿、张大千、齐白石等国画大师作品连载出来,让青少年感受中国传统绘画之美。
【视觉】栏目,则集结国外视觉艺术作品,启发年轻一代的创意思维。
【小说谷】【散文花】【诗叶】是连接国内外大家的桥梁,也是为青少年插上语文的翅膀,提升阅读写作能力。
你可以阅读到中国当代文坛扛鼎作家文字:莫言、余华、路遥、贾平凹、刘慈欣、麦家...
你也可以接触到外国文豪名作——
陪跑诺奖数年的村上春树、写出《百年孤独》的马尔克斯、剑桥才子阿兰·德波顿、推理大师东野圭吾等等。
《青年文摘·彩版》内容灵活,长的两三千字,短的数百字,一两个小时专心读就可以,随便翻翻也很吸引人,非常适合8-18岁的青少年培养阅读习惯。
而且对于青少年来说,它是一本很放松休闲的读物,在润物细无声中就能把知识吸收掉。
难怪资深媒体人杨樾读后更感叹:“这本杂志不仅只适合青少年阅读,也适合每一个想要拥抱这个时代的成年人阅读。”
商城优惠¥168 市场参考价¥192
新刊订阅活动期间,即10月31日前下单,还可获得独家赠品:
定制帆布包1个+《青年文摘·彩版》4期(随机)
别以为《青年文摘·彩版》只是能增长青少年课外视野,实际上它还是学习的提分神器。
比如今年高考语文一结束,我们就惊喜地发现:
《青年文摘·彩版》登载过的内容,直接命中4道2022年高考作文题!
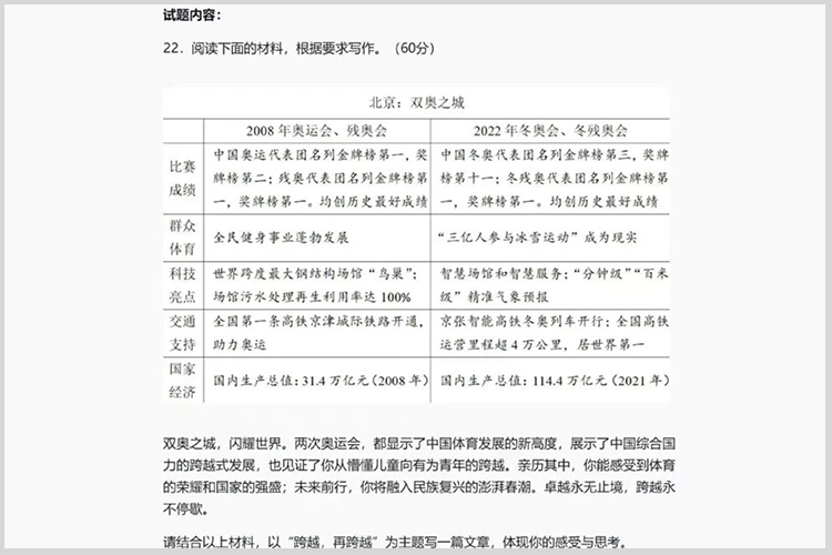
如今年这套全国乙卷,就是以北京“双奥”之城为材料去写作文。
《青年文摘·彩版》2022年第4期文章《从叶乔波到谷爱凌,中国的冬奥突围有多难》,就聚焦北京这座双奥之城。
从2008年的北京夏奥会到2022年的冬奥会,对中国来说就是“跨越”和“再跨越”,这中间有一道靓丽的运动员风景线:叶乔波、大杨扬、周洋、韩晓鹏、武大靖、谷爱凌、苏翊鸣……都是写好高考作文的好素材。
全国乙卷

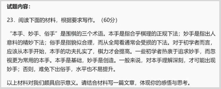
《青年文摘·彩版》2021年第6期文章《为什么“妙手”不是好事情?》直接命中今年全国新高考Ⅰ卷。
全国新高考Ⅰ卷


这段话中的“匠气”与“灵气”,就是作文题中的“本手”与“妙手”。
——《青年文摘·彩版》2022年第2期文章《匠气》可作为本题素材使用。
除了上述两道题之外,《青年文摘·彩版》2019年第18期文章《朦胧中所见的生活》,直接命中北京卷微写作(3),看图!

北京卷【微写作】题

北京卷微写作(2)核酸检测文案。语文教学要提升学生的语言文字应用能力,该题就是体现了语文和实践的紧密结合。
《青年文摘·彩版》2022年第10期“流行色”恰好提到了考题中做核酸检测的场景。如果恰巧翻到这一篇,加以借鉴,一定也能写出满意的微作文来。

如此多的巧合太多太多,实在列举不完。

商城优惠¥168 市场参考价¥192
新刊订阅活动期间,即10月31日前下单,还可获得独家赠品:
定制帆布包1个+《青年文摘·彩版》4期(随机)

但与其说巧合,不如说背后是主创团队数十年如一日的匠心坚守。
《青年文摘》由共青团中央主管,编辑团队堪称“学霸天团”。
90%的编辑来自清华大学、北京师范大学、中国人民大学、南开大学、中国政法大学的研究生。
有的编辑是高考语文省状元,有的是专栏写手,有的是畅销书作家。

为了确保青少年能在阅读中提高自己的读写水平,编辑们在精选素材和文章都特别用心。
每个标题反复推敲,每个字每个标点都经过严密校正。
正是这种工匠精神,才成就了《青年文摘·彩版》“学习的语文范本”的美誉。

看到这里,如果你家有在上小学或者中学的孩子,你还有什么理由不给他(她)订阅一套?
看这一本本如同艺术插画的封面图,每一期都如此赏心悦目,恨不得上学、放学路上就能随身携带阅读。
每一页的杂志排版、装帧、设计也特别用心,每天看潜移默化影响孩子的审美。


每一期将近70页的内容,3-5分钟就能读完一篇故事,取代手机游戏、或者短视频的时间,就能给孩子增长见识,培养阅读习惯。
目前《青年文摘·彩版》征订已经开始,每月发行2本,一年共计24期。可跨年订阅,现在下单无需等待来年,即让孩子尽早读到最新杂志。



商城优惠¥168 市场参考价¥192
