今日下午13:46,中国联通股价还处于平盘状态,但国家市场监管总局批准中国联通与腾讯设立混改新公司的消息一经发出,中国联通快速拉升,于14:18分左右一字板涨停,成交额超6亿元,历时30分钟左右。

国家批准中国联通与腾讯设立混改新公司
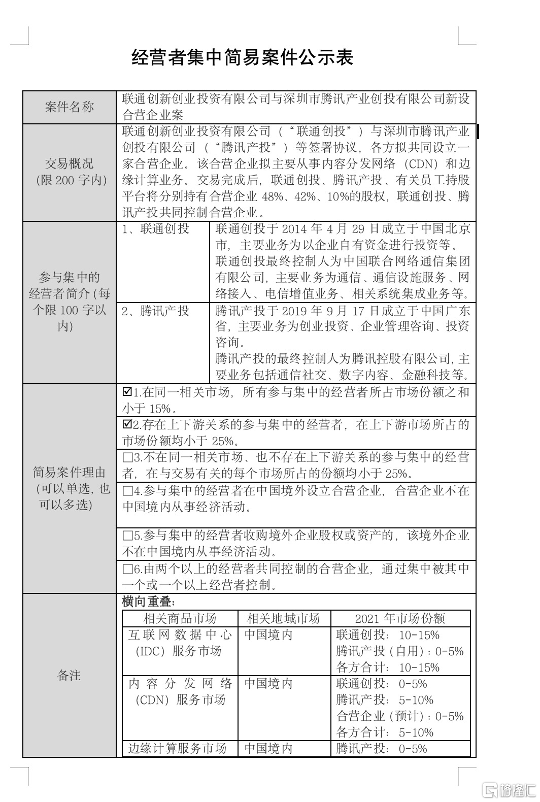
10月27日,国家市场监管总局反垄断局执法二司网站发布的相关文件显示,联通创新创业投资有限公司(以下简称:联通创投)与深圳市腾讯产业创投有限公司(以下简称:腾讯产投)新设合营企业案获无条件批准,审结时间为10月18日。

简易案件公示表显示,联通创投与深腾讯产投拟共同设立一家合营企业。其中,联通创投、腾讯产投、有关员工持股平台将分别持有新设合营企业48%、42%、10%的股权,联通创投、腾讯产投共同控制合营企业,该新设企业主要从事内容分发网络(CDN)和边缘计算业务。

天眼查显示,联通创投成立于2014年,是一家以从事商务服务业为主的企业,企业注册资本100亿人民币,由中国联通100%持股。

深圳市腾讯产业创投有限公司成立于2019年,深圳市腾讯产业投资基金成员,位于广东省深圳市,是一家以从事商务服务业为主的企业。腾讯产投的最终控制人为腾讯控股有限公司

事实上,中国联通是打响央企整体混改“第一枪”的国有企业,是首家国有通信企业向民营资本开放。
中国联通结合自身技术、品牌、客户优势及互联网企业技术优势,与腾讯、阿里等战略投资者在云计算、大数据和物联网领域合作,相互赋能和导流。同时,成立合资公司,深化资本合作。百度、阿里、腾讯、京东的副总裁、执行官,也被引入联通集团公司董事会,为企业战略、治理结构、经营发展等重大事项提供咨询与建议。
本次,与腾讯设立混改新公司的获批可以说是中国联通在混合所有制改革上的进一步深入发展。
中国联通前三季度净利润68.3亿元,同比增长20.4%
在中国联通全面贯彻新战略,坚持市场和创新双轮驱动,全面发力数字经济等战略措施下,中国联通三季度业绩可圈可点。
数据显示,2022年前三季度,中国联通营业收入达到人民币2639.8亿元,比去年同期提升8.0%,主营业务收入达到人民币2396.5亿元,比去年同期提升7.8%。归属于母公司净利润为人民币68.3亿元,比去年同期上升20.4%。其中第三季度净利润20.45亿元,同比增长24.5%。
截至2022年9月底,中国联通5G套餐用户达到2亿户,推动公司移动主营业务收入实现人民币1,273.6亿元,同比提升3.3%。物联网终端连接数达到3.7亿个,物联网业务收入达到人民币61.7亿元,同比提升35.6%。
