本文来自格隆汇专栏:靳毅,作者:靳毅团队
核心观点
本轮Omicron主导的疫情中,病毒传播存在两大特征:①传染性强,传播更为迅速;②隐蔽性较高。这无疑为疫情管控增添了难度,也让经济“雪上加霜”。
从海外经验和微观数据角度出发,我们倾向认为本轮疫情拐点或许临近,保守估计5月中上旬能基本实现动态清零。
3月份疫情进入快速发展期以来,国内生产正在经受两大维度上的冲击:①防疫隔离要求下,开工率显著下降;②供应链危机若隐若现。
供应链问题,已经影响到了部分企业的开工。在过往历轮疫情中,政策和疫情的演绎往往遵循:1)拐点出现 – 2)政策逐步放松 – 3)交运放开的规律。交运限制的解除时间往往在疫情的后二分之一至后三分之一区间。基于我们对疫情演绎的判断,我们认为,国内供应链或将于5月上旬逐步恢复正常。
通过对比过往历轮散发疫情,我们发现,对工业增加值增速影响最大的实际上是疫情整体的持续时间。结合目前各地管控的严格程度,经测算,我们认为,二季度全国工业增加值同比增速或放缓1.6个百分点左右。
报告正文
1、疫情再袭,复苏遭遇“倒春寒”
1.1 本轮疫情的两大特征
本轮疫情演绎至今可谓是始料未及。一方面,部分地区在疫情伊始的防疫响应偏慢。另一方面,“敌人也在变强”,目前来看本轮Omicron主导的疫情中,病毒传播呈现出两大主要特征:
(1)传染性强,传播更为迅速。从2021年底开始,疫情在全国多地均有零星出现。今年2月份开始迅速蔓延,截至4月12日,全国31个省市在过去14天内均出现过确诊及无症状感染者。
(2)隐蔽性较高。由于Omicron“毒性”较传统Delta毒株更低,叠加目前我国疫苗普及程度与去年年中疫情时期,不可同日而语。本轮疫情演绎中呈现出的另一大特点是,无症状感染者的比例非常高。近14天以来,无症状感染者病例占比在90%左右,潜在传播风险较大。
从疫情主要的分布区域来看,受疫情冲击最大的主要有三个核心区域,分别是:以深圳为核心的珠三角区域、以上海为核心的长三角区域、以及吉林为核心的东三省区域。截至4月10日,过去14天内出现过病例的地级市,占全国社消比重高到82%。毫无疑问,疫情已经对经济产生了较大的潜在影响,使得本身仍在探底过程中的经济“雪上加霜”。

1.2 疫情将如何演绎?
本轮疫情传播之快,影响范围之广,以及各地管控程度均为武汉地区疫情时期以来之最。一个比较好的量化各地防疫管控“松紧程度”的指标是牛津大学编制的“严格指数”,从趋势上来看,目前各地政策管控趋严,“管控收紧”展现出了高度“同步性”,程度仅次于2020年武汉地区疫情时期。
在此格局下,上海吉林的疫情“外溢现象”已经得到初步控制,而吉林的确诊病例也已经出现了“拐点”。因此,接下来国内疫情将主要取决于上海疫情的演绎。

经济何时能重回正轨?当务之急是尽快实现“动态清零”。那么本轮疫情究竟还要持续多久?
根据海外经验来看,疫情拐点出现时间大约为28天左右,疫情总时间约为70天。3月上旬国内疫情快速发展以来,而目前已经差不多历时一个月左右;从微观数据上来看,目前上海多数区域已经出现“疫情拐点”,叠加上海目前集中隔离的防疫政策能够有效帮助阻止感染者进一步在社会面传播疫情。因此,我们倾向认为本轮疫情拐点或许临近,保守估计5月中上旬能基本实现动态清零。


2、疫情对生产影响如何?
2.1 生产面临的两大冲击
从3月份疫情进入快速发展期以来,国内生产正在经受两大维度上的冲击:
(1)防疫隔离要求下,开工率显著下降。以目前疫情相对严重的上海为例,虽然大多数工厂实行“一厂一策”的封闭式管理。但是,大规模隔离政策下难免会造成“人手不足”的现象,部分工厂实行轮班制生产,而这些“摩擦”都会降低生产效率。
以华东石化行业为例,PVC开工率显著低于武汉地区疫情时期时期,为近3年来最低。开工问题同样从上海电厂负荷率上也能看出端倪,机械设备、厂房的运转需要大量电力支持,目前电厂的低负荷运作也恰恰证明了生产环节远远没有“马力全开”。

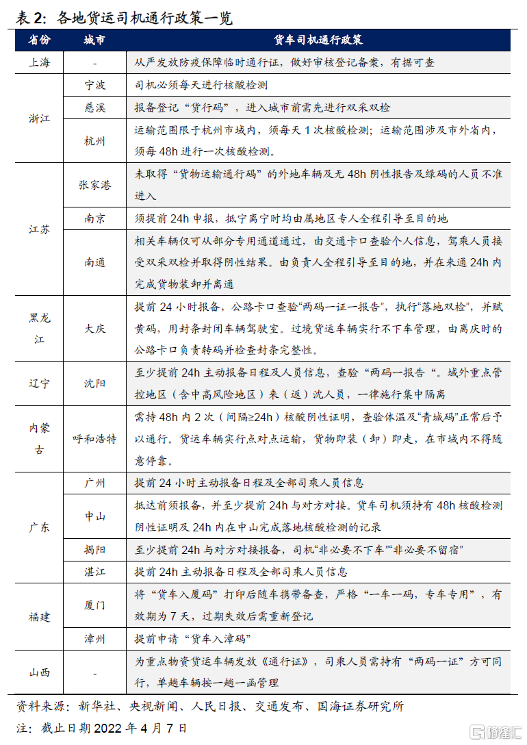
(2)供应链危机若隐若现。相较生产效率的下降,目前逐渐展现出来的供应链问题可能更为严峻。出于对疫情外溢的潜在担忧,地方存在“管控博弈”,货运政策层层加码,目前各地运输效率已经出现显著下滑。

为了直观地展现供应链影响,我们统计所有注册地在上海的上市企业,近期对公司运营情况的表态,以及负面舆情。截至4月7日,在所有存在表态和出现舆情的企业中,超过50%企业近期运营受到一定影响,其中,有近10%的企业出现较严重的停工停产现象。而在所有受影响的企业中,有接近18%的企业表示存在“供应链”问题。可见,供应链问题对生产的影响正在逐步显现。

那么供应链问题何时才能得以纾解?为了回答这个问题,我们梳理了武汉地区疫情时期以来的9轮各地“散发疫情”。从历史上来看,伴随着疫情局部复发,防疫政策逐步收紧,国内供应商配送效率都会有所下降。
过往历轮疫情中,政策和疫情的演绎往往遵循:①拐点出现 - ②政策逐步放松 - ③交运放开的规律。并且,交运限制的解除时间往往在疫情的后二分之一至后三分之一区间。基于我们先前对疫情演绎的判断,我们认为,国内供应链或将于5月上旬逐步恢复正常。

2.2 生产降速幅度几何?
那么,本轮疫情究竟会对生产增速产生多少影响?我们提供一个量化视角以供参考。通过对比过往历轮散发疫情中,疫情爆发的省市工业增加值在未来3个月的平均增速和管控严格程度、疫情持续时间以及确诊人数等变量之间的关系,我们发现,对工增影响最大的实际上是疫情整体的持续时间。
同样,我们参照“严格指数”,将31个省市分为3组:①目前管控严格度在70以上的省份中,较为严重的上海、吉林疫情持续时间较长,目前已经超过50天,未来3个月平均工增同比增速按照下降6个百分点计算,其余省市按下降4个百分点计算;②严格度在60-70之间的省份,我们假设疫情持续时间为30-50天,按照下降2个百分点计算;③严格度在60以下省份,在本轮疫情中受影响程度较低,我们假设增速不变。
最后,按照2021年全年各省市工业增加值进行加权,结果显示,二季度全国工业增加值同比增速或放缓1.6个百分点左右。

风险提示“新冠”疫情超预期、货币政策不及预期、疫情防控政策超预期、历史数据无法预测未来走势,相关资料仅供参考。
