近日,一则内容为“12月1日起电费调价,早8点至12点1.08元,12点至17点0.64元,17点至21点1.08元,21点至零点0.64元,零点至早上8点0.31元”的信息在网上传播,引发关注。针对这一网传信息,安徽、浙江等多地回应:传言不实!
安徽
据合肥晚报官方微博消息,经多方核实,目前居民的用电电价按照现行目录销售电价执行,并没有收到电费涨价相关官方通知,因此这条网传消息并不靠谱。

电价标准的制定和调整权属于政府价格主管部门。电价发生变化时,政府价格主管部门会在第一时间通过官方渠道进行发布。
现阶段,安徽居民用户统一实行阶梯电价制。安徽省阶梯电价一共分为三档,规定的分档电量通常按年计算。
第一档电量为每户每年2160度及以内,每度电价0.5653元;第二档电量为每户每年2161-4200度,第二档电量电价在第一档基础上加价5分钱;第三档电量为每户每年4200度以上部分,第三档电量电价在第一档基础上加价0.3元。
山东青岛
据青岛市网上辟谣平台消息,网传消息不属实。目前居民用电电价按照现行目录销售电价执行,没有涨价的说法。国家电网电价统一由发改委和物价局制定,暂时未收到电费涨价相关通知。
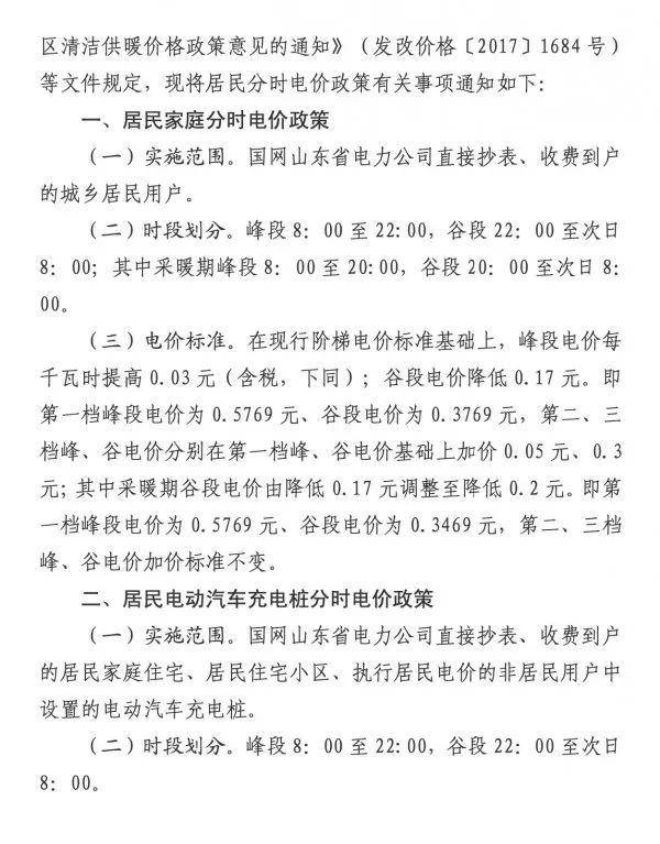
山东省发改委2022年3月2日发布《关于完善居民分时用电政策的通知》明确表示,在现行阶梯电价标准基础上,峰段电价每千瓦时提高0.03元(含税,下同);谷段电价降低0.17元。即第一档峰段电价为0.5769元、谷段电价为0.3769 元,第二、三档峰、谷电价分别在第一档峰、谷电价基础上加价0.05元、0.3元;其中采暖期谷段电价由降低0.17元调整至降低0.2元。即第一档峰段电价为0.5769元、谷段电价为0.3469元,第二、三档峰、谷电价加价标准不变。


来源:山东省发改委
浙江
据浙江网信网消息,目前居民用电电价政策不变。安装“一户一表”的居民用户,阶梯电价按照年用电量,分三档阶梯式累进加价。

国网杭州供电公司热线工作人员表示,一年用电在2760度及以下的,是第一档电价0.538元/度,如果一年用电量在2761度到4800度,这个部分是0.588元/度,一年用电4801度及以上的部分,是0.838元/度。
而对于选择峰谷分时电价的居民用户,按高峰、低谷合计电量执行阶梯电价。早上8点到晚上22点为高峰时间段,晚上22点到第二天早上8点为低谷时间段。
其中第一档电量峰、谷电价分别按每千瓦时0.568元、0.288元执行,第二、三档电量峰谷电价在第一档电价基础上均同步加价0.05元、0.3元。居民可以根据自己的需要申请计费方式。
事实上
这是一则典型的旧谣新传
且已被官方多次辟谣
搜索发现
早在2021年12月国网河南电力微博
就曾辟谣 ↓↓↓
来源:国网河南电力微博
中国互联网联合辟谣平台
郑重提醒:
相关信息请以官方发布为准
不造谣、不信谣、不传谣
同时提醒
缴纳电费请认准网上国网APP
等正规官方渠道
警惕一切诱导转账、扫码支付的诈骗行为
