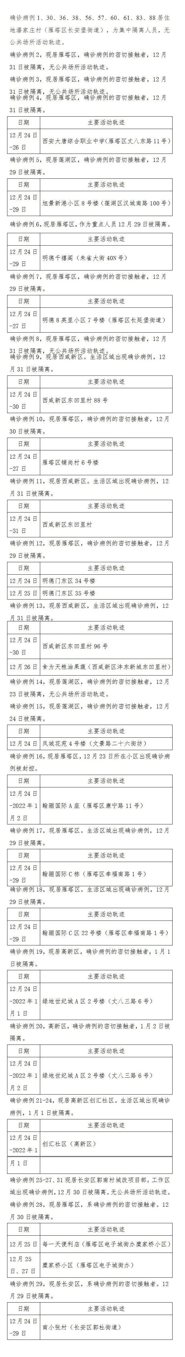
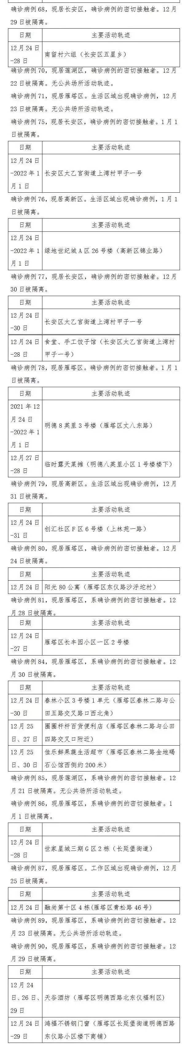
休闲区 轨迹公布!西安市新增90例确诊病例详情(2日0时 2022-01-04 16:00 0 143 0 Share 根据疾控等部门流调情况,现将1月2日0-24时我市新增的90例确诊病例的公共场所活动轨迹公布如下。未公布活动轨迹的新增确诊病例,属于流调研判后,在可能传染期内无公共场所活动轨迹,或近期该病例已纳入管控隔离,与普通市民无轨迹交叉可能。 请市民朋友主动比对,一旦发现自己或家人与确诊病例有活动轨迹交集,要第一时间主动向所在社区(村)所在社区(村委)和单位(或所住宾馆)报告,配合做好集中隔离、核酸检测等健康管理措施,继续加强自我防护。 相关文章轨迹公布!西安市新增57例确诊病例详情(1月6日0时轨迹公布!西安市新增63例确诊病例详情(1月5日0时轨迹公布!西安市新增122例确诊病例详情(1月1日0时海口新增4例阳性感染者,病例详情及活动轨迹公布活动轨迹公布!7月2日西安市新增1例本土确诊病例4月4日成都新增本土确诊病例10例、无症状感染者4例!轨迹详情公布【详情】2022年3月15日0时至24时,淄博市新增确诊病例和无症状感染者行程轨迹山东淄博公布新增1例确诊病例和2例无症状感染者详情及活动轨迹 标签:病例 · 西安市 · 详情 · 轨迹 0