【#安徽再婚家庭可再生育三个孩子#,育儿假可分次使用】
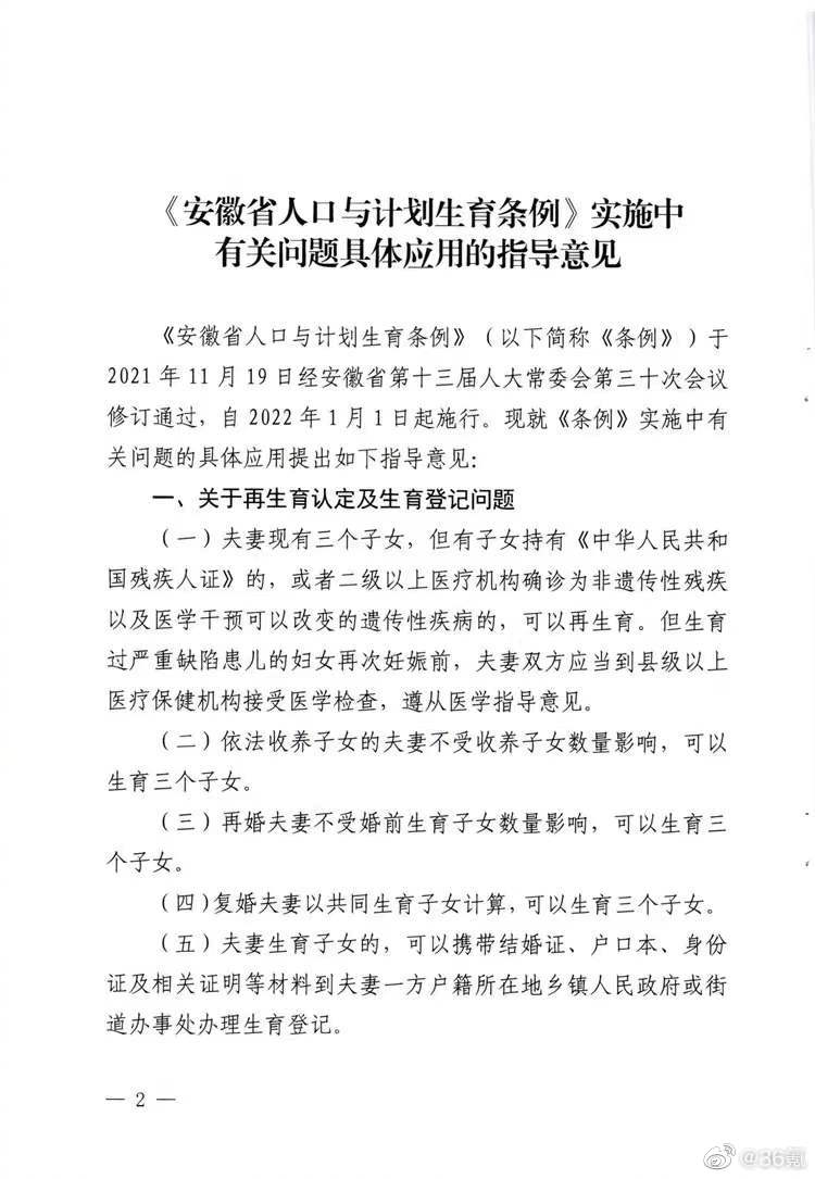
据新安晚报报道,安徽省卫生健康委员会网站消息,新修订的《安徽省人口与计划生育条例》自2022年1月1日起施行,安徽省卫健委就《条例》实施中有关问题的具体应用出台了指导意见。其中明确,依法收养子女的夫妻不受收养子女数量影响,可以生育三个子女;再婚夫妻不受婚前生育子女数量影响,可以生育三个子女;复婚夫妻以共同生育子女计算,可以生育三个子女。
依法生育(包含依法收养)且有子女在0~6周岁期间(从子女出生之日起按照自然年度计算)的,夫妻双方每年分别享受10天育儿假。育儿假的期限不按照子女数量叠加享受。育儿假可在当年享受,不结转到下一年;可一次性休完,也可分次使用。不包含国家法定休假日、休息日。


36氪 36氪(36Kr.com)是中国领先的科技新媒体,报道最新的互联网科技新闻以及最有潜力的互联网创业企业。
