按:再过几天,就是农历中秋佳节。在这即将团圆的日子里,邢台沙河市年过六旬的元连苏却因为做了一场小手术生命垂危,全家人陷入煎熬。究竟是什么原因,让这个活生生的人躺进了重症监护室,生死未卜。
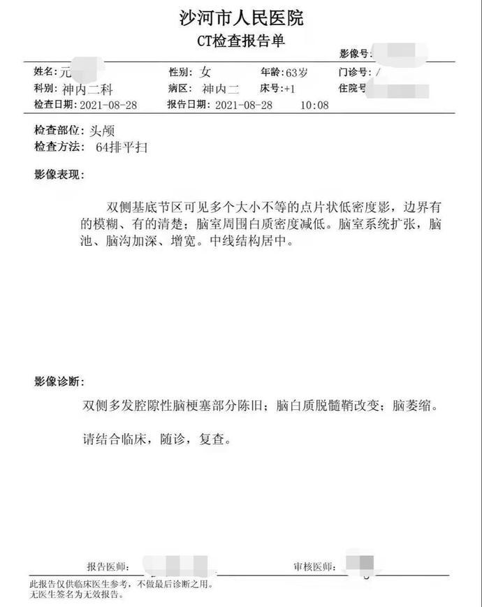
从右手麻木,到被推上手术台据元连苏老人的儿子刘广学讲述,8月28日,元连苏因右手麻木,在家人的陪同下到沙河市人民医院检查治疗。当日,经过头颅CT检查结果显示,双侧多发腔隙性脑梗塞部分陈旧、脑白质脱髓鞘改变、脑萎缩。医生看完结果称,元连苏头部血管有堵塞,需要住院进行溶栓治疗,紧接着安排元连苏到神经二科。

8月28日至9月6日,近十天的时间里,输液治疗中的元连苏感觉身体已康复,并要求出院。期间,在医生的劝说下留了下来。6日,医生为元连苏做了局麻下行全脑血管造影术,说术中所见符合重度动脉粥样硬化性改变,左侧椎动脉V4段闭塞,右侧椎动脉V4重度狭窄。因为不懂医学术语,刘广学为了弄清楚怎么回事,详细咨询了神经二科马利平主任,得到的结果是元连苏右侧椎动脉狭窄,得赶紧下个支架,不然会造成更大的麻烦。马利平说,虽然下个支架不能治好右手麻木,但可以防止右侧椎动脉堵塞。这仅是一个微创手术,从邢台市三院请个专家医生,大约半小时即可完成。同时,马利平还交代,家属同意做手术,需要给专家医生3000元红包,必须是现金。专家医生被指收红包刘广学回忆到,经过家人们商量,为了母亲的身体健康着想,听从了马利平的建议和安排。刘广学说,因为前几年马利平为母亲看过病,家人对其十分信任。当日,家人回复马利平,只要治疗对母亲病情有力,红包没有问题。马利平联系好邢台市三院李姓专家医生,决定在9月7日下午安排手术。

就在为元连苏做手术前夕,刘广学曾做个一个梦,梦到母亲手术中一直喊疼突然惊醒。他将梦的事情告诉了妻子,妻子认为梦是反的,劝他把心放宽,一切都会好的。9月7日16时左右,专家医生如约而至,在进入手术室后,护士长出来要红包,元连苏家人赶紧将准备好的3000元交给了她。手术进行了大约一小时,专家医生从手术室出来后,告诉元连苏家人说,手术非常成功,就是病人话说不清楚,便匆匆忙忙离开了医院。患者住进重症监护室当日,家人去手术探望元连苏,令人他们诧异的是,元连苏一直呕吐不止,不久后昏迷不醒。家人迅速联系马利平,询问呕吐症状会不会有事。马利平说,先回病房观察一段时间。刘广学说,母亲清醒时并未停止呕吐,家人们一边心急如焚,一边心疼。在家人的追问下,马利平一时不知所措,拿出手机联系专家医生,对方却一直联系不上。随着时间推移,家人们开始慌了,要求转院治疗。马利平称,转院存在危险,建议从邢台市三院再请一个专家医生治疗,这样不耽误时间。无奈之下,家人们只能听从了这样的建议。

当晚21时,邢台市三院薛姓专家医生赶到沙河市人民医院,对元连苏进行了两个小时的抢救,家人在手术室外焦急等待。当专家走出手术室,家人询问具体情况,专家医生并未当即回应。在家人情绪激动时,专家医生开始说话,称他来之前,元连苏不能自主呼吸,现在基本上能了。“大家不要着急,说难听的,我就是来给李医生擦屁股,补救来的。”薛姓专家医生说。此后,一名不愿意透露姓名的医生透露,李姓专家医生为元连苏做的支架手术算是失败,很有可能是“外栓子”脱落导致。他了解到,抢救中的元连苏血栓负荷量较大,取栓难度大,只能将人转入重症监护病房,等待上级专家给与治疗方案。手术失败,责任由谁来承担?直到现在,刘广学认为,他的母亲病情就是脑部血管有点轻微堵塞,导致右手五指麻木,是最常见的血管疾病,就是不到沙河市人民医院治疗,在家里待着,也至于出现这样的状况。“好好的一个人来到医院,却再也不能回家了。”刘广学哭泣着说到。

连日来,家人们一直认为,元连苏昏迷数日,全靠呼吸机等外力维持生命,已经濒临死亡,正在遭遇一场严重的医疗事故。刘广学表示,他们全家一定要维权到底,为母亲讨要一个合理的说法。每次提到母亲的现状,刘广学和弟弟都会潸然泪下,刘广学说,他们的家在沙河市西部山区,小时候家里条件差,母亲为了整个家付出了很多,没有享过一天福。也就是近几年,家里条件稍微好点,却早遇到这样的医疗事故。“我现在只有一个想法,请医院尽快把我母亲治好。”就此问题,有医疗律师分析,这场手术的失败,或是医疗事故。他认为,家属可以自出事之日起将所有病历(诊断证明、住院证、入院记录、病程记录、手术同意书等)、医疗实物、监控等予以封存,并且加盖医院印章,同时寻找除病历之外的其他相关证据,向当地卫生行政部门提出书面申请,进行医疗事故技术鉴定。
